
好消息,北京公积金系统升级基本完成,今后可以当月增减员了!
作为心系粉丝的趴姐,为大家找到了《住房公积金网上业务系统操作手册》,后台回复关键字“公积金”就可以下载哦!
此外,还有《北京住房公积金管理中心关于调整部分住房公积金归集、贷款业务单据的通知》,下载方式同上,回复关键字“公积金”。
本文由“壹伴编辑器”提供技术支持
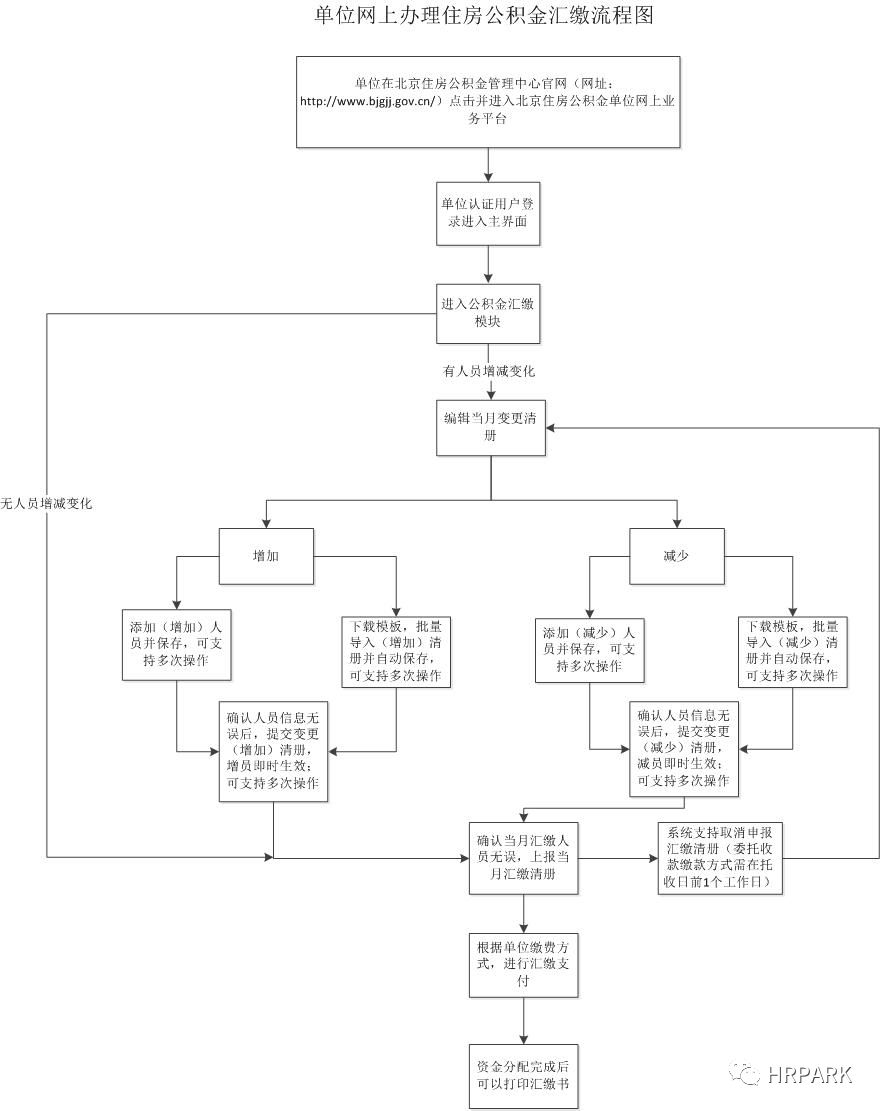
以下部分,摘选自《住房公积金网上业务系统操作手册》的核心流程,我们一起来看看吧。
一、单位网上登记开户

二、单位网上缴存
(一)汇缴

(二)补缴

(三)跨年清册核定

三、单位网上信息管理
(一)单位开户信息变更

(二)经办人信息管理

(三)办理委托收款

(四)职工户籍采集

(五)开立二级账户

四、单位网上归集代办业务办理
(一)代办资质申请
