住宅也能以旧换新?
4月20日,佛山住建局发布“关于组织开展首批商品住房“以旧换新”工作的通知”。

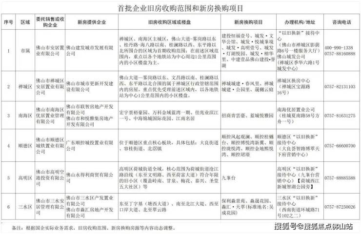
该通知涵盖参与条件、实施模式、支持措施、办理流程、首批企业旧房收购范围和新房换购项目名单等。
其中参与条件为:
(一)换房人旧房位于参与企业发布的收购范围内。
(二)旧房原则上为2000年1月1日以后竣工备案的成套商品住宅(不含自建住房、商业、办公、公寓等非住宅性质房屋)。
(三)房屋权证齐全、产权清晰,不存在影响交易过户的任何情形,不存在除银行按揭贷款抵押以外的任何权利负担。
实施模式方面,采用委托销售、收购转售、收购盘活。
值得一提的是,委托销售中强调认购协议中设定不少于90天的“解约保护期”。若在“解约保护期”内旧房未成功转售,换房人可与房地产企业解除认购协议,无需承担违约责任,房地产企业应无条件退还定金。

参与“以旧换新”则有5项支持政策:个人所得税退税、住房公积金贷款额度上浮(不超过20%)住房公积金“带押过户”、优质房源及置换专属优惠、中介优先推介等服务。

另外,首批新房换购项目范围涵盖五区,涉及22个楼盘:建投恒福壹号、城发·文华公馆、招商青雲臺、蓝城悦雅园、顺控凤起观澜、九峯台、淼汇·天萃等。
其中建投恒福壹号位于禅城亚艺板块,占地约7.38万㎡,由8栋板楼组成。
小区拥有约5万㎡的岭南园林、约3700㎡的高定会所。
目前项目在售140-575㎡大平层,一期住宅已于去年5月正式交付。
地处桂城的招商青雲臺,规划11栋住宅,采用围合式布局,总高30-32层。
小区配有景观双泳池、超600米有氧跑道、全龄儿童游玩区、4个疗愈主题花园、四大架空层泛会所。
该项目主推139-168㎡超新规户型,使用率高达112%,交标则配备智能门锁、全屋中央空调、方太(或同等品牌)厨房4件套等。
蓝城悦雅园于近期开盘,由11栋住宅组成,绿化率达35%。
目前该盘主打125-220㎡新规户型,户户朝南,带装修交付。
户型均为专梯专户设计、南向全景阳台,部分还能做到270°环幕视野。
作为佛山首个四代宅项目,淼汇·天萃采用低密布局,规划11栋高层住宅,实用率超120%。

项目户型涵盖146-288㎡大平层,户户南北双空中花园,实现“层层有庭院,户户有花园”。
小区打造约1500㎡会所,设有三重复合泳池、健身房、瑜伽室、高端私宴厅等。
淼汇·天萃预计交付时间为2027年,其中10号楼已于近日正式封顶。
佛山出台住房以旧换新细则,本质上是让市民住上更优质、更新的房子,同时也能进一步打通一二手房的交易链条,刺激房地产市场。
具体指引: