2025年的进度条已悄然过半,越秀星汇灯湖、正升华府、保利锦鲤堂悦、招商佛山序等纯新盘已陆续入市。
但重头戏才刚刚开始,佛山下半年即将迎接“爆仓式供应”。
据不完全统计,下半年至少有40个纯新盘待入市,主要集中在南海和顺德,涉及多宗四代宅项目。


禅城区共有6个项目/地块待入市,主要在城北、亚艺、祖庙、张槎等板块。
另外,城发文华公馆目前已开放营销中心,将于本月正式开售。
作为禅城首个第四代住宅,东平云谷项目地块之一将建设8栋立体园林住宅建筑。
6月底,该项目设计中标结果公示。

文件显示,中标人为广州地铁设计研究院股份有限公司、上海天华建筑设计有限公司,中标价约1190.97万元,工期为80天。
4月24日,广东省投资项目在线审批监管平台发布了禅城区原镇中路南侧、次九路北侧、次十路西侧项目备案信息。

内容指出,项目规划净用地面积35927.87㎡,规划总建筑面积约153999.94㎡,拟建设8栋立体园林住宅建筑。
而5月初,佛山市自然资源局发布该项目的建设用地规划许可批后公布。
规划图显示,该项目建设单位为禅城区云晟房地产开发经营有限公司。
而该项目地块为禅城区立体园林住宅建筑试点项目,即《禅城区立体园林住宅建筑试点项目实施方案》中东平云谷片区镇中路南侧自编14号地。

时间拨回去年10月,禅城区云晟房地产开发经营有限公司以总价85509万元拿下该地块,折合楼面价约8500元/㎡。
爱企查显示,该公司为禅城城建的子公司。
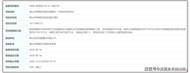
近期,朝东一号频频传出新消息,如金铂商业总部落户、动迁工作开启等。

此前,祖庙街道召开千亿祖庙产业高质量发展暨招商动员大会。
相关负责人在会上表示,朝东1号改造项目推进迅猛,签约率已突破80%,预计2025年底将完成全部搬迁。
此外,该项目已经正式备案,投资超101亿,将于2025年12月全面开建。

改造项目分两期开发,改造范围总用地面积27.7207万㎡,建设周期长达十年。
城北板块方面,创晟水泵厂二期地块和中建国际佛山照明地块,被选为祖庙郊边村拆迁的异地安置小区。
其中创晟水泵厂二期地块位于地铁3号线中山公园站C出口旁,目前正在如火如荼地建设中。

该地块由创晟房地产开发经营有限公司以底价92430万斩获,折合楼面价约8521元/㎡。
项目占地约占地面积3.09万㎡,规划建设5栋26层高的住宅楼(包含1栋回迁房)、2栋16层高的住宅楼、2栋24层高的住宅楼。

而中建国际佛山照明地块位于禅城区汾江路东侧,由深圳市中海投资有限公司与中建国际投资集团有限公司联合开发。

该项目占地约4.35万㎡,规划14栋16-19层住宅,预计2026年11月交付。
值得注意的是,项目住宅将全用于做回迁房。
南海区则有11个项目/地块待入市,集中在大沥、桂城、狮山板块。
招商六亩围商住地项目,位于桂城与禅城的交界,毗邻金铂中心、鹏瑞利广场。

小狐来到现场看到,项目已经被围蔽,工地上有大量工人在作业,外围已贴上施工总平面图等告示。



平面图显示,项目规划11栋住宅楼,围合式布局,配备游泳池等。

值得一提的是,该项目为新规产品,阳台率可达30%,容积率≤2.8,建筑密度≤28%,最快能在10月亮相。
同样是在桂城板块,蓝城联合体代建的钢铁市场地块,进度也十分神速。
该项目的售楼部正在建设外立面,即将完成搭建,这也意味着项目离入市不远。


不过工地其余部分尚未动工,仍长满杂草,堆放砖头等杂物。


去年11月,佛山市千灯湖创投特色小镇建设有限公司、佛山市南海三山智慧岛开发有限公司以133803万元夺得该地块,成交楼面价约9350元/㎡。
一个月后,该项目地块正式备案,投资约27.71亿元,由蓝城联合体代建。
钢铁市场地块占地约4.77万㎡,容积率上限3.0,户型为新规产品,阳台率可达30%。
该项目定位为高品质住宅小区,客群将面向桂城、亚艺片区置换改善买家。
7月1日,大沥东秀商住地块项目A区、C区及红线内外配建工程施工总承包中标结果公示。
文件显示,该项目由中国建筑第八工程局有限公司、中铁隧道局集团有限公司中标,中标价约为17.51亿元,工期为729天。
换句话说,该项目或将于近期启建。
大沥东秀商住地块项目占地面积约18.24万㎡,主要分为A、B、C、D四个区域(其中A区、D区为回迁区域,C区为教育用地,B区为融资地块)。
项目分两期开发建设,其中一期为A区、C区、D区以及红线内外配建工程,二期为融资B区。
该项目A区占地约8.8万㎡,建筑密度22.57%,绿地率25.07%,规划16栋住宅楼。
顺德区待入市项目/地块最多,共有13个。
此前,佛山自然资源局发布该项目的批前公示,由绿城管理代建。
项目位于北滘镇合成路以西、伦桂路以东,用地面积为4.9万㎡,规划621套住宅。
伦桂路东侧地块项目采用高低配设置,由2栋高层住宅、29栋联排住宅楼组成。
据知情人士透露,项目将于年底启动预售。
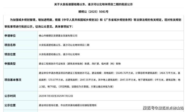
7月3日,佛山市自然资源局顺德分局发布关于大良街道碧桂路以东、逢沙河以北地块项目一、二期的批前公示。
公告显示,项目用地面积约5.56万㎡,其中一期建筑层数为地上43层、地下1层,二期建筑层数为地上3层。
公示时间为2025年7月3日至7月12日。
规划图显示,项目由12栋4层住宅、7栋21-43层超高层住宅、1栋3层商业楼组成,共有758套住宅。
从位置来看,该项目和欢乐海岸直接距离约700米,紧挨着天鹅堡二期,附近有电建洺悦华府、玉成小学、顺峰山公园等。
广东顺控城投置业有限公司于2023年以14.37亿元夺得该地块,楼面价约8463元/㎡。
位于乐从的沙良河项目,同样由顺控城投开发。
该项目地处镇安路以东、沙良河以北,占地约7.56万㎡,容积率不高于1.5,绿地率不低于30%,建筑密度不高于30%,建筑限高100米。
值得注意的是,项目须100%按照装配试建筑标准进行建设,鼓励采用智能建造、光伏能源、绿色建材进行建设。
另外,顺控城投近期公布了该项目的效果图,并透露部分得房率超100%。
从效果图来看,项目采用高低配的设计,户户朝南,大面积采用玻璃幕墙。
三水的待入市项目仅有6个,主要在三水新城、西南。
而高明区的数量则更少,仅仅只有4个。
淼汇·天萃于3月正式动工,该项目为三水首个第四代住宅,由旭辉建管负责全过程代建运营管理。

项目建面约20万㎡,容积率2.5,将打造146-288㎡大平层板楼,使用率约120%,2梯2户设计。
淼汇地产于近期表示,三水新动力广场城市展厅即将启幕。
此外,相关负责人透露,该项目预计今年内入市。
位于高明的银豪汇悦湾,同样是打造第四代住宅。
该项目规划5栋板楼,两梯两户设计,涵盖170-270㎡望江大户型。

每栋楼呈一字型排开,提高一线观江面。
此外,项目阳台是奇偶数错层分布,空中阳台做到6米挑高。

该盘周边有滨江湿地公园、明悦体育休闲公园,环境一绝,位处西江新城与荷城交界,交通便捷。
总的来看,佛山待入市的项目仍有不少,四代宅集中在下半年爆发。
接下来,随着纯新盘、新规盘的入市,既可以给各版块补充新的货量,还能更好地刺激整个市场。
此外,今年上半年入市的楼盘表现,比预期中要好,相信这也给待入市的楼盘更多信心。
注:部分照片来源网络