铁打的学区房,流水的娃。
“孟母三迁”的典故,不管是在电视剧里,还是现实生活中,早已成了很多家庭的真实写照。
从《小别离》到《小欢喜》,还有《安家》中的部分剧情,鲜明的讲述了当代父母焦虑的现状,为了能让孩子有个好的教育环境,上一所好的学校,不惜花费巨资买学区房。
(图片来源:网络)
“政策”突变下,措手不及的家长
关于学区房,现实中最近更是上演了这样一幕令人心酸又好笑的剧情。深圳8个小区(房价基本都在10万元/㎡以上)学位被降级。情急之下,有些家长不干了,甚至集体到教育局门口下跪,引发轩然大波。
不过,据官方最终通报,所谓“跪求学位”的7人中,没有一人今年有孩子需申请学位,并存在有人借所谓“名校学位”炒作以抬高房价的现象。

(图片来源:网络)
优质学区房,是房产价值金字塔顶端一般的存在。房产对应学位有任何风吹草动,都是业主们关注的重点。
这个世上,本没有任何东西是一成不变的。学区房亦如此。不惜重金求一房,能否如愿入名校?有时也取决于政策的变动。
前段时间,在广州,广钢新城“学位房”争议不断。广钢省实小学招生地段调整,导致部分楼盘业主的小孩无法入读。(延伸阅读:名校变“村小”?广钢招生调整,600多名业主联名上诉!)
庆幸的是,最终广钢华师附小确定加班,广钢新城业主们的小孩就读,无需离开区域内省实、华师附小两所小学。(延伸阅读:华师附小确定加班!送给广钢2020届小业主的六一礼物!)
学区房的高房价之痛!
隔一条街,单价竟差8万
同样在深圳,近期,“深圳学区房隔一条街单价差8万”、“北京西城学区房一夜跳涨700万元”等新闻一度成为舆论的焦点。如果说如今的房价已令人身心疲惫,那么学区房的房价,更是令人颇感戳心的痛。
【深圳】6月初,据相关新闻报道,百花园小区和园中园小区,两个小区仅仅只相隔一条马路,却因各自所属的学区不同,同等户型面积的房源单价差高达8万元。
【北京】5月底,西城区三帆中学附属小学发布2020年新生登记入学通告,其中提到,今年三帆附小的登记入学范围新增了两栋楼。结果,该消息一落地,这两栋楼的二手房在中介平台上的报价应声大涨。“一夜之间涨价700万元,北京学区房迎来最后的疯狂?”不少媒体这样报道。
对于这种新闻,大家既觉得意外,又似乎觉得情理之中。毕竟众所周知,无论从一线城市,还是到十八线的小县城,学区房的价格永远比均价高出了一个档位,而且永远是卖点。
即便一套又小又旧的老房子,只要沾上优质教育,身价便能上涨不少,这就是“学区房”的魅力。
学区房"退烧"还得靠改革多地淡化学区房概念
虽说学区房政策多变,说不定一年一个样,但其最终目的也很简单,让教育和房产脱钩,努力“让房子回归居住的属性”。
近年来,学区房的畸形发展,屡屡出现十几平方米的过道房、车库房、挂户房卖数百万元的怪现象,甚至一些地方的义务教育演变为“拼爹”“拼房子”。

(图片来源:网络)
于是乎,当前,国家将义务教育的均衡、公平发展作为重要目标。北京、上海、广州等城市多措并举,努力淡化学区房概念。
北京通过集团化办学和学区制改革等方式,扩大优质教育资源覆盖面;城六区明确“六年一学位”“多校划片”等措施,为学区房降温。上海大力推进集团化办学,并通过公办民办同招、民办摇号等政策,防止筛选低龄化,推动教育资源公平、均衡发展。广州多个区规定,在市内无自有产权住房,可凭借在区内租赁的作为少有居住地的房屋就近入学。
对此,有专家认为,“多校划片”等政策的逐步落地,是义务教育均衡化的新起点,“高烧”多年的学区房有望降温。
在广州,该如何选取学区房?
具体到广州,除前面提到多区明确租房可就近入学外,还有这样一件值得留意的事情。
今年4月,广州11区的中小学陆续发布2020年招生细则,其中天河区小升初的一条新规引起广泛关注:
2026年开始,小学毕业生(小学2020年后入学的)申请我区公办初中时,若公办初中招生计划(或招生规模)无法完全接收对口小学(或对口地段)的小学毕业生,公办初中将采用多校划片,电脑派位方式招收符合我区公办初中招生条件的小学毕业生。
其实,该新规也并非突然出现,几年前便已有相关说法。如今,也算是真正尘埃落定。此外,广州越秀、荔湾等区多个区的“小升初”公办学校派位早已实行“多校划片”。

(图片来源:网络)
优质学位供不应求,当一个名校被过度追捧时,就一定不能保证对口直升,再加上义务教育不允许考试选拔,那就只能电脑派位了,这种矛盾不仅在广州,在任何一个城市都会出现。
而买天价学区房的较大风险就在这里,优质教育资源一定是稀缺的,任何一个城市、一个国家都做不到特别的均衡,而任何稀缺资源的分配都是充满着不确定性的,指望靠一套房子来100%锁定它,是不太现实的。
那么,我们在选购学区房时,该注意哪些事项呢?
一、不要单纯地相信楼盘的宣传,难免会把楼盘旁边的名校当成对口学校来宣传。因为学位问题引发的楼盘维权事件,相信大家并不少见。
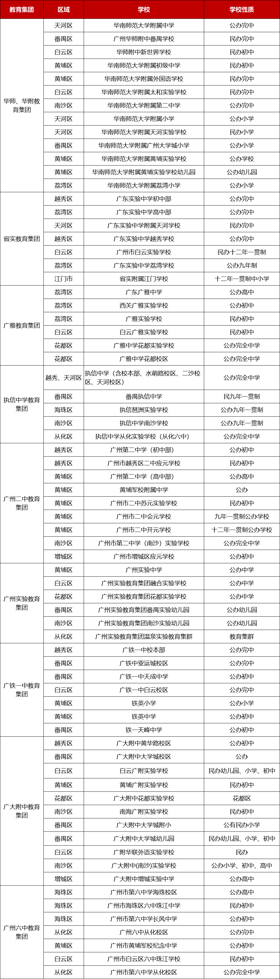
二、可以考虑购买带名校进驻的一手楼盘。为缓解各区教育发展不平衡的问题,近年来,广州大力倡导教育集团化办学,每区至少1个市属教育集团。
如今,广州市中心优质教育资源成功向外围城区辐射。比如执信中学教育品牌向天河、海珠、从化等区辐射;广州二中教育品牌向黄埔、增城等区辐射;广雅中学教育品牌向花都辐射。
据悉,2019年底,广州已经组建56个教育集团,共覆盖282所学校逾37万名学生。这些学校师资有一定的保障,而且学位供应比传统名校要富余得多。
不过,大家也要注意该学校是否为某楼盘配建。直接配建的学校,一般能优先保证该楼盘的业主有学上。
附广州部分教育集团分校盘点——

(综合整理自网络,仅供参考)
三、对一手楼盘的学位不放心的话,也可看看二手房。尽管学区房的政策经常调整,但是相对来说还是比较稳定,确定性高于新楼盘。
在学校的选择上,我们可尽量选择购买具备中上水平的名校的房源,避开超级名校。超级名校的供求关系一定紧缺,不确定性高。中上水平的名校,教学水平值得信赖,确定性好,而且溢价低。
最后,关于学区房,大家都有什么想说的呢?欢迎留言讨论哦!
(部分内容源自:城市战争、镁地产)