近日,搜狐网济宁小编相关渠道获悉:JRC2024-092号宗地康养(卫生、体育、养护服务)项目建设工程设计方案及建设工程规划许可批前公告发布,具体参数如下。

总平面图
工程概况
项目名称:JRC2024-092号宗地康养(卫生、体育、养护服务)项目
建设单位:济宁任享康养服务有限公司
项目位置:任城区火炬路以西,环翠路以北,李庄路以东
主要技术经济指标
项目规划建设用地面积22920㎡(约34亩);总建筑面积:40047.48㎡;其中,地上总建筑面积:28246.34㎡,包含医疗卫生服务中心(兼老年养护院)9549.37㎡,养老院6932.04㎡,商业公寓7486.59㎡,连廊807.59㎡,体育活动中心3470.75㎡;地下总建筑面积11801.14㎡。计容面积28246.34㎡,容积率1.23;建筑密度33.01%;绿地率31.86%;建筑类型包括医疗卫生服务中心、养老院、商业公寓、体育活动中心、公服配套设施等;规划机动车停车位230个(地上31个,地下199个),非机动车停车位1442个(均位于地上)。


技术经济指标

鸟瞰图

西北向鸟瞰图

东向鸟瞰图

西南向人视图

东向人视图
前期拿地及相关信息
2025年8月1日,搜狐网济宁小编了解到:济宁市自然资源和规划局收到济宁任享康养服务有限公司关于JRC2024-092号宗地康养(卫生、体育、养护服务)项目的建设用地规划许可申请,根据《中华人民共和国城乡规划法》《山东省城乡规划条例》等法律法规和国家、省有关规定,经审核,该建设用地符合国土空间规划和用途管制要求,现对核发该项目建设用地规划许可进行批前公告,如有意见或建议,请在公告期内及时反馈至济宁市自然资源和规划局,公告期限内若无异议,将依法核发该项目用地规划许可证。
一、建设项目基本情况:
1.用地单位:济宁任享康养服务有限公司
2.项目名称:JRC2024-092号宗地康养(卫生、体育、养护服务)项目地块
3.用地位置:火炬路以西、环翠路以北
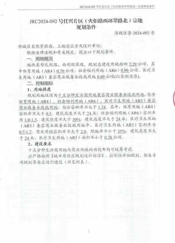
4.土地用途:体育用地、社会福利用地、医疗卫生用地兼容商业服务业用地
5.用地面积:总用地面积22920平方米,其中体育用地7037平方米,社会福利用地9000平方米,医疗卫生用地兼容商业服务业用地6883平方米
6.建设规模:以批准的规划方案为准
7.土地取得方式:出让
二、公告期限:2025年8月1日-2025年8月11日
三、公告地点:建设项目现场、济宁市自然资源和规划局网站
四、联系电话:0537-5662809,办公地址:济宁市任城区任兴商务中心C座9楼
地块名:任城区JRC2024-092号任兴片区(火炬路西环翠路北)地块【济宁运河信诚建设发展有限公司竞得】
土地位于:李营街道火炬路以西、环翠路以北;土地面积:22920㎡(约34亩);土地用途:公共管理与公共服务设施用地兼容商业用地;出让年限:公共管理与公共服务设施用地50年、商业用地40年;综合容积率不大于1.24;起始价:3951万元,综合楼面价起价:1390元/㎡;最终成交价为:3951万元(约116万元/亩),综合楼面地价成交价:1390元/㎡;溢价率:0.0%;
宗地规划条件
2025年7月7日,JRC2024-092号宗地康养项目招标计划发布。
2025年9月29日,JRC2024-092号宗地康养(卫生、体育、养护服务)项目(EPC)招标公告发布。

2025年10月30日,该项目中标结果公示。

责任编辑:袁培淞