排名前列条 为贯彻落实《中华人民共和国义务教育法》,保障进城务工人员随迁子女在我区依法接受义务教育权利,根据《义务教育学校管理标准》《山东省义务教育条例》《山东省教育厅关于做好2019年普通中小学幼儿园招生入学入园工作的通知》(鲁教基字〔2019〕6号)、《济宁市教育局关于做好2019年义务教育学校幼儿园招生入学工作的意见》(济教字〔2019〕36号)、《济宁市关于切实做好进城务工就业人员子女基础教育工作的实施意见》(济教字〔2004〕8号)等相关法律法规和文件精神,结合济宁太白湖新区社会经济发展现状,制定本办法。
第二条 本办法所称随迁子女,是指其父亲(母亲)在太白湖新区工作并实际居住,有合法稳定居所、合法稳定职业并依法在太白湖新区社保中心(含市直)缴纳社会保险费(12个月以上)的非太白湖新区户籍随迁适龄儿童。
第三条 积分入学办法是通过设置积分指标体系,对具备入学基本条件的随迁子女进行积分。济宁太白湖新区义务教育招生工作领导小组办公室将根据区内学校当年可接纳随迁子女入学学位数划定入学积分资格线,积分达到资格线分值的,可以在太白湖新区学校接受义务教育。
随迁子女参加积分入学的基本条件:
(一)随迁子女须年满六周岁(截止到入学当年8月31日)。
(二)随迁子女身体健康并具备正常接受学校教育的能力。
(三)随迁子女父(母)在太白湖新区工作并实际居住,有合法稳定居所、合法稳定职业并最近依法缴纳社会保险的年限均需满1年(截止时间为入学当年8月31日)。
(四)具有居住证或已申请办理。
(五)随迁子女符合计划生育政策生育(含收养);虽违反计划生育政策,但已接受处理的,视为符合要求。
第四条 入学积分指标体系由基础指标、加分指标和一票否决指标组成。
基础指标包含随迁子女父(母)居所、务工(就业或经商)、缴纳社会保险、居住证、文化程度、职业资格与专业技术职称等6个方面。
加分指标包含经营纳税、慈善捐赠(用于教育事业)。
一票否决指标包含提供虚假材料、变相留级重复申请学位等。
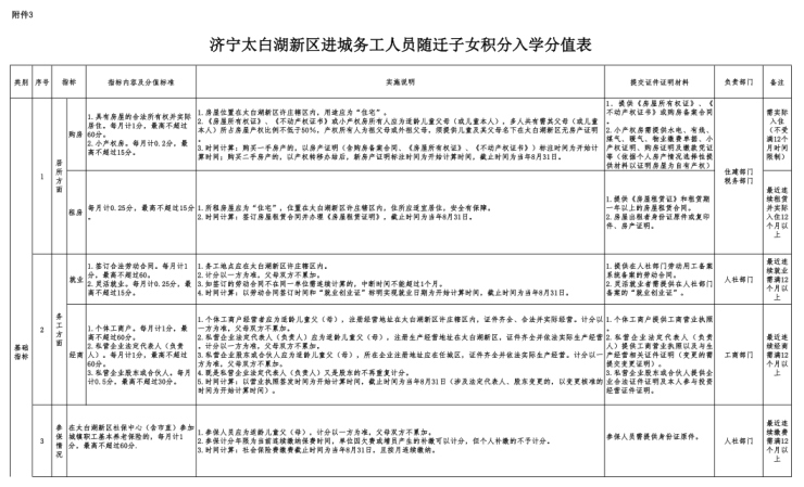
具体积分指标及分值详见《济宁太白湖新区进城务工人员随迁子女积分入学分值表》(附件3)。
第五条 济宁太白湖新区义务教育招生工作领导小组办公室统筹全区随迁子女积分入学工作管理并负责具体组织实施,监工委、宣传部、公安分局、组织部(人社局)、建设局、市场监管局(工商)、税务局、财政分局等相关部门按照各自职责,负责做好相关的服务和管理工作。
区纪检监察部门负责对入学积分工作进行监督。
区宣传部门负责招生入学政策宣传和网络舆情监督处置。
区公安部门负责审核户口簿、身份证和居住证;负责维护入学积分受理现场秩序;负责应对处置干扰正常招生秩序的不法行为;负责查处伪造、变造或者使用伪造、变造申请材料行为。
区人社部门负责审核职业资格与专业技术职称证书、劳动合同、就业创业证和缴纳社会保险证明等。
区建设部门负责审核自有房产证明(含房产证、购房备案合同等)、租赁房屋证明(含房屋租赁证、房屋租赁当事人依法订立的租赁期一年以上的租赁合同、个人房屋租赁税收缴纳时间等)。
区工商部门负责审核营业执照。
区税务部门负责审核个人房屋租赁税收缴纳凭证和经营纳税证明,核定纳税数额。
区教育、卫生部门负责审核学历、学位证书;核定慈善捐赠数额。
区财政部门负责保障积分入学工作所需的各项经费。
区教育、卫生、交通等部门负责审核民办非盈利机构、计划生育、医疗诊所、营运车辆等方面证明材料。
第六条 入学积分实行网上集中申报、部门并联审核、分值现场确认、积分排名公示。
具备入学基本条件随迁子女的父母在规定时间进行网上申请报名,填报积分入学表;网上申报成功并预审通过后,到指定地点进行相关证件证明资料审验并赋分,积分结果现场签字确认。
所提供的证件证明资料要真实有效且为随迁子女父母(或其他法定监护人)的。积分指标及需提交资料如下:
(一)文化程度。提供学历证书或学历验证证明原件(能够通过教育部学信网查询学历情况的,不需提交学历验证证明)。
(二)职业资格、专业技术职称。提供职业资格证书、专业技术职称证书原件。
(三)就业或经商。提供合法劳动合同、就业创业证或营业执照正副本原件。
(四)居所情况。自有居所需提供房屋所有权证(或不动产权证书)或网上系统备案查询确认书原件;租房居住的需提供房屋租赁证、租赁期一年以上的房屋租赁合同。
(五)居住证情况。提供与实际居住地相符的居住证原件。
(六)参加社会保险情况。参保人员需提供身份证原件。
(七)纳税情况。提供缴税凭证原件。
第七条 各相关部门依据职能对入学积分材料的真实性、有效性、合法性进行审核,材料合法有效的,按照《济宁太白湖新区进城务工人员随迁子女积分入学分值表》确定相应分数,并将审核意见和分值录入积分管理系统,最终积分当场告知随迁子女父母并签字确认。
第八条 入学积分受理结束后,将对所有参与入学积分的申请人的分值及排序情况向社会公示2天;公示结束后将确定申请人最终分值和排序,并作为划定当年太白湖新区随迁子女入学积分资格线依据。
第九条 申请人伪造或提供虚假证明资料的,一经审查发现,直接取消积分或入学资格。
第十条 济宁太白湖新区义务教育招生工作领导小组办公室将根据当年招生计划统计全区义务教育阶段公办学校的学位数,完成太白湖新区户籍适龄儿童招生后,结合本区实际核定可接受随迁子女入学的公办义务教育学校及其学位数,同时划定随迁子女积分入学资格线,完成录取。
第十一条 已被录取的家长应在规定时间内办理入学手续。逾期未办理入学手续的,视为放弃入学资格。
第十二条 本办法适用于太白湖新区义务教育阶段小学一年级招生。
第十三条 本办法所涉及的法律政策,在实施过程中,如遇上级政策调整,本办法随之调整。
第十四条 本办法自2019年8月1日起施行,有效期至2020年7月31日。


责任编辑:刘辉