为深入贯彻落实国家关于推动职业教育高质量发展、拓宽学生成长成才通道的决策部署,山东省已全面推开职教高考政策,为学生提供了更加灵活、多元的升学路径。职教高考和夏季高考各有其核心价值,每个孩子的学业基础和人生规划各不相同,升入本、专科大学的道路也并非只有一条。现就2026年济宁市中等职业学校“职教高考班”招生工作有关事项作如下解读:
1. 什么是“职教高考”制度?
职教高考是山东省统一命题组织的省级高考,与夏季高考同等地位。山东省于2012年组织首次职教高考,从2022年起,仅限中职应届毕业生和社会人员报考,普通高中应届生不得报考。
考试满分750分,由语文(120分)、数学(120分)、英语(80分,无听力)、专业知识(200分)和专业技能(230分)组成。技能考试一般在3月进行,文化课考试在5月进行。
2026年职教高考统一考试招生分为30个专业类别:现代农艺、烹饪、畜牧养殖、建筑、机械制造、设备维修、机电技术、自动控制、电气技术、电子技术、化工与环境、服装、车辆维修、运输、数字媒体、网络技术、软件与应用技术、医学技术、药学、护理、财税、市场营销、电子商务、国际商务、物流管理、酒店管理、旅游管理、公共服务与管理、学前教育、艺术设计。
职教高考的专业类别类似于夏季高考的文理分科。考生报名时选择专业类别,填报志愿时再选具体大学和专业。各专业类别语文、数学、英语试题相同,专业知识和专业技能试题按类别区分。
鲁东大学、青岛科技大学、齐鲁工业大学、聊城大学、临沂大学、山东交通大学、山东建筑大学、山东艺术学院、山东青年政治学院、山东航空学院、山东政法学院、山东石油化工学院、青岛农业大学、齐鲁师范学院、齐鲁理工学院、滨州医学院、济宁医学院、山东工艺美术学院、山东管理学院、山东女子学院、山东齐鲁医药学院、山东第二医科大学、潍坊学院、德州学院、枣庄学院、泰山学院、济宁学院等多所省内高校设有职教高考招生计划。2025年山东职教高考本科招生2.2万人,专科招生约10万人。
2. 职教高考适合哪种类型的学生?
一是成绩接近普通高中录取分数线但未被普通高中录取的学生,想继续升入大学深造,可以选择职教高考班,经过三年的学习后参加职教高考进入大学。
二是成绩能够进入普通高中,但在夏季高考中成绩不占优势,无法升入心仪的本专科学校的学生,可以直接选择职业学校的职教高考班,换一个赛道参加高考。
三是已经进入普通高中学习,但学习比较吃力,可以在高二下学期开学前转入职业学校就读。2025年我市共有2400余名学生从普通高中转入中等职业学校职教高考赛道。
3.目前职教高考统一考试招生技能测试部分如何组织?
专业技能考试分大类进行,按照方便组织、相对集中、就近考试的原则,由部分高职院校承担考试任务,报考人数较多的大类需要几所学校共同完成,考试时间一般为3月中旬。省教育招生考试院分大类统一制定考试方案,统一命题。各大类考试形式有实操、笔试、线上电脑考试等,实行模块化考试,考试成绩由主考学校公布。
4. 我市职教高考班开设情况如何?
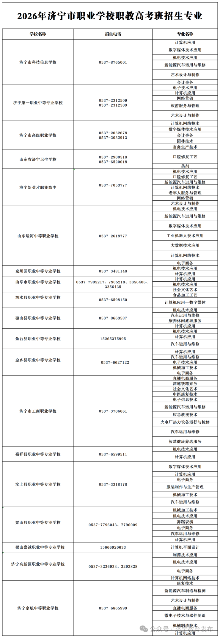
根据学校办学水平等级、近三年职教高考班办学质量和历年招生人数等情况,市教育局遴选了高水平中等职业学校、国家示范性中等职业学校和山东省示范性、规范化中等职业学校等优质学校开展“职教高考班”招生工作。职教高考班学生的主要培养目标就是通过中职三年的教学,学生参加职教高考升入更高层次的学校。全市共有19所职业学校的87个专业招收职教高考班(见附表)。各职业学校也根据《山东省教育厅关于进一步完善职业教育考试招生制度的意见》等文件,充分把握职教高考命题方向和人才培养质量标准,专门编制了职教高考班招生专业的人才培养方案,提高人才培养质量。市教育局也将通过组织全市统一考试、教研、评价等方式提高全市职教高考班办学水平。
5.我市中等职业学校职教高考班如何报名?
考生可在4月21日—4月27日(每天9:00—18:00),自行登录济宁市高中段学校招生录取平台填报志愿,具体要求、招生计划在济宁市教育局官网(jnjy.jining.gov.cn)招考专栏查询。
6.我市职教高考班如何录取?
各中等职业学校职教高考班招生工作通过济宁市高中段学校招生录取平台统一进行,由市教育局负责。职教高考班设置最低录取资格线(总分≥300分且语文、数学、外语三科总分≥150分),依据学业考试成绩、考查科目成绩和综合素质评价择优录取。

来源:济宁教育发布