搜狐网济宁小编相关渠道获悉:12月26日上午,太白湖新区1宗国有建设用地使用权集中开拍。根据济宁市公共资源交易中心公布的出让结果,1宗地块经过多轮竞价后成交,成交价为23996万元。
从该宗地块的具体分布上看,位于太白湖新区。从土地用途来看,为城镇住宅用地兼容商业用地。土地面积为33350㎡,约50亩;起始价为21008万元。
最终,济宁盛众置业有限公司成功摘得1宗地块。
该地块经过多轮竞价最终成功出让,这反映了当地房地产市场以及土地资源的热度。地块的成功出让不仅意味着开发商对区域未来发展的信心,也体现了市场对于该区域土地价值的认可。激烈的竞争表明了投资者对该地块地理位置、潜在收益以及开发前景的看好。
接下来,我们详细了解一下挂牌出让地块的基本情况和规划指标等要求:
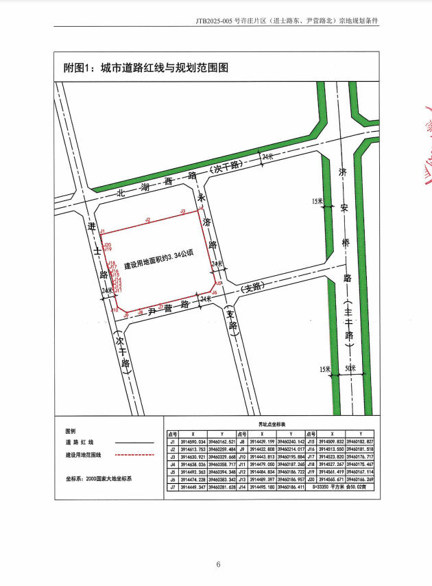
地块名:太白湖新区JTB2025-005号许庄片区(进士路东尹营路北)宗地【济宁盛众置业有限公司竞得】
土地位于:太白湖新区永济路以西、尹营路以北、进士路以东;土地面积:33350㎡(约50亩);土地用途:城镇住宅用地兼容商业用地;出让年限:住宅70年、商业40年;容积率:不大于1.6;起始价:21008万元,综合楼面价起价:3937元/㎡;最终成交价为:23996万元(约480万元/亩),综合楼面地价成交价:4497元/㎡;溢价率:14.2%;


该地块位于太白湖新区许庄街道辖区内,附近有幼儿园、天立学校,距离济宁医学院附属医院北湖院区、贵和购物中心较近,生活配套一应俱全。教育资源丰富,医疗条件齐备,周边有完善的路网,交通出行便利。
规划条件








责任编辑:袁培淞