济宁市任城区新添商住项目!近日,搜狐网济宁小编从济宁市自然资源和规划局官方网站获悉:济宁市堃发梓轩智汇谷项目建设工程设计方案及建设工程规划获批,具体参数如下。

总平面图
工程概况
项目名称:济宁市堃发梓轩智汇谷项目
建设单位:山东地源房地产开发有限公司
项目位置:济宁市任城区建设路以东,任兴路以北
主要技术经济指标
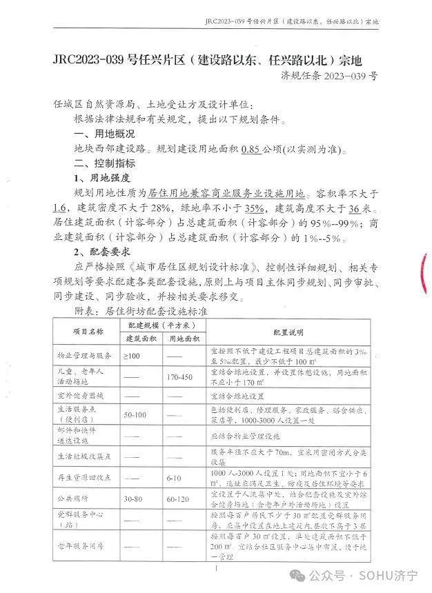
地块为商住用地,项目建设用地面积8461㎡(约13亩);总建筑面积:18242.23㎡;其中,地上建筑面积为13613.31㎡、地下建筑面积为4628.92㎡;容积率为1.6;建筑密度27.33%;绿地率35%;计划总居住户(套)数为71户(套),居住人数约228人(按3.2人/户预算);建筑类型包括住宅、沿街商业、公服配套设施等;规划机动车停车位107个(地上16个,地下91个),非机动车位111个(全部位于地上)。




技术经济指标

鸟瞰图






建筑透视图

日照分析图

消防分析图
前期拿地及相关信息
搜狐网济宁小编相关渠道获悉:2024年9月11日上午,济宁市任城区1宗国有建设用地使用权集中开拍。根据济宁市公共资源交易中心公布的出让结果,1宗地块经过多轮竞价后成交,成交价为5659万元。
从该宗地块的具体分布上看,位于济宁市任城区。从土地用途来看,为城镇住宅用地兼容商业用地。土地总面积为8461㎡,约13亩;起始价为4820万元。
最终,山东地源房地产开发有限公司成功摘得该宗地块。
该地块经过多轮竞价最终成功出让,这反映了当地房地产市场以及土地资源的热度。地块的成功出让不仅意味着开发商对区域未来发展的信心,也体现了市场对于该区域土地价值的认可。激烈的竞争表明了投资者对该地块地理位置、潜在收益以及开发前景的看好。
接下来,我们详细了解一下挂牌出让地块的基本情况和规划指标等要求:
地块名:任城区JRC2023-039号任兴片区(建设路以东任兴路以北)地块【山东地源房地产开发有限公司竞得】
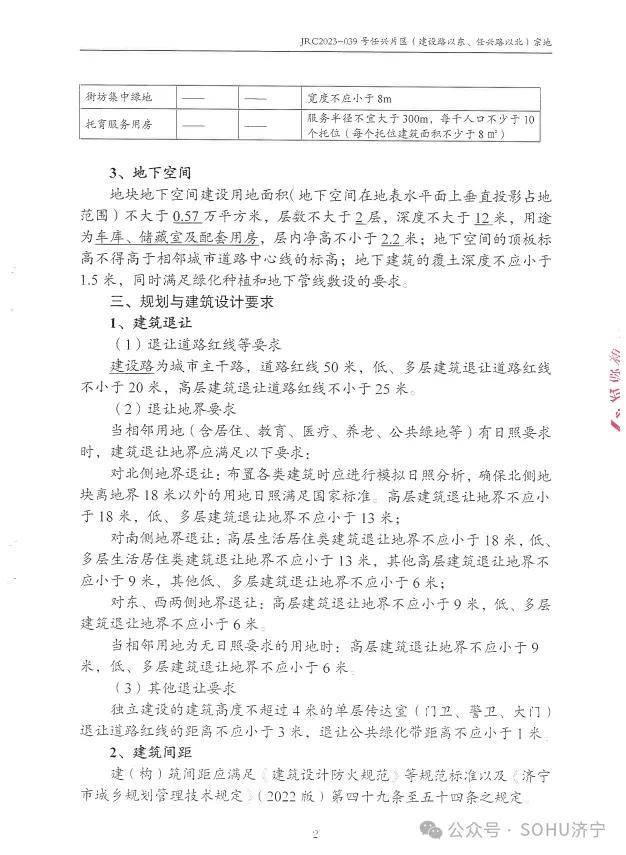
土地位于:建设路以东、任兴路以北;土地面积:8461㎡(约13亩);土地用途:城镇住宅用地兼容商业用地;出让年限:城镇住宅用地70年、商业用地40年;容积率不大于1.6;起始价:4820万元,综合楼面价起价:3560元/㎡;最终成交价为:5659万元(约435万元/亩),综合楼面地价成交价:4180元/㎡;溢价率:17.4%;
该地块位于任城区辖区内,紧邻济宁市任城实验小学任祥校区、济宁市实验初中任和校区、距任城区湿地公园较近:生活配套一应俱全。周边有中德广场商务中心、龙贵购物广场、永旺济宁购物广场、金宇家具城,商务办公聚集,教育资源丰富,医疗条件齐备,交通出行便利。
【小编聊一聊】
济宁市堃发梓轩智汇谷项目,作为集居住与商业于一体的综合开发项目,对济宁发展具有深远影响。该项目地块经过几十轮激烈的竞价最终以17.4%的溢价成交,充分显示了市场对该区域土地价值的高度认可。项目的开发建设将直接拉动建筑、建材等相关产业链的投资与消费,为济宁经济增长注入新动力。
项目将提供高品质住宅,有效缓解区域住房压力,改善居民居住条件。配套的商业设施将进一步完善周边商业配套,满足居民日益增长的消费需求,提升生活便利性。此外,项目的开发建设和后续运营将创造大量就业机会,有助于缓解就业压力,促进社会稳定和谐。
项目的实施还有助于优化济宁城市空间布局,提升城市形象和品质。作为居住与商业融合的项目,它将促进产城融合,实现居住与就业的平衡,减少城市通勤压力,提高城市运行效率。同时,项目将增强济宁对外部投资和人才的吸引力,提升城市综合竞争力,为济宁的长远发展奠定坚实基础。
责任编辑:袁培淞