搜狐网济宁小编相关渠道获悉:9月30日上午,济宁城区4宗国有建设用地使用权集中开拍。根据济宁市公共资源交易中心公布的出让结果,4宗地块底价成交,总成交价为60673万元。
从4宗地块的具体分布上看,任城区2宗、太白湖新区2宗。从土地用途来看,3宗城镇住宅用地兼容商业用地、1宗商业用地。土地总面积为118455㎡,约178亩;起始价为60673万元。
最终,济宁济北新城城市建设发展有限公司成功摘得1宗地块、济宁任合天昱置业有限公司成功摘得1宗地块、济宁招华房地产开发有限公司成功摘得1宗地块、济宁太白湖泓景资产运营有限公司成功摘得1宗地块。
接下来,我们详细了解一下挂牌出让地块的基本情况和规划指标等要求:
其中,任城区JRC2025-028号任兴片区(火炬路东任通路北)地块、任城区JRC2025-025号李营片区(建设路西张拾路北)地块一、太白湖新区JTB2025-002号许庄片区(京杭路南谭岗路西)宗地不接受个人申请竞买,包括以个人名义申请竞买、约定竞得后成立公司作为受让人进行开发建设情形。
地块一:任城区JRC2025-028号任兴片区(火炬路东任通路北)地块【济宁济北新城城市建设发展有限公司竞得】
土地位于:任城区李营街道火炬路以东、任通路以北;土地面积:35647㎡(约53亩);土地用途:城镇住宅用地兼容商业用地;出让年限:住宅70年、商业40年;容积率不大于1.8;起始价:22266万元,综合楼面价起价:3470元/㎡;最终成交价为:22266万元(约420万元/亩),综合楼面地价成交价:3470元/㎡;溢价率:0.0%;


该地块位于任城区辖区内,周边有北城国际、龙翔御书苑、龙翔御庭、李庄家园等多处已建成居住小区,距济宁一中任城校区、济宁实验初中、任城区实验小学等多所中小学较近,西南侧有任城生态湿地公园、永旺济宁购物中心、龙贵购物广场,附近生活配套一应俱全,商务办公聚集,教育资源丰富,交通出行便利。
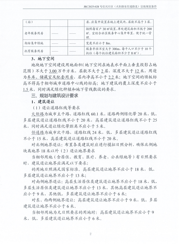
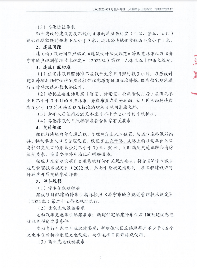
宗地规划条件







地块二:任城区JRC2025-025号李营片区(建设路西张拾路北)地块一【济宁任合天昱置业有限公司竞得】
土地位于:任城区李营街道建设路以西、张拾路以北;土地面积:38865㎡(约58亩);土地用途:城镇住宅用地兼容商业用地;出让年限:住宅70年、商业40年;容积率不大于1.6;起始价:16790万元,综合楼面价起价:2700元/㎡;最终成交价为:16790万元(约289万元/亩),综合楼面地价成交价:2700元/㎡;溢价率:0.0%;

该地块位于任城区辖区内,附近有任城区李营中心小学、济宁市实验初中李营校区,教育资源丰富。北侧有李营街道社区卫生服务中心,能够满足居民日常就医和基本医疗需求。交通出行便利,可方便到达城市各个区域。距少康湖生态湿地公园较近,环境优美。

宗地规划条件








地块三:太白湖新区JTB2025-002号许庄片区(京杭路南谭岗路西)宗地【济宁招华房地产开发有限公司竞得】
土地位于:太白湖新区谭岗路以西、京杭路以南;土地面积:23967㎡(约36亩);土地用途:城镇住宅用地兼容商业用地;出让年限:住宅70年、商业40年;容积率不大于1.8;起始价:16523万元,综合楼面价起价:3830元/㎡;最终成交价为:16523万元(约459万元/亩),综合楼面地价成交价:3830元/㎡;溢价率:0.0%;

该地块位于太白湖新区许庄街道辖区内,附近学校有幼儿园、天立小学、中学、北湖小学、实验中学。该地块配套教育设施为济宁市北湖第一小学,初中为太白湖实验中学。周边有中石化加油服务站,永润广场等商超,生活方式便捷附近有书香名邸、豪庭御都、龙贵京杭府等成熟社区。距离太白湖景区较近,商务办公聚集,教育资源丰富,医疗条件齐备,周边有完善的路网,交通出行便利。


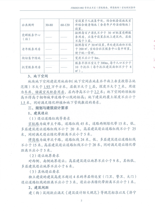
宗地规划条件








地块四:太白湖新区JTB2025-003号许庄片区(渔皇路南谭岗路东)宗地【济宁太白湖泓景资产运营有限公司竞得】
土地位于:太白湖新区谭岗路以东、渔皇路以南、谭兴路以西;土地面积:19976㎡(约30亩);土地用途:商业用地;出让年限:40年;容积率不小于1.2、不大于1.5;起始价:5094万元,综合楼面价起价:1700元/㎡;最终成交价为:5094万元(约170万元/亩),综合楼面地价成交价:1700元/㎡;溢价率:0.0%;


责任编辑:袁培淞