搜狐网济宁小编相关渠道获悉:12月5日上午,济宁任城区4宗国有建设用地使用权集中开拍。根据济宁市公共资源交易中心公布的出让结果,4宗地块底价成交,总成交价为23096万元。
从4宗地块的具体分布上看,均位于任城区。从土地用途来看,1宗商务用地、1宗商业用地、2宗工业用地。土地总面积为95908㎡,约144亩;起始价为23096万元。
最终,济宁凯鸿置业有限公司成功摘得1宗地块、济宁济运里文旅发展有限公司成功摘得1宗地块、山东佰世达木业有限公司成功摘得2宗地块。
接下来,我们详细了解一下挂牌出让地块的基本情况和规划指标等要求:
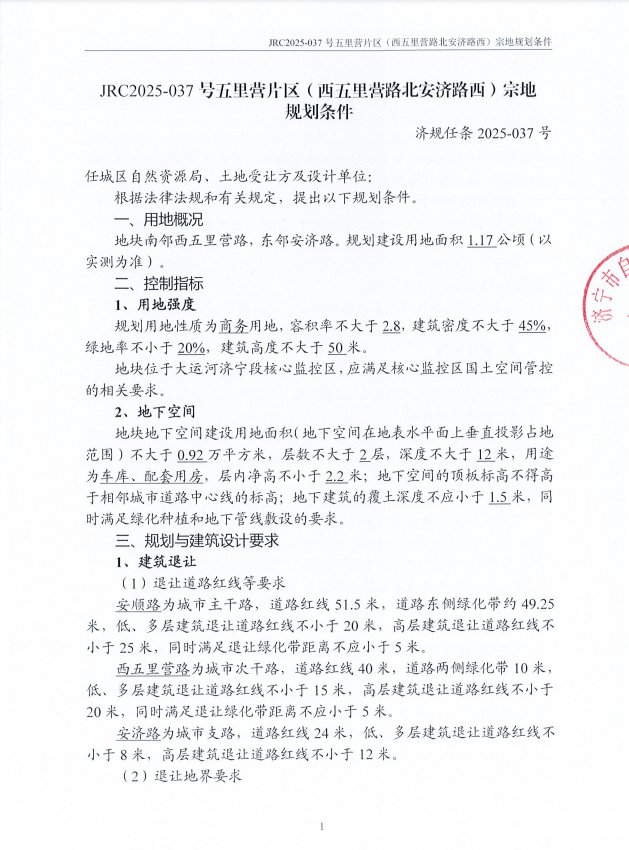
地块一:任城区JRC2025-037号五里营片区(西五里营路北安济路西)地块【济宁凯鸿置业有限公司竞得】
土地位于:任城区安居街道西五里营路以北、安济路以西;土地面积:11703㎡(约18亩);土地用途:商务用地;出让年限:40年;容积率不大于2.8;起始价:3212万元,综合楼面价起价:980元/㎡;最终成交价为:3212万元(约178万元/亩),综合楼面地价成交价:980元/㎡;溢价率:0.0%;

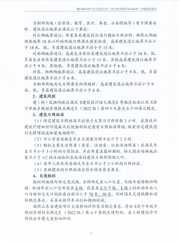
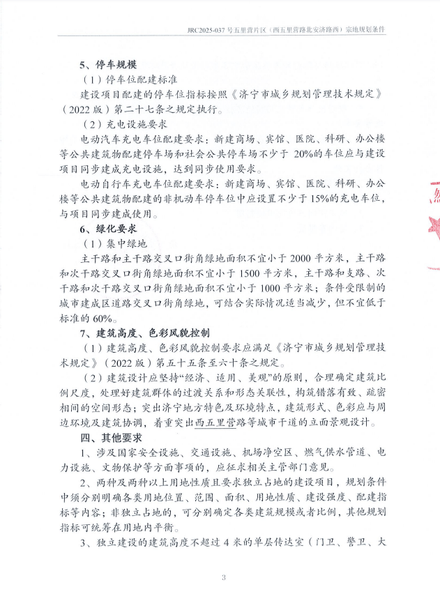
规划条件







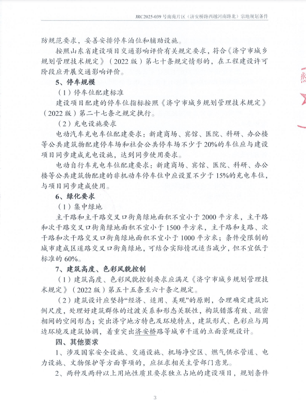
地块二:任城区JRC2025-039号南苑片区(济安桥路西越河南路北)地块【济宁济运里文旅发展有限公司竞得】
土地位于:任城区南苑街道济安桥路以西、越河南路以北;土地面积:69058㎡(约104亩);土地用途:商业用地;出让年限:40年;1.5-2.0;起始价:19337万元,综合楼面价起价:1400元/㎡;最终成交价为:19337万元(约186万元/亩),综合楼面地价成交价:1400元/㎡;溢价率:0.0%;

规划条件







地块三:任城区JRC2025-023号唐口片区(观澜南街北敬业路西)地块【山东佰世达木业有限公司竞得】
土地位于:任城区唐口街道观澜南街以北、敬业路以西;土地面积:6730㎡(约10亩);土地用途:工业用地;出让年限:50年;容积率不小于1.0;起始价:243万元,综合楼面价起价:360元/㎡;最终成交价为:243万元(约24万元/亩),综合楼面地价成交价:360元/㎡;溢价率:0.0%;

地块四:任城区JRC2025-015号唐口片区(济水大道东唐惠路南)地块【山东佰世达木业有限公司竞得】
土地位于:任城区唐口街道济水大道以东、唐惠路以南;土地面积:8417㎡(约13亩);土地用途:工业用地;出让年限:50年;容积率不小于1.0;起始价:304万元,综合楼面价起价:360元/㎡;最终成交价为:304万元(约23万元/亩),综合楼面地价成交价:360元/㎡;溢价率:0.0%;

责任编辑:袁培淞