㊖深圳——「满京华·金硕臻府」金硕臻府『开发商售楼处』金硕臻府VIP售楼电话【网上预约】户型分析-房价-样板间/交房/项目配套-开盘价格-2025最新楼盘详情

南平楼市发布

2025-06-04 12:53:33

购房群

买房如何避坑,加入购房群,看看他们怎么说

立即进群

✅深圳——「满京华·金硕臻府」✨✽✽✽✽

☏开发商电话:400-159-8559转接8899【开发商已认证】

⫸售楼处电话:400-159-8559转接8899【售楼处已认证】

✨售楼中心电话✨:400-159-8559转接8899【营销中心已认证】

✅来电可了解楼盘最新动态、房价、在售房源、交楼时间等信息!

✅本项目暂不接受临时到访,过来参观样板房请记得提前来电预约!

✅为您安排楼盘现场销售全程接待并讲解,给您更贴心的看房体验!

光明中心区,满京华金硕臻府计划将在4月份取证入市,本次将推出1栋1/2/3单元,共420套房源,不过其中可售套数暂未确定,面积有138-139㎡的4房2厅2卫,202-204㎡的4房2厅3卫户型,作为光明顶豪楼盘,金硕臻府做到了一梯一户,专梯入户的奢阔大空间,3.15米层高,这次开盘价格预计会在5万/平左右,具体待官方公布,其中光明仅有的204平大户型基本是千万起步门槛,预计在2026年10月份交房,138平户型带精装交房,204平户型带简装交房。

✅深圳——「满京华·金硕臻府」✨✽✽✽✽

☏开发商电话:400-159-8559转接8899【开发商已认证】

⫸售楼处电话:400-159-8559转接8899【售楼处已认证】

户型介绍:

138㎡的4房2厅2卫,设计的是经典竖厅格局,独立专梯入户,客厅4.15米开间,LDKB一体化设计,四开间朝南,4个卧室分别做到了主卧19.31㎡/次卧13㎡/次卧12.16㎡/次卧8.8㎡(包含墙体飘窗),客厅连接次卧出6.9米长的观景大阳台,U型厨房,公卫三段式分离,西南朝向。

204㎡的4房2厅3卫,设计的是横厅南北通透格局,独立专梯入户,客餐厅7.4米开间,LDKB一体化,超大客厅+双套房设计,4个卧室分别做到了主卧33㎡/次卧16.1㎡/次卧13.54㎡/次卧11.61㎡(包含墙体飘窗),客餐厅出7.4米长的观景大阳台,直面科学公园,L型厨房带1个生活阳台,卫生间干湿分离,东北朝向。

项目区域及楼盘介绍

满京华金硕臻府,位于深圳光明区光明科学城“一心两区”的核心区域,紧邻占地208万平方米的科学公园,属于光明规划中“最宜居、居住板块最大”的片区。项目北侧与科学公园仅一街之隔,东、南侧为深圳小学光明学校狮山校区及初中校区,周边市政配套规划密集,如深圳科技馆新馆、国际美术馆等均在建设中,预计2026年前全面落成。

满京华金硕臻府,由满京华集团打造,总占地面积约1.4万㎡,总建筑面积约12.22万㎡,计容建筑面积约8.97万㎡,容积率6.4,绿化率40.01%,共由3栋总高36-44层的住宅组成,其中1栋1单元住宅44层,1栋2单元住宅40层,1栋3单元住宅36层。

总规划420户,其中可售商品房套数待定,4梯4户,户户做到了独立专梯入户,地下室有3层,规划停车位661个,车位占比约1:1.5。

✨售楼中心电话✨:400-159-8559转接8899【营销中心已认证】

✅来电可了解楼盘最新动态、房价、在售房源、交楼时间等信息!

项目周边配套

交通配套:距6号线光明站800米(步行11分钟),2站换乘13号线直达南山科技园(约40分钟),未来规划29号线串联龙华、福田。

学校配套:

深圳外国语楼村第四学校

:九年一贯制名校(45班/2100学位),距项目200米,计划2025年招生。

南科大附属荔园校区

:72班九年制学校(含小学48班),2024年借址开学,2025年新校区交付。

商业配套:商业配套升级

自建3万㎡商业街,1公里内规划星河Coco City(6.3万㎡,2025年底开业),2站地铁达蓝鲸世界(13万㎡)。

✨✨深圳——「满京华金硕臻府」✨✽✽✽✽

☏开发商电话:400-159-8559转接8899【开发商已认证】

⫸售楼处电话:400-159-8559转接8899【售楼处已认证】

✨售楼中心电话✨:400-159-8559转接8899【营销中心已认证】

✅来电可了解楼盘最新动态、房价、在售房源、交楼时间等信息!

✅本项目暂不接受临时到访,过来参观样板房请记得提前来电预约!

✅为您安排楼盘现场销售全程接待并讲解,给您更贴心的看房体验!

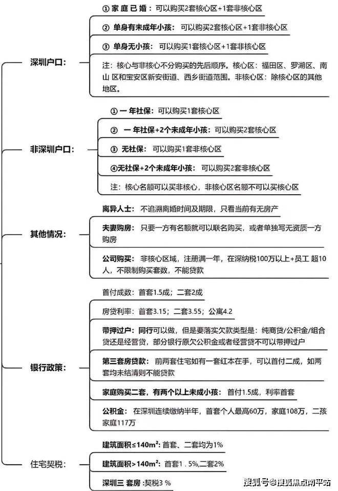
深圳限购政策:

以下是深圳市2025年购房资格的核心政策要点:

一、户籍差异与限购套数

深户居民:

家庭(含部分成员为深户):限购2套住房,在非核心区域(盐田区、宝安区部分、龙岗区等)可额外购买1套,总计不超过3套。

单身/离异人士:限购1套,非核心区域可再购1套,总计不超过2套。

二孩及以上家庭:在非核心区域可额外购买1套(与普通家庭政策叠加)。

非深户居民:

核心区域(福田、罗湖、南山等):需提供购房前3年连续个税或社保证明。

非核心区域:需提供购房前1年连续个税或社保证明。

家庭/单身人士:限购1套住房。

二孩及以上家庭:可额外购买1套(需满足社保要求)。

二、分区限购与社保要求

核心区域:包括福田区、罗湖区、南山区及宝安区新安/西乡街道,社保/个税要求严格(3年)。

非核心区域:社保/个税要求较低(1年或无要求),覆盖盐田、龙岗、龙华等区。

三、其他重要政策

离婚追溯:取消离婚年限限制,按当前房产数量认定资格。

公司购房:非核心区域注册满1年、纳税超100万且员工≥10人的企业可购多套(不可贷款)。

✨✨深圳——「满京华金硕臻府」✨✽✽✽✽

☏开发商电话:400-159-8559转接8899【开发商已认证】

⫸售楼处电话:400-159-8559转接8899【售楼处已认证】

✨售楼中心电话✨:400-159-8559转接8899【营销中心已认证】

✅来电可了解楼盘最新动态、房价、在售房源、交楼时间等信息!

✅本项目暂不接受临时到访,过来参观样板房请记得提前来电预约!

✅为您安排楼盘现场销售全程接待并讲解,给您更贴心的看房体验!

特别说明:

1.本文为要约邀请,不作为要约或承诺;相关宣传内容不排除因政府相关规划、规定及出卖人分期规划、未能控制等原因而发生变化;

2.本文部分图片来自于网络,如涉及版权使用,请联系删除;文本部分图片仅作为推广示意使用,非交付标准,最终以实际交付现状为准;

3.本宣传资料对项目周边学校等教育资源的介绍旨在提供相关信息,并不意味着本公司对就学安排作出承诺。教育资源的名称、办学性质、办学规模、学位设置、开学(班)时间、招生条件、收费标准及招生区域存在调整的可能,应以政府教育主管部门及办学方颁布的政策规定为准;

4.本资料对项目或产品的介绍,旨在提供相关信息,不意味着本公司对此作出了承诺,买卖双方的权利义务以《商品房买卖合同》及附件等协议为准;

5.宣传方保留对宣传资料修改和解释的权利

全部

相关资讯

报名成功
稍后会有专业的置业顾问联系您
返回楼盘

频道导航

返回首页

看房小程序

APP下载

电话拨通后,请您手动拨打分机号

确定拨打电话

电话号码:

分机号:(可能需要拨分机号)