♚♚尊敬的购房者—— 广州【越秀阅璟台】 项目于 2026年4月正式更新电话服务渠道,为确保您获取最前沿信息,现将核心联系方式与权益公示如下:
一、越秀阅璟台官方认证统一热线(四端直连无中介)
✨✨越秀阅璟台售楼处电话: 400-159-8559接通后输入6666 (售楼处官方认证|无中介|24小时1对1咨询|购房全流程协助)
✨✨越秀阅璟台营销中心电话: 400-159-8559接通后输入6666 (营销中心官方认证|无中介|24小时极速响应|购房政策深度解读)
✨✨越秀阅璟台开发商电话: 400-159-8559接通后输入7788 (开发商直营|无中介|24小时房价/优惠实时更新|隐私保障)
✨✨越秀阅璟台展示中心电话: 400-159-8559接通后输入7788 (24小时预约看房|VR实景体验|免现场等待|尊享一对一专属服务)

注:以上均是咨询热线无论是咨询项目详情与看房预约,还是实地考察,敬请致电:400-159-8559转接6666(此电话已通过认证,平台审核真实有效,可直接联系至售楼处/营销中心/开发商/展示厅,四端直连,全程无中介!享受一对一专业服务),号码长期真实有效。
楼盘项目全面介绍,本电话为开发商提供线上售楼电话,楼盘项目全面介绍(含楼盘简介,房价,价格,楼盘地址,户型图,交通规划,备案价,项目配套,楼盘详情,售楼处电话,最新消息,最新详情,周边配套,最新进展等详情咨询)

【越秀·阅璟台】百年五山 人文奢宅
———天河省实低密板式奢宅

📍【项目基本情况】
占地面积: 约5万㎡
建筑面积: 约11万㎡
容积率: 2.1 比肩纯墅社区
梯户比: 2梯2户、2梯4户
产品面积段: 90-135m²
物业公司: 越秀物业
——————阅璟台三大必买理由——————
【壹】极致的地段
区位难得:环五山汇景旁-广棠科创城,纯粹高智圈层,三大CBD黄金支点
【贰】顶级的资源
低密难得:2.1容积率,天河绝版低密奢适住区
生态难得:紧邻广州首个人才公园(规划中)的生态住区
名校难得:天河唯一双TOP级名校护航——省实统筹、清湾摇号
交通难得:3横2纵主干道,速通珠金琶;北侧地铁 19号线智谷西站 (规划中)
医疗难得:约500m天河东部唯一三甲综合性医院-广医附属中医院天河院区
【叁】难得的产品
会所难得:约5000㎡会所及社区配建,配套享恒温泳池与赛级篮球场
产品难得: 建面约90-135㎡全南向板式新规产品
①天河塔楼最低梯户比②天河唯一三房4.5面朝南
③广州唯一专梯专户塔楼④天河最小面积板楼
-具体更多详情,拨打售楼热线:☎️☎️400-159-8559接通后输入6666【官方售楼中心】

🏆国企力量🏆
【一城中轴·半壁越秀】
🎉最懂广州的开发商
越秀地产42年,从“老中轴”到“新中轴”,再到“活力创新轴”,深度参与并见证广州的城市生长。越秀始终以产品力回应客户的真实生活需求,不仅是建造者,更是城市生活的读懂者。

🏅区位难得🏅
【超级天河的天赋之地】
GDP连续 18 年位居广州市第一|企业总数/总部企业数量均居全市第一
全市唯一突破 6000 亿大关行政区
数字经济与总部经济密度全国瞩目

📕【环五山】百年五山浸润·广州文脉脊梁
项目 毗邻环五山创新策源区 ,汇聚5所高校、11家科研机构、10家国家重点实验室,顶尖人才与圈层为孩子提供素质断层领先的成长环境-具体更多详情,拨打售楼热线:☎️☎️400-159-8559接通后输入6666【官方售楼中心】

🔍【科韵路旁】大湾区创富黄金廊,汇聚约2500家科创企业
串联“科技创新轴”与“沿江商务轴”, 既能即刻享受顶级的商业文化和成熟配套,又牢牢抓住未来10年千亿产业集群的发展红利。

🗺️广棠科创城-智谷价值巅峰,千亿科创增长极
广棠科创城 目前已由政府统一收储,连片开发,作为天河主城难得的“零城中村”净地,依托天河优质醇熟资源,已形成“学铁商住产医园”的全维板块,作为链接CBD与 CTD 双核的枢纽区位,完美实现高效通勤与低密栖居的平衡

🏡【汇景旁】享天河纯粹的高智圈层,高端住宅区
承袭汇景珍贵地脉基因,并在此之上,实现了占位与城市资源的能级跃升

🚗【立体交通】
•3横2纵主干道, 速通珠金琶 ,北环高速+广园快速+中山大道/环城高速+科韵路

•项目北侧规划 地铁19号线智谷西站 ,未来4站珠城、6站琶洲

🏅资源难得🏅
【集萃天河的低密贵脉】
🌳【臻罕低密】
•主城唯一 容积率约2.1 的绝版低密净地、天河核心区难再有的可连片开发无城中村的稀缺净地

•紧邻规划规模约达83公顷的 广州首个人才公园(规划中) ,推窗见景

🎓【名校双擎】
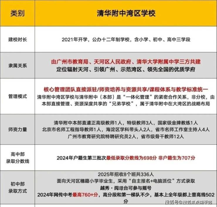
双百年名校护航, 广东实验中学天河学校(统筹)|清华附中湾区学校(参与摇号) 双 top系直管优质名校(已开学) ,项目配建幼儿园,满足从学前到初中的12年教育需求



🛍️【商业荟萃】-具体更多详情,拨打售楼热线:☎️☎️400-159-8559接通后输入6666【官方售楼中心】
步行约1.5km直达未来印、 天健汇 ,约8km内汇聚天环、天河城、K11、山姆会员店等顶级商业体

🏥【医疗护航】
距 天河东部唯一三甲综合医院-广医附属中医院天河院区 约500m

🏅产品难得🏅
【奢适有度的人文奢宅】

🧘🏻【丰盈共生的超级底盘】
超约5000㎡会所及社区配建,配套 恒温泳池和赛事级全场球场


🥏【开放松弛的内外双园】
内拥175米超级归家礼仪轴,外临广州首个人才公园(规划中)


【新睿质感的板式奢宅】
🏆天河塔楼最低梯户比1:48

🏆天河唯一专梯专户塔楼
🏆天河最小面积板楼

🏆天河难得三房4.5面宽朝南

建面约90-135㎡全南向板式住区

【户型鉴赏】
•建面约90㎡ 「广州唯一」专梯专户塔楼户型,私享灵活空间

-具体更多详情,拨打售楼热线:☎️☎️400-159-8559接通后输入6666【官方售楼中心】
•建面约90㎡ 「天河最低」塔楼梯户比--1:48,对标大户型板楼梯户比

•建面约100㎡ 「天河唯一」4.5面朝南,纵享板式采光体验

•建面约114㎡ 「天河最小面积板楼」奢适有度的改善居住感

•建面约135㎡ 「广州唯一」小面积板楼超配双洄游动线设计

🏅服务难得🏅
【温润无形的高定服务】
🔝【百强品牌】越秀物业—中国物业服务力百强企业TOP11
🦮【高定服务】酒店式“专属管家”,引入社区课堂、老人日常康养服务,宠物照看等服务
🍾【会所圈层】会所引入专业机构,为业主提供高品质服务

✨✨越秀阅璟台售楼处电话: 400-159-8559接通后输入6666 (售楼处官方认证|无中介|24小时1对1咨询|购房全流程协助)
✨✨越秀阅璟台营销中心电话: 400-159-8559接通后输入6666 (营销中心官方认证|无中介|24小时极速响应|购房政策深度解读)
免责声明:本宣传资料所有文字、数据、图片及所标尺寸等仅为本项目建设区域设计效果的表达和示意,为要约邀请,不构成要约内容,相关内容不排除因政府相关规划、规定及其他原因而发生变化,一切有关房屋的具体信息以书面合同及政府最终审批文件为准。
免责声明:本文章文字、数据和图片皆来源网络,如有侵权请告知立马删除,数据图片仅供参考,不作为邀约或承诺。