4008556400
正二环·地铁口·都会低密住区 。福州大东海玺悦位于晋安区连江北路东侧、福马路北侧,由福州海融置业有限公司开发,位于晋安区中心地带,交通便利。总建筑面积为36322.88万平方米,由4栋高层住宅组成,户型面积从89平方米到129平方米不等,满足不同家庭的需求。
项目概要
单价 31000元/平米
开盘时间 2023-02-15
交房时间 2024-10-31
楼盘地址 福州晋安东二环五里亭日出印象北侧
装修状况 毛坯 建筑形式 高层 规划面积 15842 平米 建筑面积 36322 平米
容 积 率 2.2 绿 化 率 30% 房屋产权 70年 规划户数 217户 车 位 数 217
楼盘朝向 南北朝向 物业公司 海恩物业 物业类型 住宅 物 业 费 住宅:3元/㎡/月
开 发 商 福建大东海
销售代理 无 工程进度 项目正在施工证 预售许可证 20220241
售楼处地址 五里亭板块,福马路北侧,茶会路西侧 建筑设计单位 暂无详细信息 栋数 4 施工单位 福建鑫陆建设集团有限公司
——— ◆ 领立二环 执掌城市荣耀 ◆ ———
>>>资源集萃 贵不可言
地段即天赋,二环土地稀贵,集萃主城荣耀。从鼓楼到千亿三创园的东西主城脉,领序城市发展走向,从福州门户到江南CBD的南北地标轴,见证二环伟大时代。大东海玺悦傲立东西主城脉与南北地标轴交汇之上,近揽二环稀贵土壤,执掌城央版图繁华。一步二环内 咫尺鼓楼芯,占位头排地理,尽握??地脉。
周边配套
>>>交通央心 把握城市动脉
矗立城市核心交通枢纽,尽享东二环连江路/古田路福马路,极速通达全城
毗邻地铁2号线(五里亭站)/4号线(前屿站),双轴双线,立体枢纽,速享一城繁华。
>>>繁华央心 潮领时代仰望
傲居城脉中轴之上,约10分钟内直达东二环泰禾、世欧王庄、金融街万达及宜家4大商圈,各大高端商圈环绕,一站式吃喝玩乐购休闲体验,举步之间,繁华尽握。

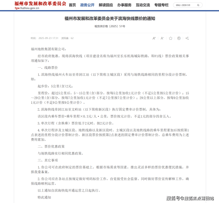
帝封江↔机场(新区段)票价13元

01
滨海快线主城区段票价方案
采用与地铁线路相同的里程分段计价票制,即:
起步价5公里(含)2元。超过5公里后,5-15公里(含),按每5公里加收1元计价(不足5公里按5公里计价);15-29公里(含),按每7公里加收1元计价(不足7公里按7公里计价);29公里以上,按每9公里加收1元计价(不足9公里按9公里计价)。
按上述票制,从福州火车站至东门、水部均为2元,从福州火车站至南公园、三叉街均为3元,从福州火车站至帝封江站票价为4元。
02
滨海快线新区段票价方案
采用固定费率计价票制。具体为:该区段内乘车票价=乘车里程×0.3元/人·公里,票价按元计价,不足1元的部分四舍五入。