来源:卓易数据
4月21日,市北规划郑州路以南、纺织谷以北、四流南路以西地块控规调整(原捷能二期用地),地块用地性质由商住用地调整为二类城镇住宅用地,容积下调,住宅总建面扩大,地块“变优”。

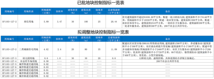
具体调整:
①用地性质由商住地调整为城镇住宅用地、幼儿园用地、社会停车场用地、城市轨道交通用地独立占地。
②原地块占地5.89万㎡商住地调整为4.62万㎡住宅用地,0.6万㎡幼儿园用地、0.58万㎡社会停车场用地、0.1万平米城市轨道交通用地。
③原地块容积率为3.47,调整后住宅部分容积率仅2.4,建筑密度由30%调整为20%,建筑高度由100米调整为80米,绿地率由25%调整为35%,总建面由原来的20.44万㎡(住宅部分不超9.1万㎡)调整为住宅部分11.09万㎡。


本次调整地块为捷能二期用地,北侧为捷能一期地块也就是中海寰宇时代·云境,项目从2023年9月首次开盘,去年下半年已经进入销售尾期,2年半左右的时间销售1400套左右,基本完成去化,自开盘至今成为整个片区乃至青岛主城区的销冠。
老四方”明星盘”较多,但流速也快,中海寰宇时代和保利和颂进入尾声,但新的明星海信·境观与保利都心琅悦诞生,此外青岛滨海国际中心、国信和悦、通合悦章在销售期,绿城代建的绿城青岛璟悦和海信代建的双山地块正在加速入市。