临近年底
秦皇岛又一大波拆迁项目提上日程!
很多一直以来呼声很高片区
这次终于要拆了!
↓↓
01
迎春里小区
终于要拆了!
近日海港区人民政府下发征收决定

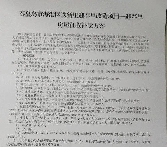
【征收范围】
迎春里1栋—24栋,29栋—35栋,付9栋,付31栋。范围内的全部房屋及其他地上建筑物、构筑物和附属物。共计1292套住宅房屋。

【补偿标准】
此前,迎春里已进行房地产价格评估
随后公布的补偿方案显示:
有证多层住宅房屋
评估均价为每平米补偿8750元

02
新村四段和耀振里 海港区政府发布房屋征收决定!

【征收范围】
新村四段1栋—12栋、耀振里9栋—16栋区域范围内的全部房屋及其他地上附着物、构筑物和附属物。
【补偿标准】
有证多层住宅,与评估均价9150元/㎡
有证下房,预评估均价为3000元/㎡
有证商业房屋,预评估均价为21000元/


事儿姐优选【粤發糖水铺】下午茶套餐仅售29.9元!小程序
【学区问题说明】
由于拆迁片区对应秦皇岛优质学区
本次征收也对相关问题
进行了单独说明

征收范围内居民:
选择产权调换的,所对应的学区不变。
选择货币补偿方式的,不再享受原对应学区。
产权调换房屋重新办理不动产登记后,入学年限不受影响。

03
慕义寨村
近日,海港区西部旧村改造工作指挥部
发布通知
慕义寨村将在近期启动征收
具体时间不晚于2020年10月20日!

04
秦皇岛市5个片区
11月底部完成征集拆迁工作!
截止到今年8月,全市累计新开工8个项目5294套,开工率为96.6%,基本建成棚改安置房26171套,提前完成了“时间过半、任务过半”要求。预计到2023年底,棚户区改造项目将惠及全市30万人。
今年,秦皇岛市棚户区改造市本级项目涉及燕山小区、铁新里迎春里、工建北里新风里、桥东南里文体东里、新村三四段耀振里5个片区。

同步建设幼儿园等便民工程
据介绍,秦皇岛市在改造过程中,对新建项目提出明确要求,同步建设幼儿园、无障碍设施等便民配套工程,广泛应用绿色节能科技,兼顾抗震、保温、防火等功能,使房屋更加安全宜居。5个片区棚户区改造项目共惠及1.3万户,预计今年11月底全部完成征集拆迁工作。

来源:网络