秦皇岛一项目交付遇“面积差”争议,开发商硬核回应被赞“大格局”!

购房群

买房如何避坑,加入购房群,看看他们怎么说

立即进群

岁末年初,秦皇岛多个楼盘迎来集中交付。在业主收房过程中,由房屋实测面积与预售面积存在差异引发的讨论,成为市场关注的焦点。

1月4日,星光山水一标段1-9号楼正式交付。部分业主在收房时发现,房屋实测面积较合同预售面积有所增加,因此对需补缴购房款提出异议,并希望获得项目方的正式说明。

1月7日,项目开发企业星光集团发布《致星光山水一期全体业主函》,对此事进行了正面回应并公布了解决方案。

该方案获得了业主们的广泛认可,1月10日,多位业主自发向开发商赠送锦旗以示感谢,事件得以圆满解决。

本文旨在从第三方视角,梳理事件经过与企业应对措施,以供行业与购房者参考。

一、房企快速回应:明确原因,积极解决

先来看一下星光集团发布的这份颇具诚意的业主函:

在业主函中,星光集团的主要回应可归纳为三点:

1.阐明面积差异原因:测绘政策调整

项目交付前,根据秦皇岛市住房和城乡建设局于2025年7月21日发布的《关于规范房产测绘建筑面积及计算技术标准的通知》,测绘标准有所调整,导致部分房屋实测面积较合同约定面积有所增加。

2.公布购房款解决方案:地产全部承担

本次因面积差异产生的购房款差额,将由我公司减免,无需业主补交。

3.提供物业费缴纳优惠:表诚意得民心

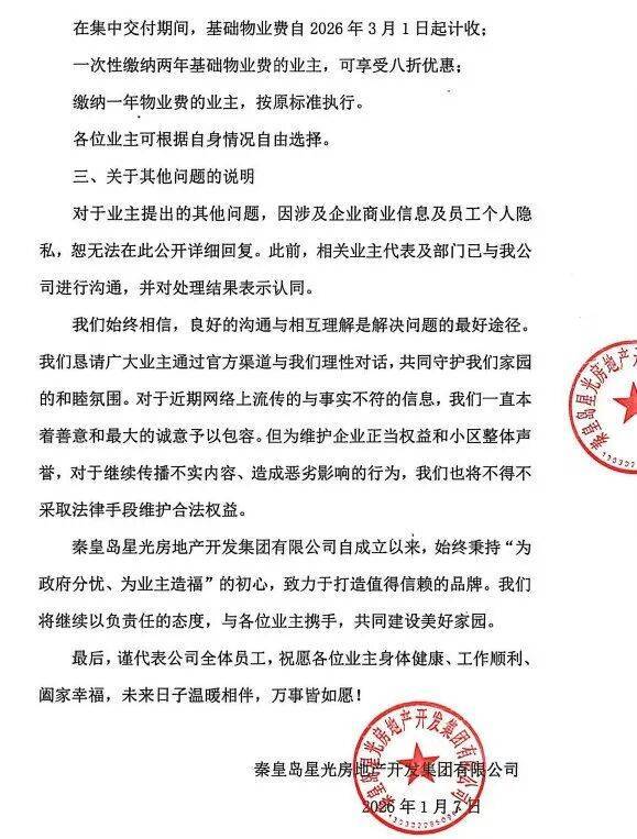
在集中交付期间,基础物业费自2026年3月1日起计收;一次性缴纳两年基础物业费的业主,可享受八折优惠。

二、事件溯源与查证

针对上述回应,我们结合公开信息与行业常规操作及相关案例进行了查证。

首先,在房地产开发建设中,项目竣工实测面积与前期预测面积存在差异是普遍现象。其原因多样,其中测绘规范或计算标准更新是重要因素之一。

星光山水项目提及的2025年7月21日新规确有发布。该项目一标段取得的施工许可证日期为2023年3月20日,符合该新规中“2023年3月1日后新建项目执行新规”的适用范围。因此,此次面积差确系执行新版测绘标准所致。

从时间线看,星光山水一标段于2025年12月26日完成竣工验收并取得最新测绘报告,距1月4日交付仅一周左右。开发商在获悉结果后,并未延迟告知或将其与办理房本手续进行捆绑,而是在交房时即时、透明地进行了告知,此举是非常合理且人性化的操作,也为后续妥善解决问题奠定了基础。

附:星光山水一标段关键节点时间线

2023年3月20日:取得一标段施工许可证

2023年4月21日:完成预测绘报告

2023年5月26日:取得商品房预售许可证

2025年7月21日:市住建局发布测绘新标准

2025年12月26日:按新标准完成竣工验收

2026年1月4日:提前约十个月交付房屋

2026年1月7日:就面积争议发布业主函

2026年1月10日:业主送锦旗事件圆满解决

三、法理参照:企业方案优于法定底线

那么,从法律角度看,业主在认可“面积差”合法后,是否必须补缴房款?

查阅全国范围内的相关报道,收房时发现房屋面积增大而拒绝补房款的诉讼不在少数,法院的判决多依照《商品房销售管理办法》第二十条规定:

按套内建筑面积或者建筑面积计价的,当事人应当在合同中载明合同约定面积与产权登记面积发生误差的处理方式。

合同未作约定的,按以下原则处理:

这意味着,即便因标准更新导致面积合理增加,开发商亦有权利要求业主在3%的法定范围内补缴房款。星光山水项目此次主动免除所有差额的解决方案,实际上是承担了本可由业主承担的合法债权

以一标段1-9号楼600余套房、户均增加约2平方米估算,开发商承担的总金额预计有上千万。此举迅速平息了争议,扭转了事件走向,被业主视为极具诚意的大企业责任担当。

星光集团壕掷千万替业主补齐购房款的举动,与其说是拿钱平舆论,不如说是拿钱买业主心安,是在用实实在在的真金白银替业主分忧,同时也为行业树立了标杆。

四、延伸思考:服务承诺需与长期体验相符

事件中,部分业主亦对星光山水物业费标准与服务品质的匹配度提出了质疑。

经核实,服务于该小区的秦皇岛市星光物业服务有限公司,确系是在住建部物业管理科备案的五星级资质物业公司,其通过合法招投标程序入驻,2.55元/平方米/月(五星级物业基本服务费2.20元/平方米/月,外加二次加压与电梯管理费,合计2.55元//平方米/月)的收费标准符合我市对五星级物业的定价规范。

部分业主反馈交付现场的服务没有达到5星级物业该有的水准,因此会有一些心理落差,对物业费的缴纳才会有质疑。

开发商在致函中同步推出物业费优惠,可被视为对业主初期体验反馈的一种积极回应。以此来表达诚意和对业主意见的重视。

这提示物业服务企业,资质与定价仅是起点,交付初期及长期服务过程中的专业度、精细度与感受度,才是真正赢得业主满意的关键。将书面承诺的“星级标准”转化为日常可感的“星级服务”,是物业公司需要持续面对的课题。

(温馨提示:业主函中提到的物业费缴纳优惠政策指的是基础物业费打八折,也就是在2.20元的基础上优惠,二次加压与电梯管理费需正常收取。)

结语:

此次“面积差”风波及其解决过程,折射出房地产市场中的一个缩影。它既包含了政策调整带来的技术性问题,也展现了买卖双方可能产生的认知摩擦。

星光集团在争议发生后快速响应,以高于法律底线的方案主动化解矛盾,体现了大型企业维护品牌声誉、重视客户关系的格局。

房地产交易不仅是数字和合约的交换,更是长期信任关系的建立。开发企业的诚信担当与物业服务的温暖周到,共同构筑了业主安居乐业的基石。

当出现问题时,不回避、有沟通、肯担当的解决之道,远比僵持对抗更能构建良性互动的社区生态。这起事件的妥善解决,也为行业处理类似问题提供了一个正向参考——唯有将心比心,方能以真心换安心,推动市场走向更加健康、成熟的发展新周期。

全部

相关资讯

报名成功
稍后会有专业的置业顾问联系您
返回楼盘

频道导航

返回首页

看房小程序

APP下载

电话拨通后,请您手动拨打分机号

确定拨打电话

电话号码:

分机号:(可能需要拨分机号)