曾经,有人说“西港搬迁、万达落地、道南改造”是秦皇岛人的三大幻觉。如今继万达落地后,刚刚,秦皇岛市自然资源和规划局发布了西港片区的较新规划!
道南片区改造不是梦!

公告出炉! 现对规划成果内容予以公示
一、公示时间
30日(2020年9月18日至2020年10月17日)二、公示地点控制性详细规划单元所在地(文化路与海滨路交口)海港区规划展馆秦皇岛自然资源和规划局网站三、公众意见收集途径电子邮箱:ghjzgb1114@126.com四、通讯地址秦皇岛市海港区迎宾路89号市自然资源和规划局邮编:066001联系电话:0335-3651633、0335-3651514 具体规划情况
1、规划
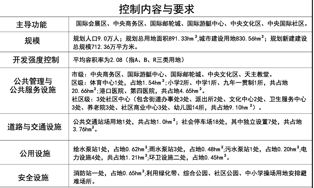
(1)用地规模规划总用地面积891.33公顷。建设用地面积888.00公顷,其中,居住用地面积242.27公顷,公共管理与公共服务用地面积51.80公顷,商业服务业设施用地面积157.94公顷,道路与交通设施用地面积191.80公顷,公用设施用地面积3.61公顷,绿地与广场用地面积183.14公顷,战略留白用地51.81公顷;非建设用地3.33公顷。点开看大图


(2)人口规模结合城市总体规划人口规模控制,通过人均居住用地面积和人均居住建筑面积来确定本规划区的人口容量,规划区人口容量为9.0万人。2、用地布局规划规划以海湾空间为核心,重塑海岸功能,沿滨海岸线低密度、复合化构建国际交往湾、国际游艇湾、历史人文湾和国际贸易湾四大湾区;在滨海大道北侧整合城市文化底蕴,打造一流的“中央文化体验空间”中央文化区。点开看大图

同时强化港城一体的整体架构,在规划区中部通过南北轴线客厅的设计,将老城的活力导入西港片区,通过西港片区的高端产业、国际化功能、服务设施推动老城功能升级;点开看大图

沿南北轴线客厅集约化布局商业、商务、金融、总部等功能,提升城市中心区核心职能;居住生活区作为城市配套功能,在外围布局。合理布局各项公共设施和市政设施建设用地。积极应对未来发展的不确定性,划定战略留白地区,为重大发展战略和重大项目预留空间。点开看大图

3、道路交通规划规划形成由主干路、次干路、支路组成的层次分明、功能明确、港城一体的城市道路网络系统。点开看大图

为加强西港区与周边地区的快速联系,提升基地可达性,满足在城市大量交通流下保持通畅,形成“两横五纵”的主干路网结构。结合现状道路并完善交通结构,通过新建、扩宽等方式规划次干路。支路多为到达性道路,是进出街坊、居住区和承担短距离交通的主要道路。本规划区内共规划社会公共停车场18处,其中独立设置7处,结合设置11处。点开看大图

4、配套设施(1)公共管理与公共服务设施规划公共管理与公共服务用地面积51.80公顷;行政办公用地面积6.04公顷;文化设施用地面积1.6公顷;体育用地面积1.54公顷;社会福利设施用地面积1.93公顷;文物古迹用地面积13.24公顷;宗教用地面积0.88公顷,为现状保留的秦皇岛天主教堂;规划教育科研用地面积20.66公顷,规划一所九年一贯制学校,规划一所小学,扩建青云里小学,扩建秦皇岛第十中学。规划医疗卫生用地面积5.58公顷,保留现状秦皇岛港口医院及秦皇岛市第四医院,规划3处社区医院。 ▽


(2)公用设施规划公用设施用地面积3.61公顷,公用设施用地面积1.84公顷,包括变电站及给水泵站。环境设施用地面积1.13公顷,包括雨水泵站、污水泵站及垃圾转运,安全设施用地面积0.65公顷,包括消防站。
控制指标层级体系
本次控规采用“控制单元——街区——街坊——地块”四级控制体系。以单元图则的形式对控制单元的主导功能、开发强度、建设规模、人口规模、设施配套等进行控制与引导,根据控制单元的人口进行设施配置。本规划区划分为一个单元,按照50-100公顷街区规模划分为11个街区,以街区为单位进行规划图则编制,在图则中确定各个地块的控制指标、配套设施等内容。排名前列街区

第二街区

第三街区

第四街区

第五街区

第六街区第七街区

第八街区

第九街区第十街区

第十一街区

城市设计引导
1、城市空间形态结构
总体形成“中心引领、双轴支撑,组团布局、港城互融,湾城一体、逐湾联动,双河抱城、蓝绿纵横”的空间结构。“中心引领、双轴支撑”:以会议博览、文化艺术、邮轮游艇、进出口商品交易、国际购物形成的国际交往中心,南北中央商务轴线和东西中央文化轴线,共同构建西港片区空间骨架。“组团布局、港城互融”:组团化布局六大核心功能与两个城市配套功能,推动南北港城融合发展。“湾城一体、逐湾联动”:重塑海港岸线,将原来单一的生产岸线打造成滨海空间核心,通过海湾空间创新驱动“国际邮轮、国际游艇中心、国际交往中心、西港花园”等滨海核心功能,形成国际交往、国际游艇、历史人文、国际贸易四大国际竞争力的海湾功能群。“双河抱城、蓝绿纵横”:以新开河、汤河,两条轴线作为生态空间骨架,让好山好水进入城市,让蓝绿空间成为城市动力。

2、城市设计引导融合海、港、河、城等特色要素,通过城市标志区,城市轴线,城市界面,城市节点等“点、线、面”相结合的引导方式,加强城市的空间立体性、平面协调性、文化传承,加强建筑设计引导,形成“收放有致、简洁大气、港城相融、亲近宜人”的城市空间意向。3、历史文化保护规划严格保护大码头历史文化街区,保护范围5.15公顷,其中核心保护范围2.82公顷,包括3处高级文物保护单位和5处历史建筑,建筑控制范围2.33公顷。

严格保护规划范围内的各级文物保护单位和具有历史价值建筑或遗迹,规划范围内共涉及全国重点文物保护单位9处;省级文物保护单位11处;历史建筑7处;建议纳入的历史建筑3处。

如今,西港片区规划喜讯传来,
令秦皇岛的规划又再一次升级。无论是学校、服务设施、还是高端产业、都应有尽有。此次规划,将为秦皇岛滨海板块带来价值提升,你期待吗?