
近日,香港新一届立法会议员个人利益申报信息正式公布,90名议员的申报表已在香港特区立法会网站上载。
其中,连任议员霍启刚以其申报的35处物业引发广泛关注,被网友称为“全球包租公”,更因主动、透明的财产公开态度,获赞“豪门中的清流”。
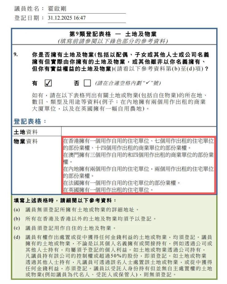
根据申报细节,霍启刚名下共有35处物业,其中7处为自用,其余28处用于出租。这些物业遍布中国香港、澳门、内地、法国及英国,具体包括中国香港22处、中国内地4处、中国澳门7处(含4个商业单位),以及法国、英国各1处物业。值得关注的是,此次申报并未包含家族信托部分,仅为其个人直接持有的资产,价值不菲。
霍家最具代表性的豪宅,早已被多次曝光。霍启刚一家目前居住的浅水湾豪宅,市值高达1.6亿港币,作为家族重要资产,仅由大房长孙霍启刚继承。
霍启刚此次财产公示也展现了其与妻子郭晶晶之间的婚姻信任,多项房产为二人婚后共同持有。这种毫无保留的公开,既符合香港立法会议员须在当选后14天内申报个人利益的规则要求,也被外界视为对公众的透明交代与对家庭的坦诚态度。
有分析指出,霍启刚的资产布局与家族战略一脉相承。内地物业主要集中在大湾区,如珠海、东莞、中山等地,延续了霍英东集团早年对南沙及周边区域的投资脉络;海外资产则采取法国自住与英国出租的组合,体现了资产保值与风险分散的思路。
香港立法会财产申报制度根据《议事规则》第八十三条执行,要求议员在每届任期首次会议前提交个人利益申报。霍启刚此次高透明度公开财产,不仅展现了公职人员的合规态度,也折射出香港社会在公共治理与廉洁自律方面的制度成效,受到公众与媒体的积极评价。
资料来源:香港立法会、第一财经、每日经济新闻