苏州楼市政策迎来历史性转变,购房门槛已降至前所未有的低点。
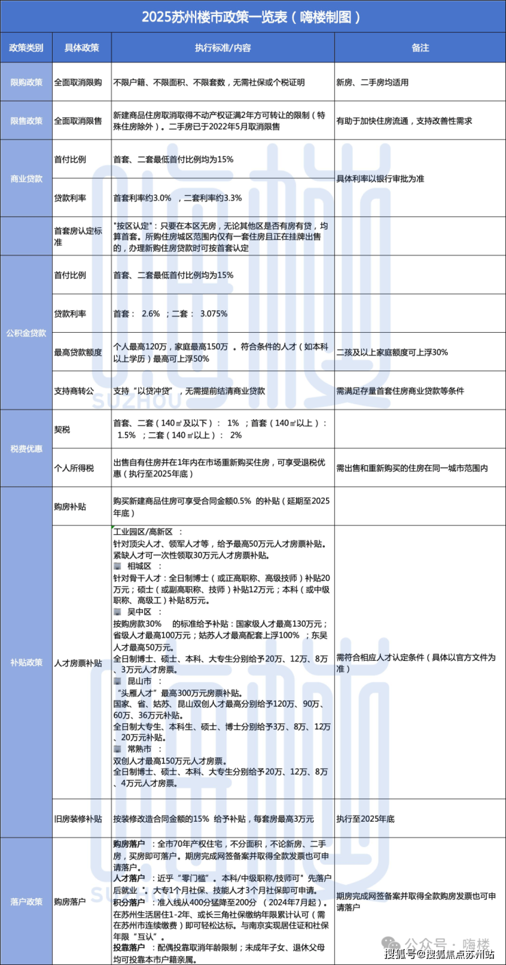
2025年,苏州楼市政策发生翻天覆地的变化。自8月26日深夜苏州市住建局宣布取消新建商品住房2年限售政策后,苏州已全面进入“不限购、不限售、不限贷”的 “三不限”时代。
这意味着不论是本地人还是外地人,在苏州购买新房或二手房都已没有社保要求、不限套数、不看面积,真正实现了“带上钱,来苏州安家”的自由购房环境。
苏州自2024年1月底就已全面取消限购,不再对购房者的户籍、社保缴纳年限、购房套数等设置任何限制。
不论你是本地人还是外地人,不论买新房还是二手房,全部无需社保、不限套数、不看面积,真正实现了购房零门槛。
在限售方面,苏州于2025年8月26日取消了市区范围内新建商品住房2年限售政策。至此,苏州新房、二手房全面不限售,仅保留对特殊限制转让住房的要求。

目前苏州的贷款政策包括商贷和公积金贷款,均执行首套「按区认定」,且首套房、二套房首付比例统一。
商业贷款方面:首套房最低首付比例降至15%,二套房最低首付比例降至25%,房贷利率也降至历史低点(首套利率3%,二套3.3%)。
公积金贷款方面:首套或二套住房首付比例均不低于15%。五年期以上首套房公积金利率为2.6%,二套为3.075%。

苏州公积金政策近期连续释放利好:
贷款额度提高:个人最高可贷120万,家庭最高150万。二孩及以上家庭额度上浮30%;全日制本科以上学历人才额度再上浮50%,家庭最高可贷225万。
使用范围扩大:公积金可提取做首付、交物业费、支付重大医疗费用等。购买法拍房也可使用公积金贷款。
商转公支持:苏州支持商业贷款转公积金贷款业务,可以“以贷冲贷”,不需要提前结清贷款。

苏州当前推出了多项购房补贴和税费优惠政策:
购房补贴:购买新建商品住房可享受合同金额0.5%的购房补贴,政策延期至2025年底。
人才房票补贴:各区针对人才推出房票补贴政策,大专以上学历即可享受,最高补贴达200万(具体详询各区相关部门)。
契税减免:首套或二套住房,面积在140平方米及以下的,契税按1%征收。
换房退个税:出售自有住房并在1年内重新购房的纳税人,可享受个税退税优惠,政策执行至2025年底。

2025年苏州落户政策全面升级,四大主流落户方式门槛大幅降低:
购房落户:全市70年产权住宅,不分面积,不论新房、二手房,买房即可落户。期房完成网签备案并取得全款发票也可申请落户。
人才落户:近乎“零门槛”。
本科/中级职称/技师可"先落户后就业"。
大专1个月社保、技能人才3个月社保即可申请。
积分落户:准入线从400分猛降至200分(2024年7月起)。在苏州生活居住1-2年、或长三角社保缴纳年限累计认可(需在苏州市连续缴费)即可轻松达标。与南京实现居住证和社保年限“互认”。
投靠落户:配偶投靠取消年龄限制;未成年子女、退休父母均可投靠本市户籍亲属。

面对当前政策环境,不同购房群体应采取不同策略:
改善群体:应抓住“卖旧买新”窗口期,利用契税补贴+低利率置换优质资产;关注园区、新区核心地段次新房,议价空间可能扩大。
刚需群体:首付15%+利率3%为历史机遇,但需优选配套成熟板块(如尹山湖、相城活力岛),避免远郊盘。
投资客警示:政策非鼓励炒房,“5.3%增值税+20余万二手房库存”下,短线操作风险极高。

苏州楼市政策已迎来前所未有的宽松期,从限购限售的全面取消,到首付比例和利率的历史低点,再到各类补贴政策和税费优惠,都为购房者创造了难得的入手时机。
政策调整的核心是“满足居民改善性住房需求”,预计将有效促进市场流通,缩短置换周期,为房地产市场注入新的活力。如有购房需求欢迎咨询!
详细政策如下:

具体相关政策以最新政策为准