吴中也有第四代住宅了!
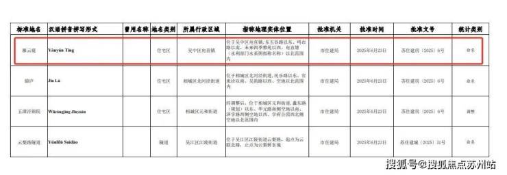
最新,位于甪直的斜港置业&吴城置业&甪直房地产甪直68号地块项目规划已经公示,这也是板块内的第一个第四代住宅,项目最近也有了新动态,在苏州民政局的官方发布雷兰,项目备案名为雁云庭!
第四代住宅
雁云庭,即苏地2023-WG-68号地块,位于吴中区甪直镇鸣市路南侧、经三路东侧,是2023年12月20日,斜港置业&吴城置业&甪直房地产以底价67932万元竞得,成交楼面价10000元/平。

该地块用途为城镇住宅用地,占地面积37740.2平,总建筑面积102549.31平,计容建筑面积67831.43平,容积率1.8
根据规划, 项目拟建13栋4-25F住宅,其中,8栋4F住宅、1栋24F住宅、4栋25F住宅。咨询热线:18662309054

1,项目的产品为叠墅、高层;其中,8栋4F叠墅、5栋24-25F高层;
2,从社区布局来看,南低北高;
3,从效果图来看,其高层为第四代住宅;
4,住宅单套户型面积≥100平;
5,住宅总户数≤570户;
6,住宅应全装修交付,最低装标2000元/平;

咨询热线:18662309054
规划户型出炉
雁云庭此前公示了4#、9#的户型标准层示意图。

4#,4F叠墅





9#,25F高层,2梯2户


4房2厅3卫
奇数层

4房2厅3卫
偶数层


园区东甪直板块
雁云庭,即,苏地2023-WG-68号地块,位于吴中区甪直镇鸣市路南侧、经三路东侧。
周边界面来看,在甪直板块算是还可以,东面是住宅小区湖东未来,北面是住宅小区和幼儿园,南面是河流。

周边配套来说,在板块来看也是比较齐全的了。
交通上,目前甪直还没有正式的轨交规划,所以日常出行主要还是依赖自驾。
地块北面靠近甪直大道,往东直接连接金鸡湖大道,去往园区还是比较快的。
南面的话,靠近东方大道,往东直接连接独墅湖高教区,也是比较方便的。
商业上面来看,北面有南山维乐城和阳光城丽景湾生活广场,都已经开业了,而且在甪直来说算是比较大的商业配套了。北面面则靠近陆巷湾集贸市场,可以满足日常生活所需。
教育设施上来看,北面有甪直实验小学和贝尔陶浜幼儿园,北面则靠近星泽实验学校,这是独墅湖开放创新协同发展示范区首个九年一贯制学校。
该校是吴中区与园区通力合作,整合优质教育资源,满足区域教育需求,投入的首个代表性项目,列入星海教育集团序列。咨询热线:18662309054
项目规划建设8轨72班 (小学部8轨48班,初中部8轨24班,另预留15个普通教室),今年9月正式投入使用。预留二期占地面积约26.2亩,总建筑面积约1.47万平方米。


断供了这些年后,房价会新高吗?
甪直作为近园区板块,其实曾经真实的火过,南山维拉甚至出现过连夜排队的景象。但是这几年,板块也是渐渐沉寂了下去,一方面是板块供地比较少,区域内新房项目的减少导致,另一方面也与板块房价的抬升有关,目前板块内新房备案均价基本都在2W以上,而且大多是100平以上。
地块周边项目来看:
旭辉和风:楼面价11217元/平,备案均价22840元/平;
印江南:楼面价11567元/平,备案均价22423元/平;
湖东未来:楼面价11627元/平,备案均价22693元/平;
大境公园时代:楼面价12448元/平,备案均价22500元/平;
东方云境:楼面价12876元/平,备案均价22263元/平;
万盛江南:楼面价11932元/,备案均价29089元/平;
吴风宸樾府:楼面价10300元/平,备案均价27000元/平;
该地块成交楼面价10000元/平,仅从楼面价来说,算是板块这几年入市项目中的最低价了,所以未来房价来看,也是很有想象空间的。而且这也是板块内甚至吴中区首个第四代住宅,会有新高吗?咨询热线:18662309054