国家发展改革委批复深圳机场第三跑道扩建后,深圳机场又传好消息:5月15日,中国南方航空股份有限公司与东海航空有限公司在深圳签署战略合作框架协议,将在市场营销、地面服务、国际合作等领域开展交流合作,助力深圳打造面向亚太、辐射全球的国际航空枢纽。这意味着深圳新定位曝光:“国际枢纽”来了!

▲南航集团副总经理罗来君和东海航空董事长黄楚标代表双方签署战略合作框架协议。
深圳市委常委、市政府党组成员杨洪,南航集团董事长王昌顺、总经理马须伦,民航中南地区管理局党委书记杨进等参加签约仪式。据悉,南航是扎根于粤港澳大湾区的中央企业,东海航空是深圳少有一家民营客运基地航空公司,双方同为深圳主基地航空公司,拥有很多战略发展共同点。
此外,据媒体报道:5月17日,东方航空深圳-洛杉矶国际“客改货”航线迎来首航。自此,新冠肺炎疫情以来,深圳机场国际货运业务快速增长,已经有20多条国际航线实现“客改货”,飞往洛杉矶、巴黎、墨尔本、迪拜、吉隆坡等主要枢纽,搭建了畅顺的空中运输通道。今年前4个月,深圳机场国际货运业务逆势增长,增速在国内大型枢纽机场中位居前列。今年1-4月,深圳机场货邮总量达37.1万吨,国际货邮吞吐量10.2万吨,同比增长2.3%,在全国前十大机场中表现亮眼。其中,4月当月,深圳机场货邮吞吐量达10.6万吨,同比增长4.0%,累计保障国际货运包机、“客改货”航班近300架次,向全球多国运送各类物资超5000吨。
早在2020年1月9日,东航就与深圳机场签署了战略合作框架协议,将在深圳新增洲际或亚洲航线,加密已开通国际航点的航班频次,同时优化国内、国际航线网络中转衔接,构建深圳地区中转航班波。
毫无疑问,对于各大航空公司来说,深圳市场已成为日益重要的战略必争之地。
数据显示,今年一季度深圳机场进出港旅客共683.4万人次,航班起降6.25万架次。其中,深圳机场3月单月旅客吞吐量、起降架次排名全国第二、粤港澳大湾区机场之首,在国内主要机场中受影响相对较小、恢复较快。
4月16日,国家发展改革委公布《关于深圳机场三跑道扩建工程项目建议书的批复》(下称“《批复》”),经国家发展改革研究,为适应珠江三角洲地区航空量增长需要,提升机场保障能力和服务水平,推进国际航空枢纽和粤港澳大湾区高级机场群的建设,完善综合交通运输体系,促进区域经济社会发展,同意实施深圳机场三跑道扩建工程。项目总投资约93.5亿元。深圳机场三跑道飞行区等级指标为4F,按满足2030年旅客吞吐量8000万人次、货邮吞吐量260万吨目标设计。>>国家批复!深圳投123.3亿,一个高级的机场要来了!

就在这份批复后的一天,4月17日,国家发改委发布了“关于促进枢纽机场联通轨道交通的意见”,点名深圳宝安机场:定位为“国际枢纽”。

国家发改委较新定位深圳机场为“国际枢纽”
4月17日,国家发改委发布了“关于促进枢纽机场联通轨道交通的意见”,提出要“加快构建内外联通的综合交通运输体系,提升我国航空枢纽国际竞争力”。

文件把中国的机场分为几个层次,提出了不同的要求。
意见明确分类实施,国际枢纽机场应联通干线铁路或城际铁路或市域(郊)铁路或城市轨道交通,有效辐射周边800~1000公里范围内的地区;
区域枢纽机场应尽可能联通干线铁路或城际铁路或市域(郊)铁路或城市轨道交通,有效辐射周边300~500公里范围内的地区;
其他年旅客吞吐量1000万人次以上的机场应尽可能联通市域(郊)铁路或城市轨道交通;
本期规划目标年预测年旅客吞吐量可达到3000万人次及以上的机场,宜充分预留干线铁路或城际铁路等建设通道;
少数具备条件的支线机场也应尽可能联通轨道交通。
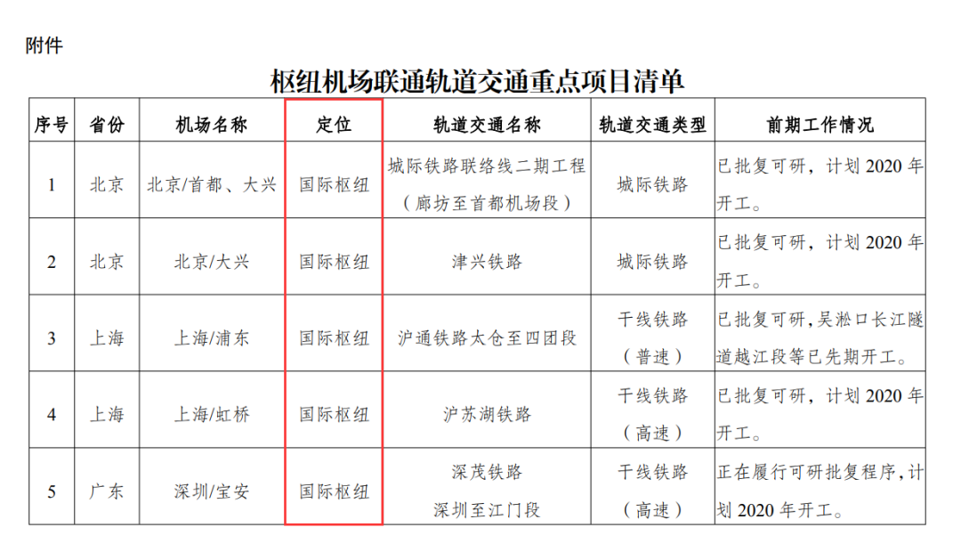
在发改委这份文件的后面,还附了一份“枢纽机场联通轨道交通重点项目清单”,透露了大量有价值的信息。北京首都机场、北京大兴机场、上海浦东机场、上海虹桥机场、深圳宝安机场、西安咸阳机场、昆明长水机场被定位为“国际枢纽”,而吞吐量位居内地前列的广州白云机场没有被纳入。


从2019年中国主要机场客运吞吐量排行来看,深圳机场承接香港运力的态势非常明显。(>>5000万人次的深圳机场国际旅客量突破500万!可飞全球60城)去年香港机场曾一度瘫痪,深圳机场临危受命,国际航班和总客运量大增。2020年疫情爆发至今,如果想从海外返回中国内地,寄望于从香港机场入境也几乎不可能。

▲2019年中国主要机场客运吞吐量(单位:万人次)排行所以,深圳机场的实际地位早已在提升,而发改委较新的名单也体现了这一点。深圳机场未来的辐射半径,将达到国家要求的800到1000公里。

其中深圳机场对应的重点轨道交通项目是——深茂铁路深圳到江门段。(>>定了!深圳机场将引入深茂铁路,建设空铁联运枢纽)深茂铁路是国家“八横八纵”高快速铁路网中的重要干线铁路 (高速),正在履行可研批复程序,计划2020年开工。其中南沙到深圳机场段,被认为是广深之间重要的、新的联系通道。未来广州南沙核心区的居民到深圳机场乘飞机,比去白云机场近一半。

深圳将全面建设国际性综合交通枢纽发展典范到2035年,深圳机场国际及地区旅客吞吐量占比将由目前的不足1/10提升至1/4,这是《深圳建设交通强国城市范例行动方案(2019-2035年)(公众咨询稿)》(简称“行动方案”)提出的远期目标。(>>中央指示!深圳再次被国家委以重任!2300万人的深圳释放最强信号!)

▲图片源自我在深圳等你——深圳市营商环境宣传片
行动方案透露,深圳将全面建设国际性综合交通枢纽发展典范、区域交通一体化发展范例、城市交通可持续发展标杆和全球交通科技创新高地。目标至2035年实现粤港澳大湾区核心城市核心区以及莞惠核心区枢纽间半小时直达,与泛珠三角区域主要城市高铁直达率达90%;深圳机场国际及地区旅客吞吐量占比将由目前的不足1/10提升至1/4;全市轨道站点10分钟步行范围覆盖全市70%以上区域,基本实现公共交通服务均等化。
航空运输方面,行动方案明确提出,预计到2035年,深圳将建成高效联通的海陆空国际性综合交通枢纽,其中机场国际及地区旅客吞吐量占比达到25%。
为实现这一目标,深圳将推进深圳宝安国际机场扩容升级,推进卫星厅、第三跑道、T4航站楼以及捷运系统等工程建设,打造面向亚太、辐射全球的大湾区核心国际枢纽机场。加强与惠州合作,发挥惠州平潭机场作为深圳第二机场功能,完善深圳至惠州平潭机场陆路集疏运体系。打造具备较强国际竞争力的基地航空公司,积极引导开通战略性远程航线,深耕国际重点航线,实现深圳与世界主要枢纽城市的连通,打造面向亚太、连接欧美澳、衔接“一带一路”的航线网络。
通用航空发展方面,行动方案提出,要在机场、码头、景区、科技金融聚集地等高需求区域建设通用航空起降点,近期建成公共服务类、商业服务类起降点基本骨架,实现全市域范围20分钟空中覆盖。并推动深汕通用机场选址和规划建设。(>>深圳宣布进入"低空飞行"时代!未来可以打“飞的”上下班!15分钟到香港、30分钟去广州珠海)
来源:深圳梦(微信号ID:SZeverything)