来源:深圳亲子部落
深圳2020年普通中小学
招生工作安排已公布
招生工作的大致时间点都已经确定
招生时间安排4月下旬 各学校公布招生信息5月上旬 家长登入招生网站预报名5月中旬至6月中旬 就读与免费资格审核6月下旬 各区行政部门统筹学位安排7月上旬 各校公布新生名单及报到注册5月上旬是家长需要登录所在区教育行政部门招生网站真实、准确地填写学位申请表小编今天收集并整理了各区招生网站网址及网上申请学位填表指南

家长们火速收藏文末附有关键词后台回复后即可获得各区的网址汇总直接点击,就可跳转至相应的网页01深圳各区招生预报名地址汇总目前各招生网站预报名系统暂未开放有任何新消息深圳亲子部落会排名前列时间通知大家后台回复201即可查看所有预报名网站直接可以在手机上点击链接查看
01 福田区
https://www.szftedu.cn/jyfw/fwxsyjz/ywjy/zsrx/

02 罗湖区
http://lhjjk.w.luohuedu.net/default.aspx?vid=31

03 南山区
https://www.szns.edu.cn/jyfw/zsxx/cyzs/

04 盐田区
http://www.yantian.gov.cn/cn/service/zdywly/xwsq/#xyxwsq

05 宝安区
http://www.baoan.gov.cn/jyj/zwgk/jcjyk/zsgl/201804/t20180411_12078867.htm

06 龙岗区
http://www.lg.gov.cn/bmzz/zs/xglj/

07 坪山区
http://www.szpsq.gov.cn/psjyjjcjyk/gzfwtd/

08 龙华区
http://www.szlhq.gov.cn/bmxxgk/jyj/ywgz_124229/zxxt/jzfwtd/

09 大鹏新区
http://www.dpxq.gov.cn/ztzl/mszt/jypx/

10 光明新区
http://apps.szgm.gov.cn/szgm/132100/135232/xwsq/xqhfjzxdh/_541403/index.html

02深圳申请学位必备地址合集后台回复 202 即可查看所有申请学位必备网站直接可以在手机上点击链接查看
01深圳学位申请流程汇总
http://szeb.sz.gov.cn/zdyw/xwsq/
02 深圳各区学校信息汇总
http://www.sz.gov.cn/school/ssxx/

03 居住信息登记查询 /居住证办理
http://ga.sz.gov.cn/
居住信息登记查询路径:个人服务-更多-其他服务-居住登记查询

04 房屋编码查询
http://szjzz.ga.sz.gov.cn/index/queryHouseCode

05 广东政务服务网
http://www.gdzwfw.gov.cn/
主要用来出生登记、社保查询等

06 入托入学自助查验接种证系统
https://szchild.jwx.com.cn/check/

03深圳网上申请学位填表指南

此处以南山教育在线网站发布的指南为例
但各区的要求基本一致
后台回复 203 即可查看所有预报名网站
直接可以在手机上点击链接查看
提前了解,做好充足准备
01 小一网上申请学位填表指南
https://www.szns.edu.cn/jyfw/zsxx/xyzs/201904/t20190419_26441.html

02 初一网上申请学位填表指南
https://www.szns.edu.cn/jyfw/zsxx/cyzs/201904/t20190419_26440.html

04深圳各区学区划分地图后台回复 204 即可查看各学区划分地图后台回复 205 即可获得学位申请房锁定情况查询网址直接可以在手机上点击链接查看
01 福田区
福田区小学学区图
http://map.28dat.net/ftxx.aspx
福田区初中学区图
http://map.28dat.net/ftcz.aspx
福田区学位申请房锁定情况查询
http://ftjyk.sz.edu.cn/visitftgbxyxqfcx

02 罗湖区
罗湖区小学学区图
http://lhjjk.sz.edu.cn/visitlhgbxyxqdt
罗湖区初中学区图
http://lhjjk.sz.edu.cn/visitlhgbcyxqdt
罗湖区学位申请房锁定情况查询
http://lhjjk.sz.edu.cn/visitlhgbxyxqfcx

03 南山区
南山区学区图
http://nsjyk.sz.edu.cn/visitnsgbxyxqdt
(正在升级中,暂时无法查看)
南山区学位申请房锁定情况查询
http://nsjyk.sz.edu.cn/visitnsgbxyxqfcx

04 盐田区
盐田区小学学区分布
http://www.yantian.gov.cn/cn/service/zdywly/xwsq/xyxwsq/ljxqhf/201611/t20161108_6708447.htm
盐田区初中学区分布
http://www.yantian.gov.cn/cn/service/zdywly/xwsq/zyxwsq/ljxqhf/201611/t20161109_6708377.htm
盐田区学位申请房锁定情况查询
http://ytjjk.sz.edu.cn/visitytgbxyxqfcx

05 宝安区
宝安区学位房锁定信息查询网址
http://www.baoan.gov.cn/jyj/zwgk/jcjyk/rxbm/201803/t20180306_12078871.htm
宝安区学位申请房锁定情况查询
http://bajjk.sz.edu.cn/visitbagbxyxqfcx

06 龙岗区
龙岗区小学学区图
http://lgjjk.sz.edu.cn/visitlggbxyxqdt
龙岗区初中学区图
http://lgjjk.sz.edu.cn/visitlggbcyxqdt
龙岗区学位申请房锁定情况查询
http://lgjjk.sz.edu.cn/visitlggbxyxqfcx

07 坪山区
坪山区小学招生范围
http://www.szpsq.gov.cn/ztfw/jyly/xxjy/xxxqhf/201910/t20191022_18449710.htm
坪山区中学招生范围
http://www.szpsq.gov.cn/ztfw/jyly/czjy/czxqhf/201910/t20191022_18449711.htm
坪山区学位申请房锁定情况查询
http://psjybm.sz.edu.cn/visitpsgbxyxqfcx

08 龙华区
龙华区大学区试点学校范围
(见此页面的附件一)
http://www.szlhq.gov.cn/bmxxgk/jyj/ywgz_124229/zsxx/201904/t20190419_16914769.htm
龙华区学位锁定情况查询
http://zsjz.szlhq.gov.cn:8090/visitlhuagbxyxqfcx

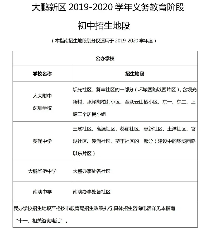
09 大鹏新区
大鹏新区小学学区分布
http://www.dpxq.gov.cn/ztzl/mszt/jypx/xxjy/xwsq/201804/t20180410_11676610.htm

大鹏新区初中学区分布
http://www.dpxq.gov.cn/ztzl/mszt/jypx/zxjy/xwsq/201904/t20190417_16880149.htm

大鹏新区学位申请房锁定情况查询
http://dpjyw.sz.edu.cn/visitdpgbxyxqfcx

10 光明新区
光明新区小学学区图
http://gmjjk.sz.edu.cn/visitgmgbxyxqdt
光明新区初中学区图
http://gmjjk.sz.edu.cn/visitgmgbcyxqdt
光明新区学位申请房锁定情况查询
http://gmjjk.sz.edu.cn/visitgmgbxyxqfcx
