坪山区2021年预计有5所义务教育阶段公办学校建成开办。结合坪山区公办学校实际,现将5所新增公办学校及部分现有公办学校的招生范围向社会公示,公示时间为2020年10月16日-2020年10月26日。

(原文来自坪山区教育局 信息公开)
坪山区2021年秋季义务教育阶段新增公办
学校及部分现有公办学校招生范围
(征求意见稿)
2021年预计有5所义务教育阶段公办学校建成开办,其中飞西学校(规划名)、坪山第二实验学校(规划名)、老坑学校(规划名)为九年一贯制学校,各学校的小学部与初中部的招生范围一致;世界厂小学(规划名)、沙壆学校(规划名)为小学。以上5所新增学校及马峦小学、中山中学、坪山中学的招生范围拟调整如下:
坪山区2021年公办小学拟划定招生范围及分布图
坪山区2021年小学招生范围情况一览表
一、 新增学校招生范围拟划定
(一)飞西学校(规划名):六和社区,六联社区(不含金碧路以南、东纵路以西及锦龙大道以东片区)。(注:飞西学校的小学部与初中部招生范围一致。飞西学校小学部与坪山实验学校小学部、六联小学组成大学区招生;飞西学校初中部与坪山实验学校初中部组成大学区招生)
(二)坪山第二实验学校(规划名):沙壆社区东纵路以北片区,石井社区金田路以北不含兰景南路(规划路)以东片区,南布社区。(注:坪山第二实验学校小学部与初中部的招生范围一致)
(三)老坑学校(规划名):坑梓街道厦深铁路以南片区,老坑社区,竹坑社区,田心社区内坪山河以北片区。(注:老坑学校小学部与初中部招生范围一致。老坑学校与坪山同心外国语学校、竹坑学校组成大学区招生,原大工业区属于竹坑社区的区域划入坪山同心外国语学校、竹坑学校及老坑学校大学区招生范围)
(四)世界厂小学(规划名):六联社区金碧路以南、东纵路以西及锦龙大道以东片区,坪环社区比亚迪路以南、体育三路以西及大山陂水库管理线以北片区,沙湖社区坪盐大道(在建)以东、业通路(规划路)以北片区。(注:世界厂小学与中山小学、锦龙小学、新合实验学校小学部组成大学区招生)
(五)沙壆学校(规划名):金龟社区,沙壆社区东纵路以南片区,石井社区金田路以南片区,田头社区南坪快速路(规划路)以南片区,田心社区头陂水库及田头山范围。(注:沙壆学校与坪山第二小学组成大学区招生)
坪山区2021年公办初中拟划定招生范围及分布图
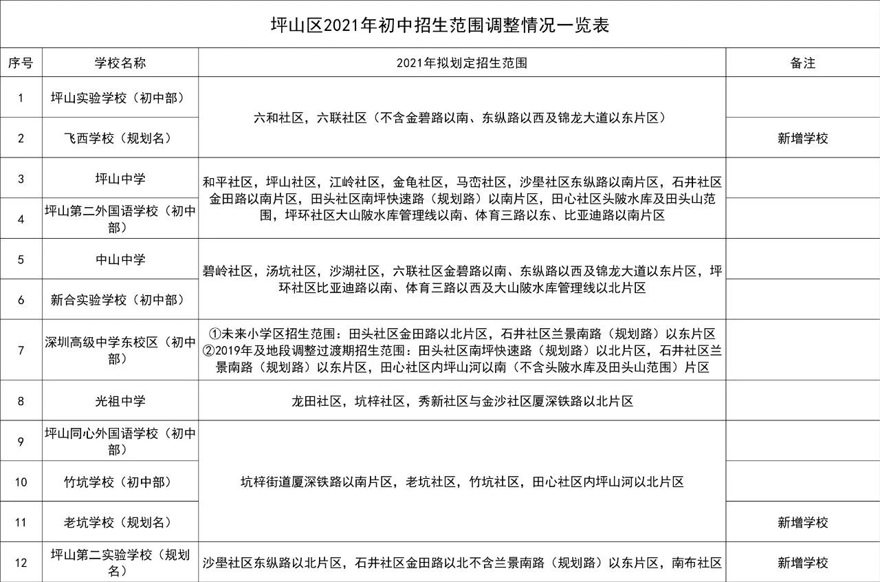
坪山区2021年初中招生范围情况一览表
二、部分现有中小学招生范围调整
(一)马峦小学:江岭社区比亚迪路以南片区,坪环社区大山陂水库管理线以南、体育三路以东、比亚迪路以南片区,马峦社区。
(二)坪山中学:和平社区,坪山社区,江岭社区,金龟社区,马峦社区,沙壆社区东纵路以南片区,石井社区金田路以南片区,田头社区南坪快速路(规划路)以南片区,田心社区头陂水库及田头山范围,坪环社区大山陂水库管理线以南、体育三路以东、比亚迪路以南片区。(注:坪山中学与坪山第二外国语学校为大学区,二者初中招生范围一致)
(三)中山中学:碧岭社区,汤坑社区,沙湖社区,六联社区金碧路以南、东纵路以西及锦龙大道以东片区,坪环社区比亚迪路以南、体育三路以西及大山陂水库管理线以北片区。(注:洋母帐片区申请初中学位取消共享划为中山中学招生范围,中山中学与新合实验学校初中部组成大学区招生)
来源:咚咚找房