近日,罗湖区政府在线官网发布通告,为改善清水河重点片区老旧住宅小区居住环境、消除消防安全隐患,实现片区升级发展,清水河街道办事处拟对清水河生活小区等旧住宅区开展棚户区改造意愿征集工作。
项目位于轨道14和17号线清水河站和3号线草埔站附近,西至红岗路,南至清水河一路,东临广深铁路。
包含清水河生活小区、中粮综合楼、宝明花园、宝清苑及凯利昇宿舍楼5个旧住宅小区, 拟拆除范围约5.2公顷,拆除面积约8.2万平方米。

本次棚改范围内建筑多为1995年-1997年建设,建筑使用年限已超过二十年,生产性和生活性配套设施不足。根据通告公布的概念规划图,回迁安置范围为原清水河生活小区和中粮综合楼。



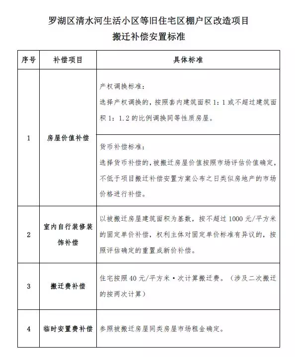
棚改拆迁补偿依据全市标准:
☆选择产权调换的:按照套内建筑面积1:1或不超过建筑面积1:1.2的比例调换同等性质的房屋。
☆选择货币补偿的:被搬迁房屋价值按照市场评估价值确定,以不低于项目搬迁补偿安置方案公布之日类似房地产的市场价格进行补偿。

关于清水河片区
清水河片区作为全市17个重点开发建设区域之一,是广深港澳科技创新走廊重要节点——大梧桐新兴产业带最核心片区,聚焦发展人工智能、生命健康、信息技术等新兴产业,也是罗湖构建“一轴两区三带”发展新格局的核心节点,更是罗湖优化产业空间布局、实现产业转型升级的关键环节,具有区位优势、环境优势、空间优势、配套优势四大发展优势。

2019年,深圳面向全球推介共计30平方公里产业用地,罗湖区参与此次全球招商大会产业用地主要推介的便是清水河片区。
交通方面,清水河片区规划建设的轨道交通已有地铁14号线、17号线、25号线,片区内的部分市政道路和清水河综合整治工程也正在按时序加快推进。告别过去的“进不去、出不来”,交通状况将得到有效的改善。
本次项目协同清水河重点城市更新单元片区共同完型区域城市功能结构,创造良好居住环境,完善公共服务设施配套。另外,随着大规模城市更新项目的推进,未来片区整体的价值也有望进一步提升。
根据深圳中原官网数据显示,项目周边二手楼盘较多。挂牌均价约3w-8w不等,以4w+价格居多。在售二手房中除紫瑞花园(挂牌均价5w)为135-260平大面积,其余楼盘面积多为60-100平。

部分内容来源:罗湖清水河街道办事处、深圳新闻网
来源:深圳乐居