邢台信都区征地111.7亩 区片标准价较高为22.5万元/亩

搜狐焦点邢台站

2020-09-25 07:55:28

购房群

买房如何避坑,加入购房群,看看他们怎么说

立即进群

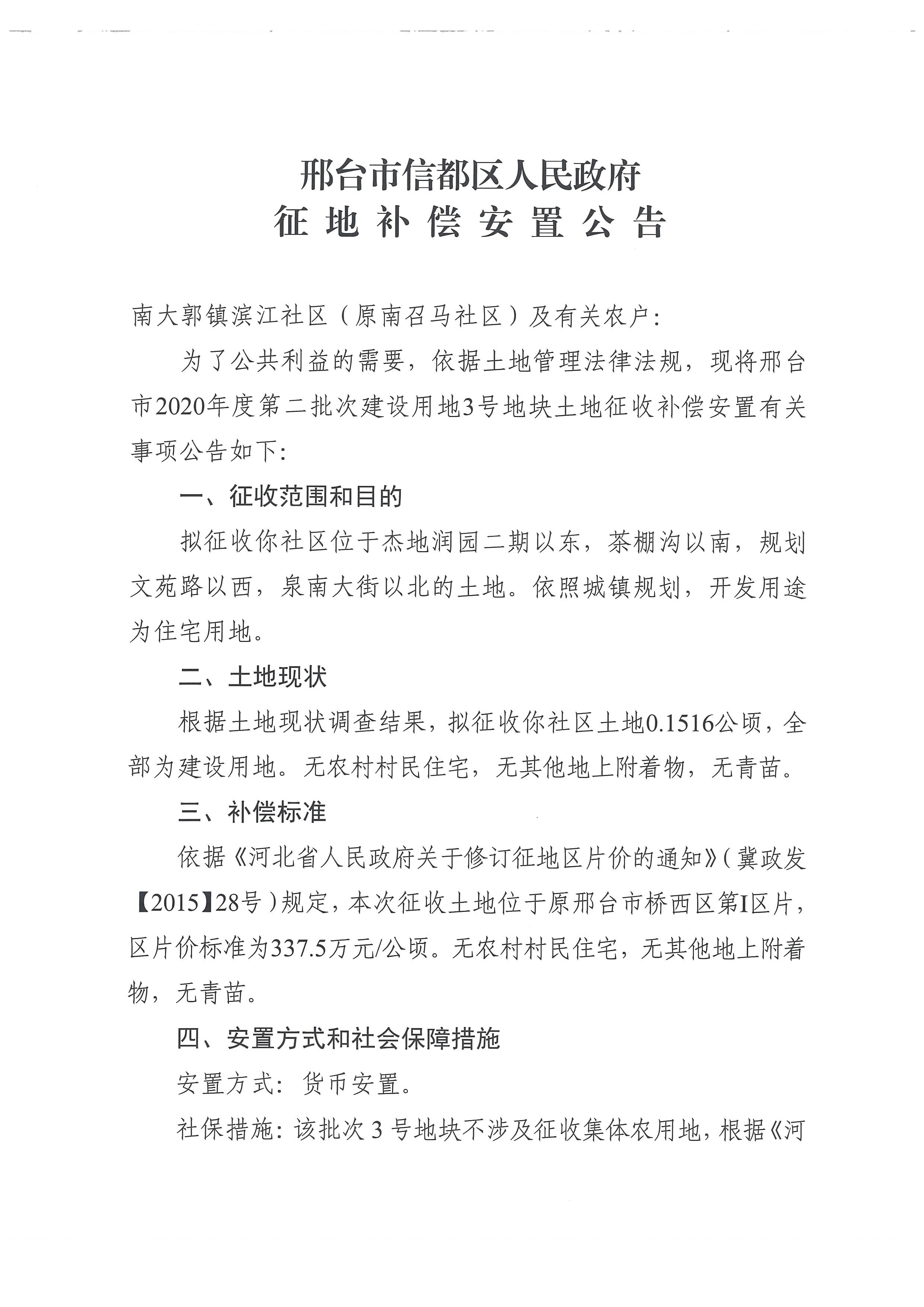
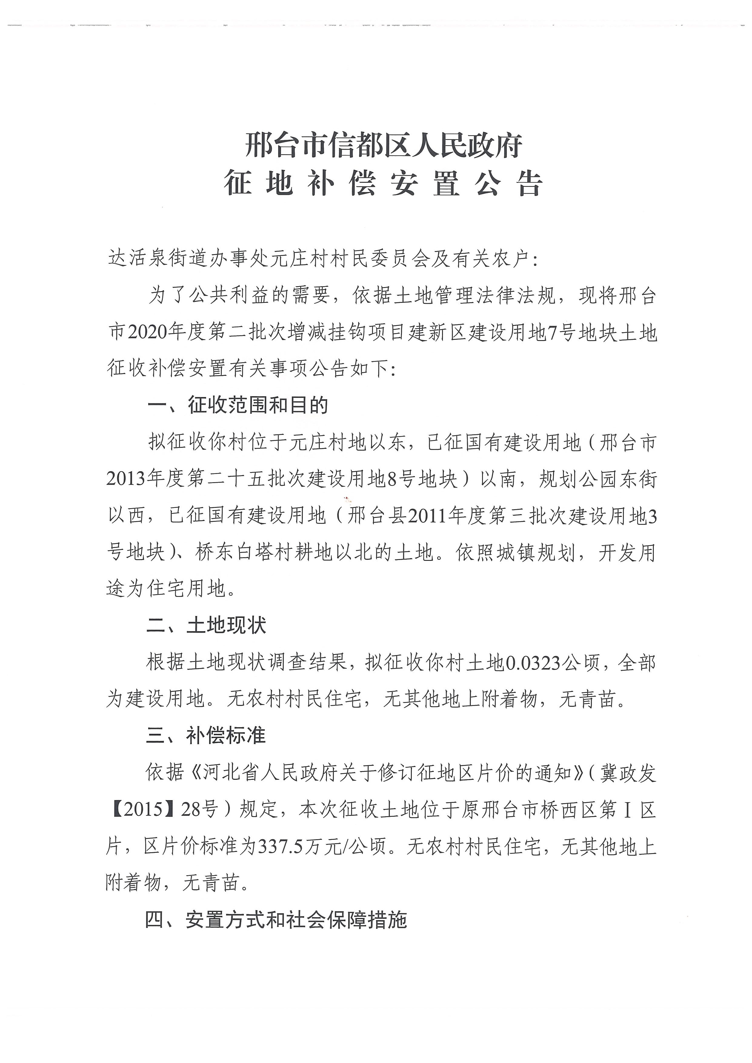
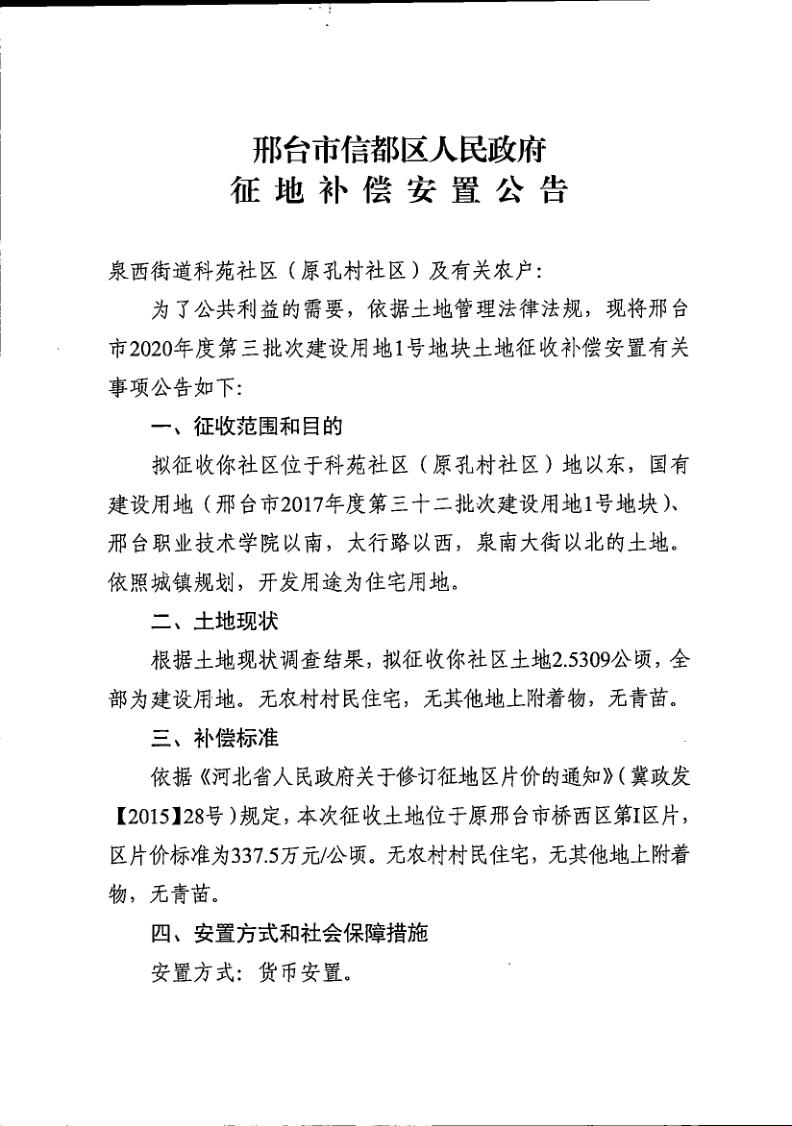
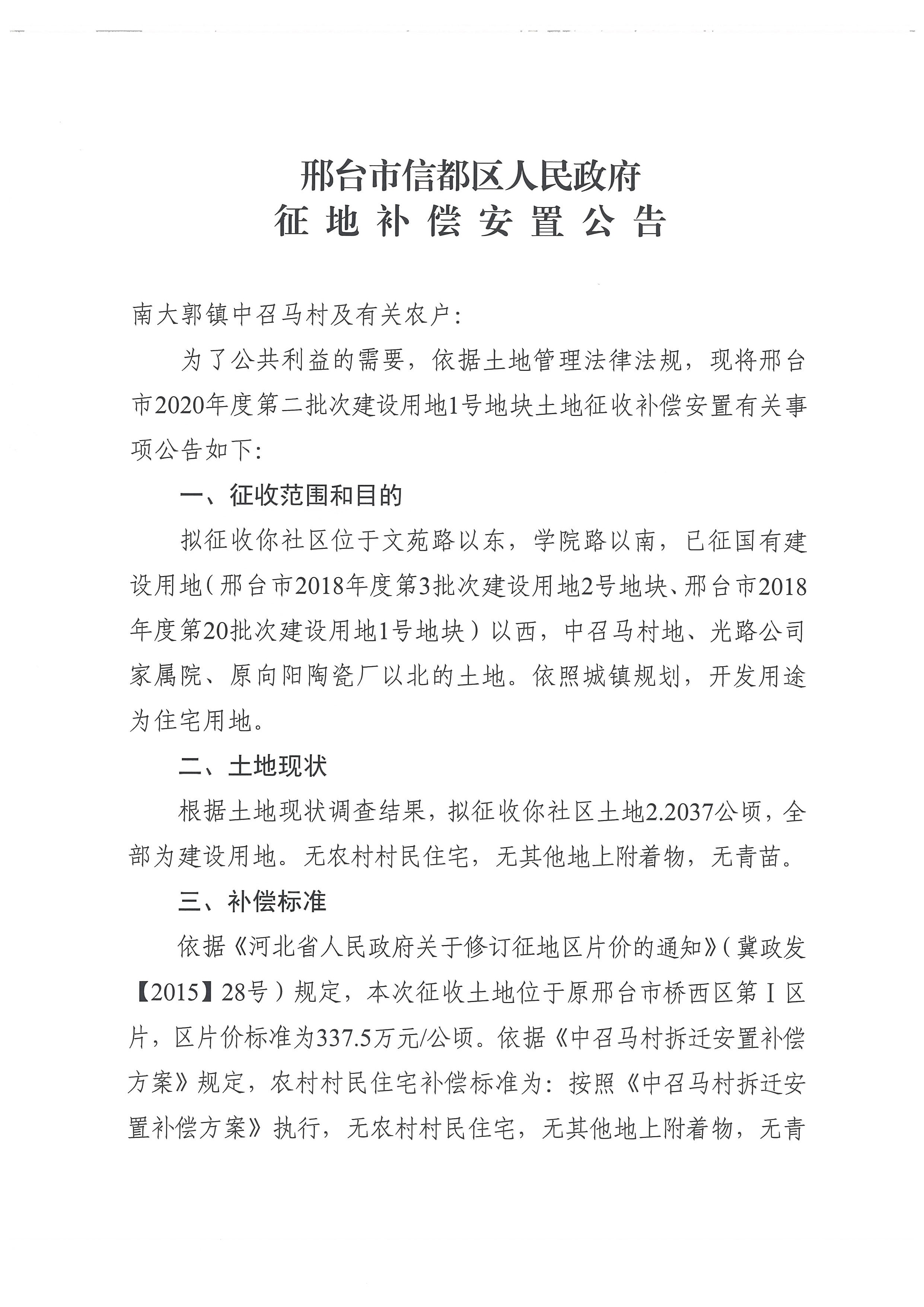
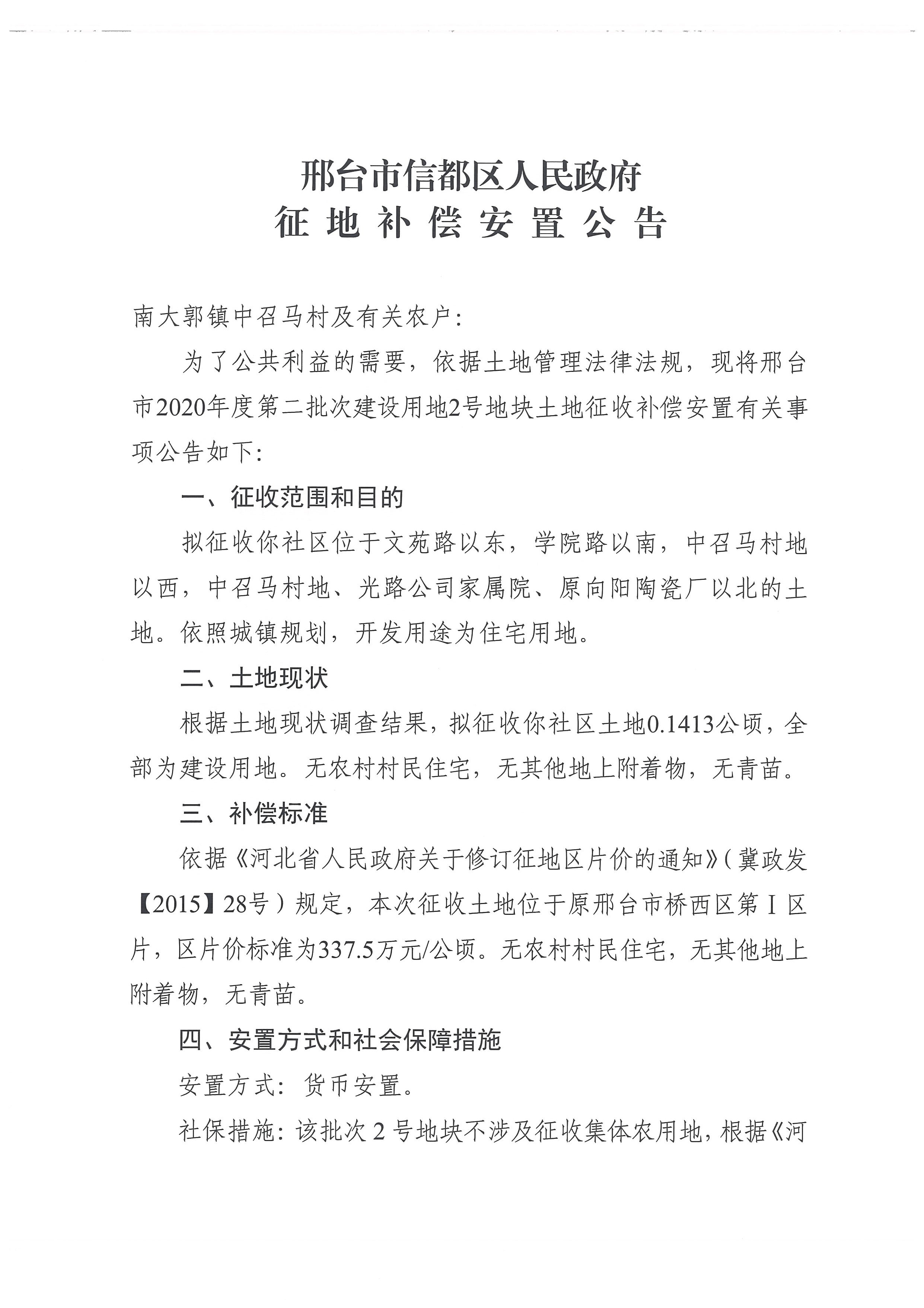
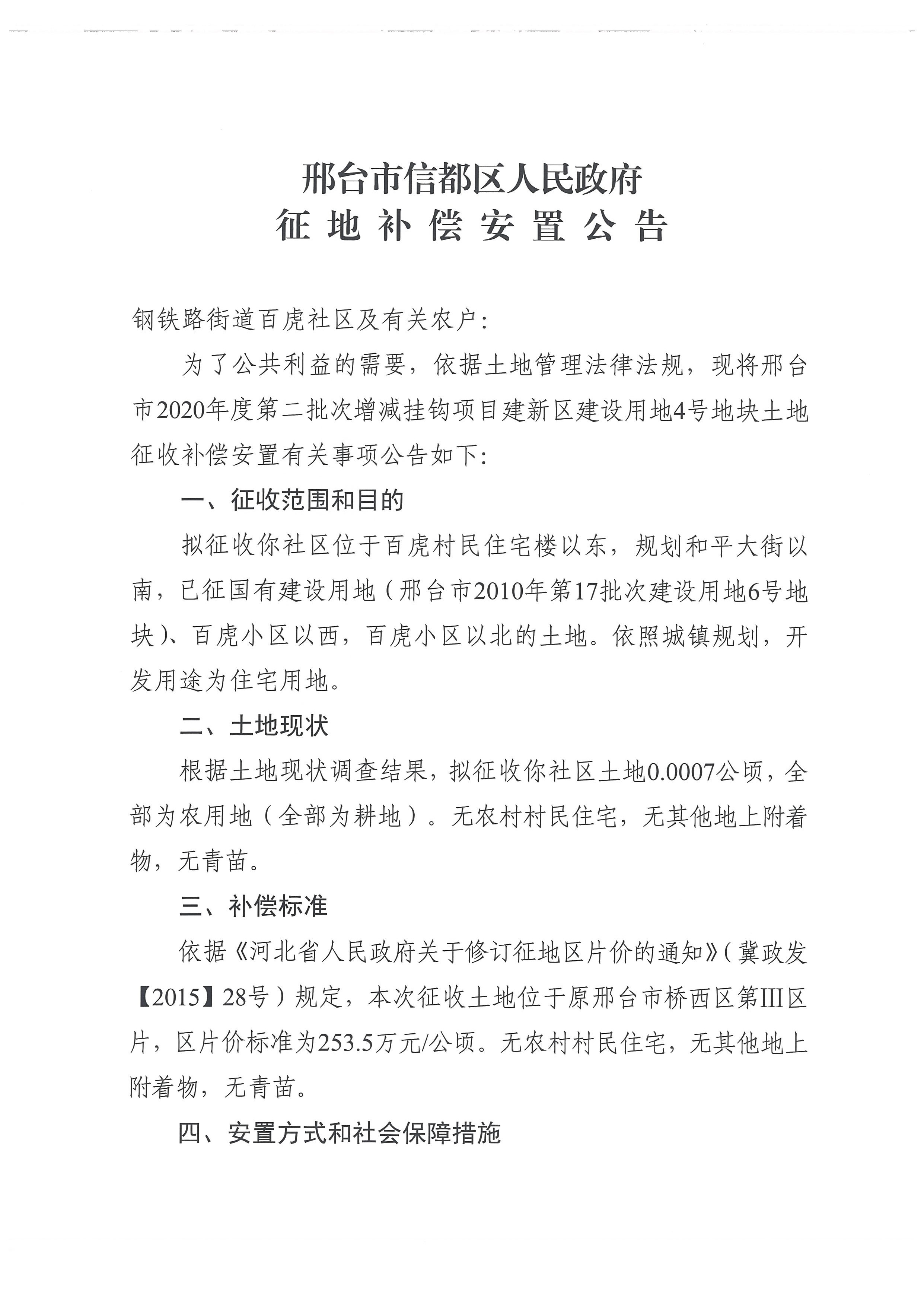
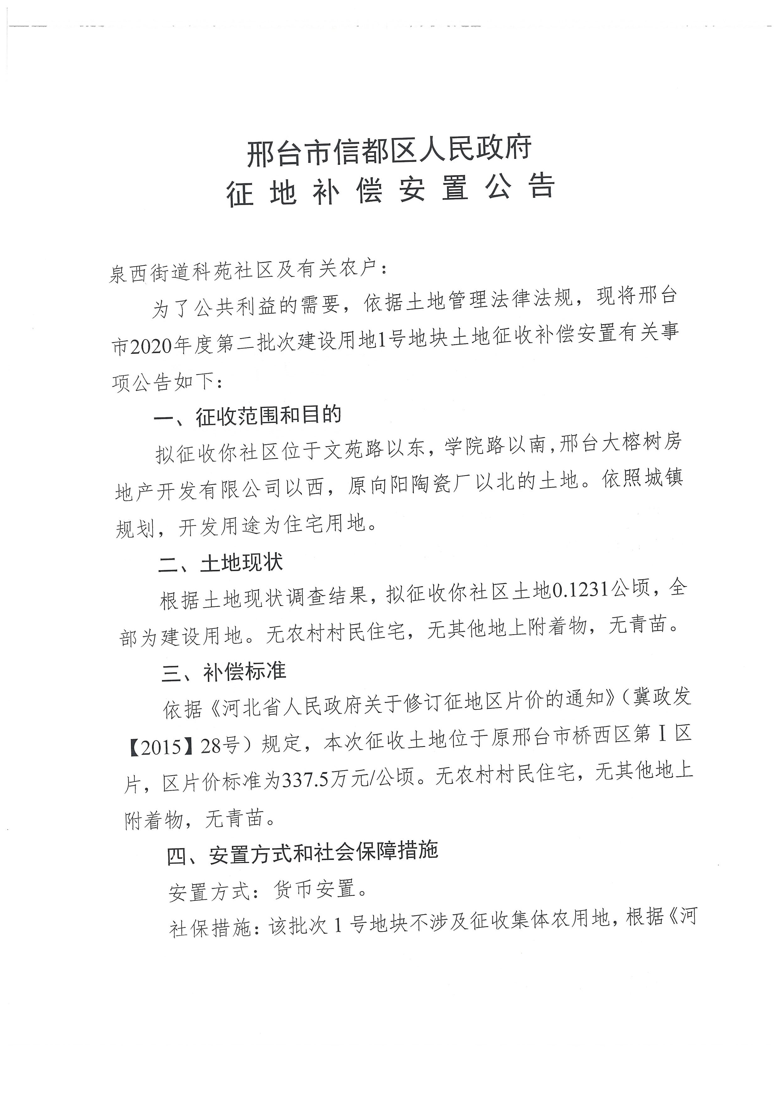
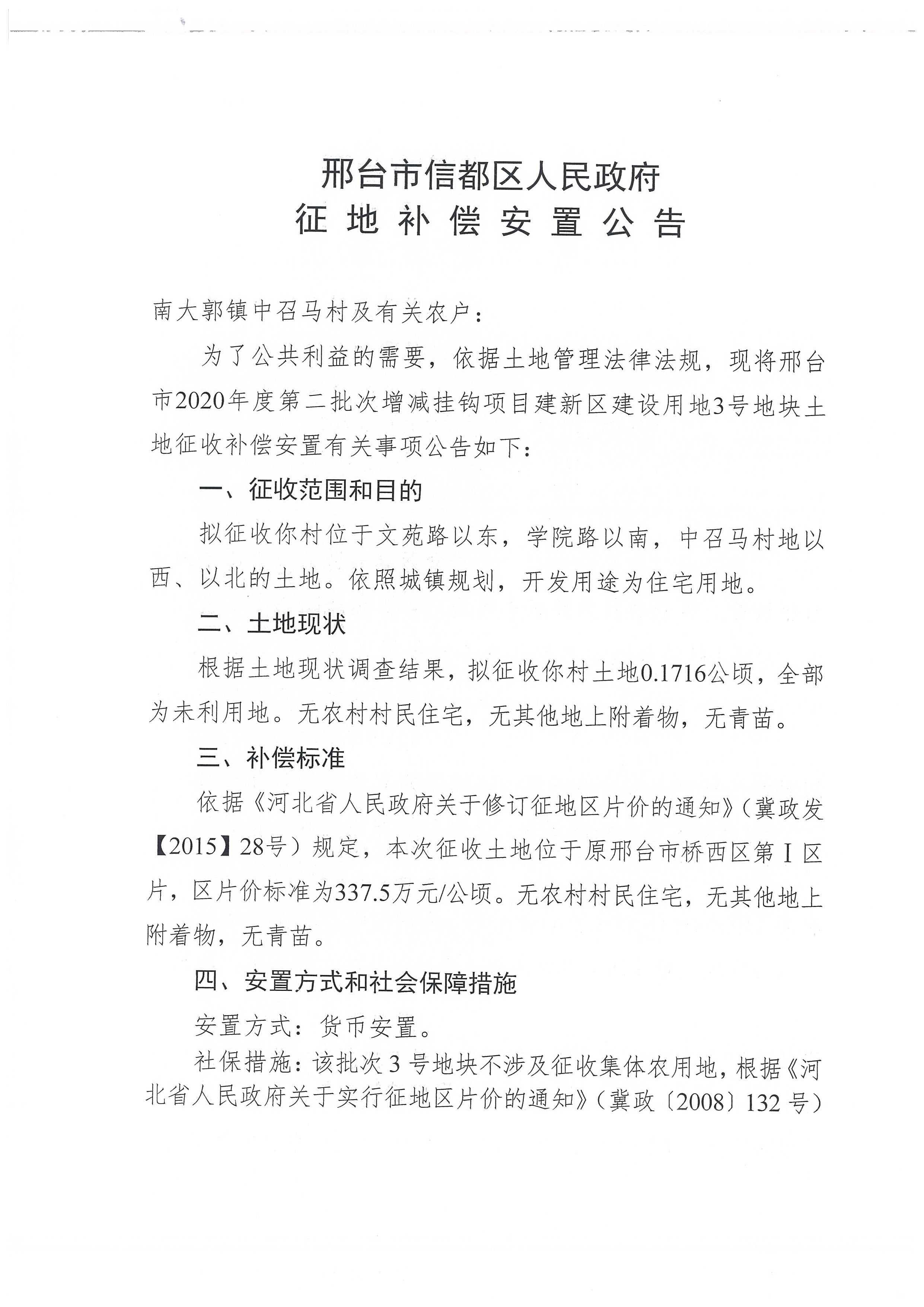
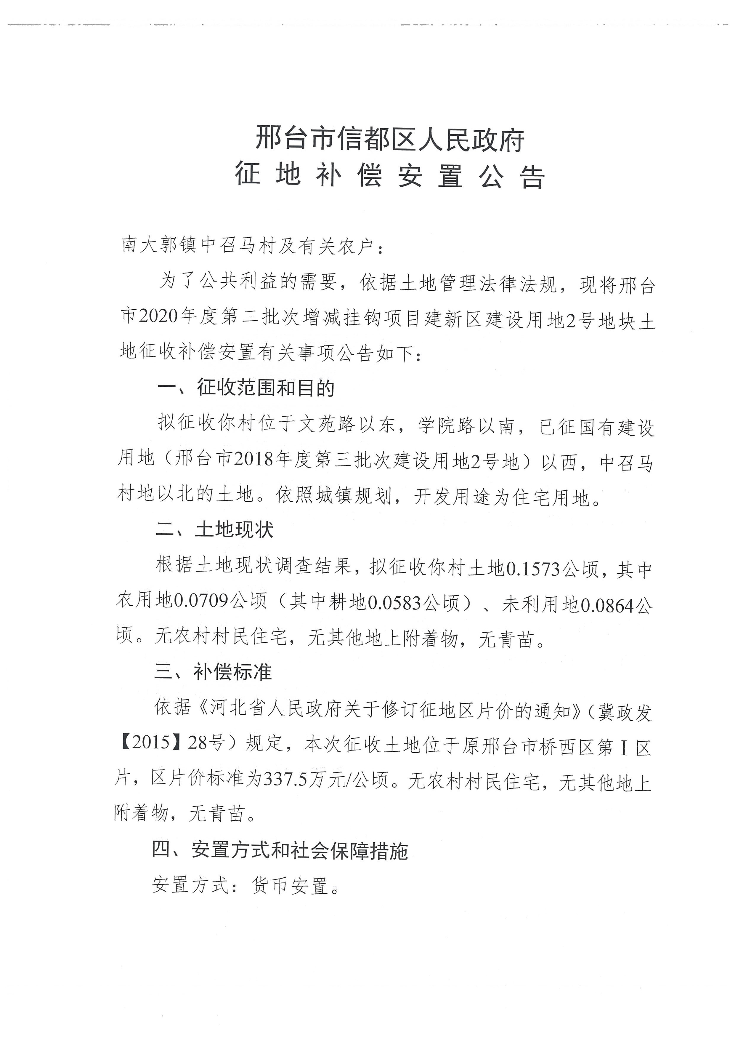
搜狐焦点“土地快讯”报道:搜狐焦点从邢台市自然资源获悉,近日,邢台市信都区人民政府发布了14个征地补偿安置公告,涉及的区域有:张宽街道西由留社区、泉西街道孔村社区(科苑社区)、达活泉街道元庄村、南大郭镇中召马村、钢铁街道百虎社区、南大郭镇滨江社区。总面积7.4483公顷,约合111.72亩。依照城镇规划,安置途径为:货币安置,其中,张宽街道西由留社区区片价标准为:195万元/公顷,约合13万元/亩;泉西街道孔村社区(科苑社区)区片价标准为:337.5万元/公顷,约合22.5万元/亩;达活泉街道元庄村区片价标准为:337.5万元/公顷,约合22.5万元/亩;南大郭镇中召马村区片价标准为:337.5万元/公顷,约合22.5万元/亩;钢铁街道百虎社区区片价标准为:253.5万元/公顷,约合16.9万元/亩;南大郭镇滨江社区区片价标准为:337.5万元/公顷,约合22.5万元/亩。

全部

相关资讯

报名成功
稍后会有专业的置业顾问联系您
返回楼盘

频道导航

返回首页

看房小程序

APP下载

电话拨通后,请您手动拨打分机号

确定拨打电话

电话号码:

分机号:(可能需要拨分机号)