房地产,再出利好,跟你有什么关系

血拼北京楼市

2025-12-31 10:55:43

购房群

买房如何避坑,加入购房群,看看他们怎么说

立即进群

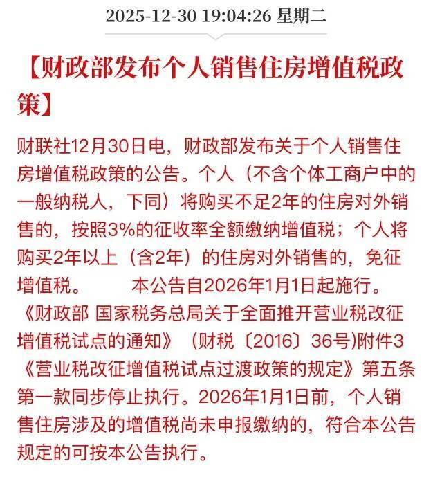
昨天晚上,财政部发布房地产利好:

增值税下调,满二免征,不满二税率从5.3%降到3%。

消息一出,不少中介和房东连夜转发,仿佛市场下一秒就要起飞。

但等等——这利好,跟你有关系吗?

01、

政策看起来很美好:

如果你有一套不满两年的房子,原来交易时要交5.3%的增值税,现在只需要交3%。

以一套总价500万的房子来算,前后能省下十来万。

这确实是真金白银的优惠。

但关键是——你的房子,是不是那“不满二”的少数?

北京二手房市场里,真正不满两年的房源有多少?

我们找多位一线中介聊过,实际情况是:

目前挂牌房源中,满五以上的约占一半,满二不满五的占三到四成,而不满二的,只有10%-15%。

而且这还只是挂牌量。

在真实成交中,比例更低。

如果不是学区急用、户型稀缺或价格特别有优势,大多数买家仍会优先选择满二以上的房子。

毕竟,即便税由房东承担,房价里也难免会体现这部分成本。

所以

这政策辐射的,可能只是市场上的一小撮房源。

而你,大概率不在其中。

02

那么,什么才真正值得关注?

如果我们只盯着“能省多少税”,那视野就窄了。

这次调整,有一个细节很少被人提起,却更有深意:

过去9年,我们见过增值税“免征年限”在二年与五年之间来回切换,但税率本身,几乎从未动过。

而这次,税率从5.3%降到了3%。

这不是简单的时间门槛调整,而是财政在直接让利

换句话说,调控工具已经从“限时限购”这类行政手段,转向“降低实际交易成本”的经济手段。

这背后,呼应的是年底中央经济工作会议中那句:“实施更加积极的财政政策”

税费减免只是开始。

未来这样的让利可能会更多,而这背后是政策托底的决心。

房地产政策,也许正在大家一声声“这有啥用”的质疑声中一步步降低门槛,去除不合理限制,恢复正常循环。

可以看出,这个市场绝不会,甚至是在有意避免“刺激”再次高涨,所谓“救市”目标还是让市场回归正常,托住、释放真正有住房的需求

03

信号释放之后,市场有没有反应?

有。

12月的北京楼市,走出了一波“翘尾行情”。

12月截至12月29日,北京二手房网签量已达14528套

以新政后(12月25日—12月28日),北京二手房住宅日均网签量为511套测算,全月总成交量将突破1.5万套,实现连续两个月稳定在1.4万套以上,

考虑到网签存在一定滞后性,随着时间推进,市场活跃度或有所提升。

成交量稳住了,库存也开始回落——目前二手房挂牌量稳定在15万套左右,

相较于年初已有明显回落,且月度成交量保持在10%的稳定水平。

为什么天冷市场却暖了?

两个原因:

一是价格调整到位,不少房源性价比浮现,吸引真实买家入场;

二是买卖双方预期逐渐趋稳,议价空间从“大砍一刀”回归到“小幅协商”。

市场正在从“僵持观望”转向“理性交易”。

流动性,比价格更早一步回暖。

04

如果你正持有一套不满二的房子,这次税率下调直接为你减负。

但对你我更多人来说,意义不在“享受这个优惠”,而在两点:

第一,政策底越来越清晰。

降低税率是一种少见但直接的让利,说明稳市场的路径不再只是喊话,而是实打实降低门槛和成本。

接下来一段时期,政策环境对买房人会更友好。

第二,市场底正在构筑当中。

成交量稳中有升、库存缓慢去化、买卖心态回归理性——这都是市场筑底的早期特征。

不一定马上反弹,但继续深跌的空间正在收缩。

北京楼市,就像一块吸饱水的海绵。

挤掉水分的过程不好受,但最重的压力段,或许正在过去。

所以,再出利好,跟你有什么关系?

它不是让你明天就去抢房,而是告诉你:风向在变,不必再盲目恐慌。

市场仍会波动,但政策的态度、流动性的修复、价格的筑底……这些缓慢而确定的趋势,值得你放入观察的篮子里。

行情总是在无人问津时萌芽,在人声鼎沸时落幕。

北京的房子,依然有人默默抄底。

而你,需要认真思考,自己是看客,还是玩家。

全部
报名成功
稍后会有专业的置业顾问联系您
返回楼盘

频道导航

返回首页

看房小程序

APP下载

电话拨通后,请您手动拨打分机号

确定拨打电话

电话号码:

分机号:(可能需要拨分机号)