搜狐焦点济宁房产网
2025-09-16 10:30:33
购房群
买房如何避坑,加入购房群,看看他们怎么说
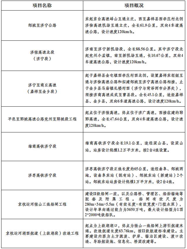
近日,搜狐网济宁小编从济宁市人民政府官网获悉市交通运输局2025年重大建设项目清单,具体内容如下
来源:济宁市人民政府
责任编辑:袁培淞
点击查看全部
分享到
微信好友
朋友圈
微博
中垠·和悦府
曲阜市-曲阜
建面 125~147㎡
6000元/㎡
中垠·铂悦府
任城区-任城
建面 117~182㎡
12500元/㎡
济宁运河1283·纯水岸
太白湖新区-太白湖
建面 110~168㎡
11500元/㎡
龙城坤园
高新区-高新
建面 83~300㎡
7000元/㎡
锦绣华城
鱼台县-鱼台
建面 117~159㎡
5300元/㎡
共计8个!济宁市交通运输局2025年重大建设项目清单公布
2025-9-16
济宁中垠·铂悦府北区1月工程进度播报:匠心执笔 共赴新序
搜狐焦点济宁房产网 1-22 17:25
岁末礼赞,以心筑家!选择济宁鱼台通宝·璞樾大观与一城共赴美好
搜狐焦点济宁房产网 1-22 16:22
济宁住房公积金发布关于《关于转发关于住房“以旧换新”的指导意见的通知》的政策解读
搜狐焦点济宁房产网 1-22 15:05
定了!2026年高考全国统考将于6月7日、8日举行
搜狐焦点济宁房产网 1-22 14:18
定了!济宁任城区这条道路预计今年上半年完工
搜狐焦点济宁房产网 1-22 11:18
养老、托育、家政等社区家庭服务业税费优惠政策延续实施
搜狐焦点济宁房产网 1-22 10:37
济宁2家!2026年度第二批房地产开发企业资质名单发布
搜狐焦点济宁房产网 1-22 9:52
拼房帝
焦点看房
电话拨通后,请您手动拨打分机号
确定拨打电话
电话号码: 转
分机号:(可能需要拨分机号)