2026上海最新学区划片出炉!这些新盘喜提“名校盲盒”

搜狐焦点上海

2026-04-13 15:17:20

购房群

买房如何避坑,加入购房群,看看他们怎么说

立即进群

每年4月,家有幼升小或小升初的家长,心都悬到了嗓子眼。就在昨天,随着16个区义务教育阶段招生入学实施意见的集中发布,今年的“学区盲盒”终于开奖。

小编在整理时发现,多个板块迎来名校落地,尤其是近两年新开办的一批学校,其中不乏首次划定对口新建住宅小区的“新面孔”。今天就为你梳理这份新校新盘学区名单,看看哪些小区成了最大赢家?

家长看过来!2026年上海最新对口学区公布

徐汇:三大豪宅对口宋校+南洋

徐汇今年的最大看点,毫无疑问在徐汇滨江。

根据最新公示信息,汇元玺、御江庭、香港置地启元三个豪宅新盘,全部对口新开办的上海宋庆龄学校附属徐汇实验小学,初中则为南洋初级中学,步行距离都很近。

宋校是全市知名的国际化优质小学,南洋初中则是徐汇公办老牌强校。顶级教育资源加上豪宅片区和高知家庭生源,徐汇滨江的学区价值不言而喻。

浦东新区:临港迎来“双华二”时代

浦东临港103片区堪称今年最大惊喜。

去年已开办的华东师范大学第二附属中学浦东临港实验学校分为东西两个校区:

西校区对口:中建玖海云天、鹏瑞云璟湾、大名城映晖

东校区(今年新开办)对口:上实听海、大名城映玥

这意味着103顶科社区正式进入“双华二”时代。其中,上实听海是距离东校区最近的社区,真正实现“目送式教育”。

此外,临港还有一所新校值得关注,国贸象屿龙湖星璟原、临港天宸、上实望海、雅戈尔星海云境全部对口上海财经大学附属浦东临港小学

其他区域,浦东金桥板块的金鼎阅府,对口明珠迎桥小学;浦开江南里对口新开办的复旦大学附属浦东实验学校。

唐镇的华发半岛华庭、安高申宸院两个项目小学对口福山唐城外国语小学(唐龙校区),但初中为统筹安排。

融创未来金融城、浦发唐城二期对口福山唐城外国语小学(南曹校区),初中对口浦东新区建平培德实验中学(玉盘校区)。

闵行:前湾迎来华师大系新校

闵行今年的重头戏是华东师范大学闵行前湾实验小学的落地,这所新开办的学校对口范围包括:花语前湾、柏悦前湾、南山前湾拾缦,以及大华紫樾府

另一所学校华东师范大学附属闵行永德学校,对口保利光合跃城、象屿招商公园1872、兰香湖雅苑

两所华师大系学校的相继落子,为本来就很强的闵行教育资源注入了强劲动力。

普陀:桃浦新盘对口学校已定

普陀桃浦板块新交付的新盘,中环桃源里、宝华紫薇花园公园里、宝华紫薇花园公园道、普陀金茂府全部对口上海外国语大学附属普陀实验学校

值得一提的是,普陀区人民政府此前已与上海外国语大学签署合作办学协议,计划在桃浦智创城共建一所九年一贯制学校——上外附属桃李未来实验学校(暂定名)。未来桃浦板块将迎来两所上外附校,教育资源持续加码。

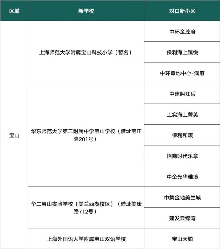
宝山:四大名校IP齐上阵

宝山今年多点开花,多所新校首次划定对口范围。

华东师范大学第二附属中学宝山学校将于2026年9月正式开学,分两大校区,其中,罗店校区借址美康路712号,对口中集金地美兰城、建发云锦湾

上海师范大学附属宝山科技小学,对口中环金茂府、保利海上臻悦、中环置地中心润府。

华东师范大学第二附属中学宝山学校(顾村校区借址宝正路201号):覆盖中建熙江岳、保利和颂、招商时代乐章、中企光华雅境等新小区;小学则对口厚仁小学。。

上海外国语大学附属宝山双语学校:新增新交付的宝山天铂。

青浦:世外、上师大双线发力

青浦今年也有多所新校迎来首批对口小区。

上海世外教育附属青浦实验学校:覆盖国贸虹桥璟上、金地虹桥峯汇、华发虹桥四季。

上海师范大学附属青浦重固学校:对口保利虹桥和颂、大名城映辰、新长宁水韵名邸。

除了新开办的学校,青浦徐泾区域还有多所学校正在建设中,或已规划待开工。品牌学校的落地,为青浦热点板块的教育配套增添了重要筹码。

嘉定:交大、世外、宋校、上大全面铺开

嘉定今年教育配套兑现力度不小,多所新校锁定对口小区。其中:

理想之地对口上海交通大学附属嘉定实验学校总部;

象屿同进虹桥嘉悦府、时代之城对口上海世外教育附属嘉定云翔小学;

嘉悦云上、金地峯汇对口宋校嘉定实验学校;

金地嘉峯汇对口上海大学附属嘉定实验学校。

松江:上政实验今年迁入新校址

上海政法学院附属松江实验学校是一所公办九年一贯制学校,于2024年9月正式开办,此前借址上海政法学院附属松江外国语学校办学,计划于今年9月迁入位于佘山镇高家浜路的新校舍。

国贸海屿佘山对口该校,为佘山板块增添了新的教育亮点。

2026年的学区划片释放了一个明确信号:上海正通过华二、复旦、世外、宋校等顶级教育IP开办新校,均衡各区教育资源,并有意向新房供应较多的板块倾斜。

对于业主来说,如愿等到名校兑现的值得恭喜;暂未解锁的也别急,规划仍在推进。需要提醒的是,新房学区本质上是盲盒,交付前谁也无法打包票,买房时可作为重要参考,但不宜作为唯一决策筹码。

你家对口的学校是哪个?欢迎留言聊聊你的“开奖结果”。

全部
报名成功
稍后会有专业的置业顾问联系您
返回楼盘

频道导航

返回首页

看房小程序

APP下载

电话拨通后,请您手动拨打分机号

确定拨打电话

电话号码:

分机号:(可能需要拨分机号)