宝安区家长注意啦
过年前黑喵有个消息要告诉大家
三年没有修改过的宝安积分入学办法
正式进行调整
新的积分办法已正式生效

以后宝安区也是纯积分录取了
告别了学位类型
另外加分规则变化也是很大

其中备受关注的独生子女加分
也从90分调整为2分
社保、居住时间加分调为原来的1/10
新增了加分项目
……
更多内容请看下文

宝安区新积分办法正式实施

据宝安区教育局消息,2020年1月21日起,《宝安区义务教育阶段学校积分入学办法(修订稿)》正式实施,有效期3年。原有规定与该办法不符的,以该办法为准。
本次修订的方向为取消“类别+积分”模式,优化积分项目,以积分高低作为录取依据,实行综合积分制。
修订后的积分入学项目主要结构为“基础分+加分”,按照学生的“户籍”和家庭“居住”情况组成“基础分”,并设置居住时间、社保、计生、户证等加分项。
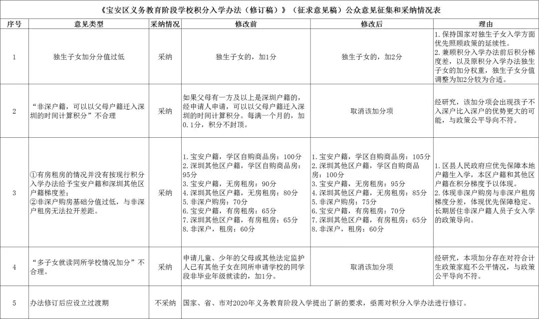
早在2019年12月9日,宝安教育局发布了关于征求《宝安区义务教育阶段学校积分入学办法(修订稿)》(征求意见稿)公众意见的公告。
2020年1月3日,宝安区教育局公示了公众意见采纳情况。

(公众意见征集和采纳情况表)
新积分办法主要变化详解

宝安区之前的积分办法是2017年修订的,用了三年,确实有点老了。
这次新修订的积分办法实施,究竟有哪些变化呢?黑喵给大家分析了一下:
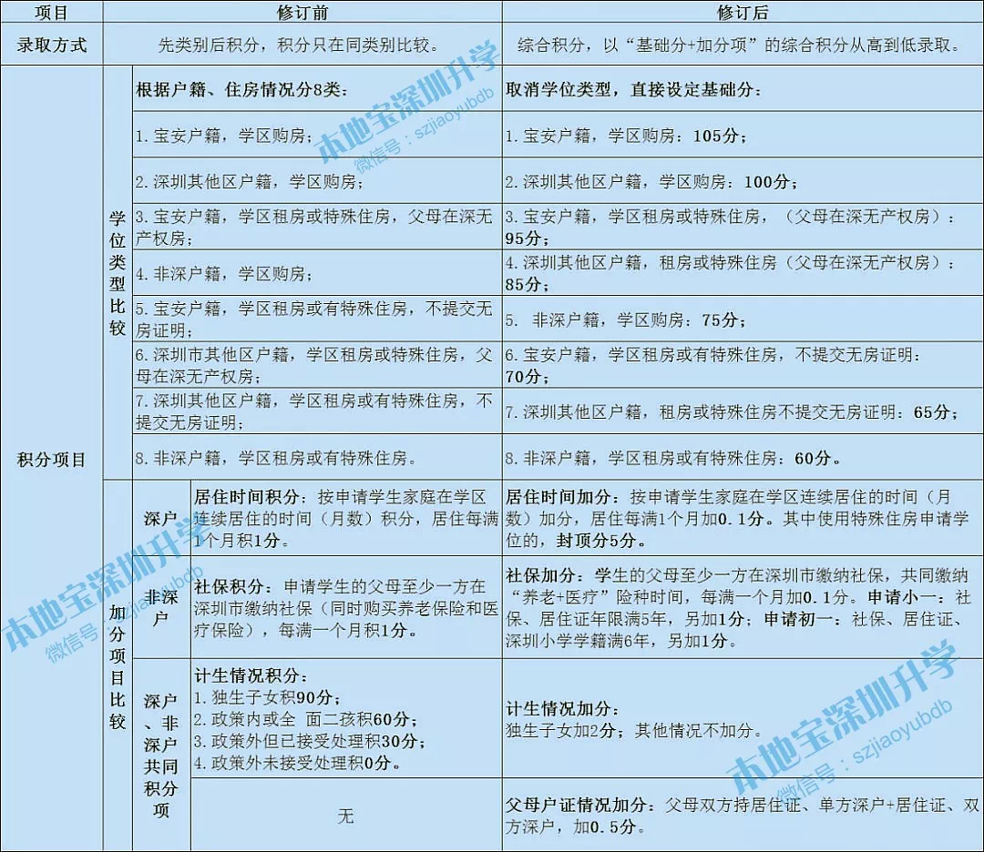
1、取消类别
取消原来的学位类型划分,改成了基础分,分别对应60-105分。也就是,以后再也没有第X类了。
录取时也不再是“先类别后积分”,而是直接按积分高低排序录取。
2、居住加分标准有变
对于深户,连续居住加分原来的政策是每满1个月加1分,积分不封顶的,新积分算法是每满1个月加0.1分;
其中提交特殊住房证明材料的(含自建房、军产房、集资房、集体宿舍等),加分封顶5分。
3、计生加分大变
之前的计生加分情况为独生子女加90分,政策内或全面二孩加60分,政策外但已接受处理加30分;
新积分算法是独生子女才能加分,加2分,其他情况不加分。
(黑喵说:是否能按独生子女加分,是以学位申请时核验结果为准的,核验为“独生子女”就按独生子女加分。)
4、社保加分
★ 对于非深户,之前的政策是算同时缴纳养老和医疗保险的时间,每满1个月加1分;
新积分算法也是计算养老险和医疗险中同时缴纳时间,但是每满1个月加0.1分,补缴的不算加分,加分不封顶。
(黑喵说:这个可以积分的社保时间,要求是同时缴纳,是以参保证明中养老险和医疗险中同时缴纳时间为准的,不清楚的可以在社保官网打印参保证明查看。)
★ 此外,新增一项按时长加分之外的额外加分:
(1)申请小一的,父母一方持有深圳居住证、累计缴纳社保(养老保险和医疗保险同时缴纳)年限满5年及以上的非深户籍人员子女,加1分;
(2)申请初一的,父母或其他法定监护人其中一方持有有效的深圳居住证、累计缴纳社保(养老保险和医疗保险同时缴纳)年限满6年及以上,其子女为具有深圳市完整六年小学学籍的非深户籍小学毕业生,加1分。
(黑喵说:这个新增的额外加分,对长期在深圳工作的家庭一个偏向吧。在加分才一个月0.1分的情况下,额外的1分也是很有分量,毕竟抵得上10个月社保加分)
5、新增共同加分项
户证情况加分:
符合以下条件之一的,加0.5分:
申请入学儿童、少年的父母或其他法定监护人双方均持有具有使用功能的深圳居住证;
父母或其他法定监护人其中一方为深圳户籍,另一方持有具有使用功能的深圳居住证;
父母或其他法定监护人双方均为深圳户籍。
(黑喵说:这个就可以理解为广义的“双居住证”,也体现了居住证的重要性,记得及时办理和续签哦)
修订前后积分办法对比
(点击图片查看大图)

新的宝安区积分办法详解

学位积分由基础分和加分两部分构成综合积分。
按照审核部门核定的终审积分从高到低依次录取,公办学校招生计划录满为止。

(积分办法简表)
(一)基础分
根据申请人户籍和居住情况,设置八种基础分值:
1、宝安户籍,学区购房(父母、祖父母、外祖父母或其他法定监护人有学区合法产权房或祖屋,且产权份额≥51%,下同):积105分。
2、宝安户籍,学区租房(父母或其他法定监护人在学区租房且经过备案,下同)或有特殊住房(含自建房、军产房、集资房、集体宿舍等,下同),并且父母双方或其他法定监护人在深圳无产权房(提交房产信息登记部门在入学当年出具的无房证明):积95分。
3、宝安户籍,学区租房或有特殊住房,并且父母双方或其他法定监护人在深圳有产权房(即不能提交房产信息登记部门在入学当年出具的无房证明):积70分。
4、深圳其他区户籍,学区购房:积100分。
5、深圳其他区户籍,学区租房或有特殊住房,并且父母双方或其他法定监护人在深圳无产权房(提交房产信息登记部门在入学当年出具的无房证明):积85分。
6、深圳其他区户籍,学区租房或有特殊住房,并且父母双方或其他法定监护人在深圳有产权房(即不能提交房产信息登记部门在入学当年出具的无房证明):积65分。
7、非深户籍,学区购房:积75分。
8、非深户籍,学区租房或有特殊住房:积60分。
(二)加分项
1.深圳户籍:
①居住时间加分:
按申请学生家庭在学区连续居住的时间(月份)进行加分,居住每满1个月加0.1分。
计算居住时间的起始日期是:
提交合法产权证明材料的,以发证日期为准,加分不封顶;
提交租赁凭证证明材料的,以办理租赁凭证时登记备案的落款日期为准,加分不封顶;
提交特殊住房证明材料的,以社区或所在单位和街道相关部门出具的证明显示的入住日期为准,加分封顶5分。
②计生情况加分:
市卫健部门对申请入学儿童、少年的家庭计划生育信息核验结果为独生子女的,加2分,其他情况不加分。
③户证情况加分:
符合以下条件之一的,加0.5分:
申请儿童、少年的父母或其他法定监护人双方均持有具有使用功能的深圳居住证;
父母或其他法定监护人其中一方为深圳户籍,另一方持有具有使用功能的深圳居住证;
父母或其他法定监护人双方均为深圳户籍。
④多子女就读同所学校情况加分:(该加分项已取消,不加分,请跳过)
申请儿童、少年的父母或其他法定监护人已有其他子女在同所申请学校的同学段非毕业年级就读的,加1分。
2.非深户籍:
①社保时间加分:
加分分值以社保部门出具的参保证明中养老险和医疗险中同时缴纳时间为准,每满一个月加0.1分,补缴的不算加分。
加分不封顶。
其中申请小一的,父母或其他法定监护人其中一方持有有效的深圳居住证、累计缴纳社保(养老保险和医疗保险同时缴纳)年限满5年及以上的非深户籍人员子女,加1分;
申请初一的,父母或其他法定监护人其中一方持有有效的深圳居住证、累计缴纳社保(养老保险和医疗保险同时缴纳)年限满6年及以上,其子女为具有我市完整六年小学学籍的非深户籍小学毕业生,加1分。
②计生情况加分:
市卫健部门对申请入学儿童、少年的家庭计划生育信息核验结果为独生子女的,加2分,其他情况不加分。
③户证情况加分:
符合以下条件之一的,加0.5分:
申请入学儿童、少年的父母或其他法定监护人双方均持有具有使用功能的深圳居住证;
父母或其他法定监护人其中一方为深圳户籍,另一方持有具有使用功能的深圳居住证;
父母或其他法定监护人双方均为深圳户籍。

积分办法修订的原则

1.梯度赋权。
优先安排深圳户籍学生,优先保障来深服务年限长的非深户籍人员子女的学位安排,优先保障父母双方在深圳居住、在深圳就业的非深户籍适龄儿童少年入学。
按户籍类别、居住情况、社保时间等要素,通过合理设置基础分、加分项,按照“梯度赋权”原则统筹安排学位。
2.平稳过渡。
新修订的积分入学办法是在保持过去整体框架不变的基础上进行优化调整,修订后的积分梯度,是在确保政策延续性的基础上进行优化,既要保障户籍优先,同时提高长期稳定居住、就业的来深建设者的子女入学机会。
3.公平均衡。
抑制择校、保障公平,形成与上级统一、与区情贴近、与过去衔接、与家长呼应的积分入学办法,较大程度地保障符合在深就读条件的适龄儿童少年接受义务教育的权利。
来自黑喵的政策小贴士

很多家长看到积分办法,就会问:是不要租赁了吗?
(其实答案在(2020.1.5)头条文章就说了,点击图片可查看文章)

另外,积分入学办法并非设置入学条件的文件,只是对积分项目和录取方式进行优化,是公平分配义务教育阶段学位资源的方式。
适龄儿童、少年家长需要根据市、区出台的招生政策,及时准备好申请义务教育阶段学位所需材料。
放心,如果涉及需要大家提前准备的政策有变,一定会提前一两年时间公布,给大家留准备的时间。所以,如果没有看到新政策出来,那就按原有政策准备。

来源:本地宝深圳升学