官宣!深圳西部又一重磅规划落地!“国际会展城”规划公示

搜狐焦点深圳资讯

2019-10-25 08:07:33

购房群

买房如何避坑,加入购房群,看看他们怎么说

立即进群

10月24日,深圳市规划和自然资源局发布关于《深圳国际会展城综合规划》公示的通告。这意味着,深圳西部又一重磅规划落地。

国际会展城规划亮点

● 片区范围面积 2257.82 公顷

本片区范围面积 2257.82 公顷,开发单元控制区建筑规模总量 325.5万平方米,通则控制区建筑规模增量上限 874.8 万平方米,建筑规模总量与增量均不包括交通设施、公共服务设施及市政设施。

● 人口扩容

规划就业人口规模约36.8 万人,居住人口规模约28.3 万人。

● “1+2+3”产业体系

构建“1+2+3”的产业体系。大力发展会展经济,将国际会展城建设成为高级会展经济中心。利用会展驱动优势加速构建科技创新体系,重点推动智能装备制造产业、电子信息产业技术升级,重点培育海洋装备及电子信息产业、航空装备及电子信息产业、生命健康产业,针对性发展其中研发、中试、关键零部件制造等高附加值环节。

一个核心主导产业——“现代会展 +”产业;两大技术升级产业——智能装备制造产业+电子信息技术产业;三大重点培育产业——海洋装备及电子信息产业+航空装备及电子信息产业+生命健康产业。

● 构建“双岛三区多廊”的会展新城总体结构

● “国际会展岛”与“海洋新城岛”出炉

● 海上田园作为生活服务区,列入改造计划

双岛:应对建设“全球海洋中心城市”战略,弹性规划滨海岸线资源,利用岛式围填海工程形成建设陆域,通过珠江口、茅洲河、凤凰河、红树林湿地等生态系统围合出“国际会展岛”与“海洋新城岛”,构建“海洋向东,城市向西”的海陆统筹生态格局。

三区:核心功能区:以国际会展中心为核心;生活服务区:以海上田园为核心,通过土地整备和城市更新,在会展新城北部形成生活配套的集中空间;产业发展区:布局会展“强关联”驱动产业。

多廊:结合现状河涌系统,沿主要城市道路形成多条集生态、景观、文化与生活配套、生产性服务业于一体的综合性走廊,实现新城市中心功能向老城市腹地的辐射延伸,以此带动宝安北部城市、产业双升级。

● 空港高铁枢纽列入规划

● 预留大型文化设施

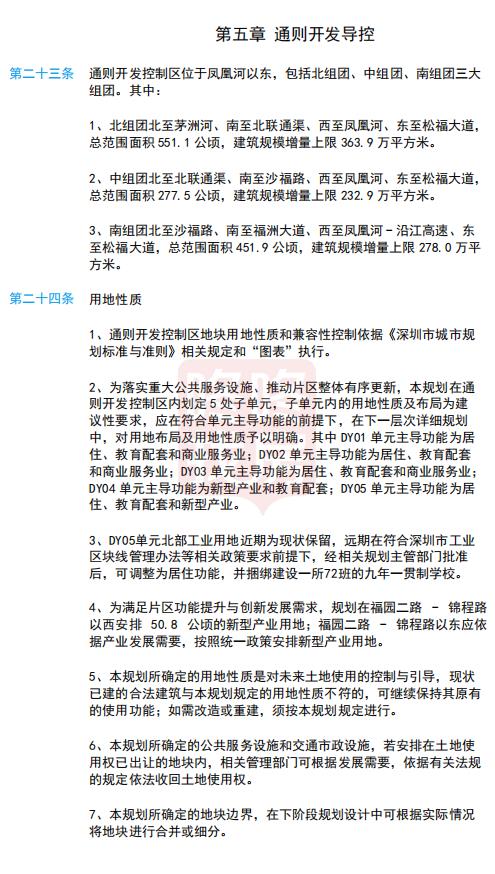
总用地面积约5公顷,位于会展中心北侧新城市中心核心位置,毗邻海上田园红树林湿地。

● 5条轨道线路规划

本片区内规划轨道线路 5 条,包括穗莞深城际线、城市轨道 12 号线、18 号线、20 号线和 30 号线,具体线位及站位以最终批准的相关规划为准。

深圳国际会展城总体规划图(草案)

以下为深圳国际会展城总体规划图草案公示,由于规划图非常大和详细,所以想了解每块地用途的网友,可点击:》》》深圳市规划和自然资源局关于《深圳国际会展城综合规划》公示的通告,下载查看大图。

深圳国际会展城综合规划

本规划范围北抵茅洲河、东至松福大道、南临福永河、西侧主要以广深沿江高速公路为界,并包括规划宝安综合港区,规划范围共计22.57 平方公里(以下简称“规划区”)。

规划区划分为三个片区:国际会展中心片区、海上田园片区和宝安综合港区。

本片区范围面积 2257.82 公顷,开发单元控制区建筑规模总量 325.5万平方米,通则控制区建筑规模增量上限 874.8 万平方米,建筑规模总量与增量均不包括交通设施、公共服务设施及市政设施。

本片区规划就业人口规模约 36.8 万人,居住人口规模约 28.3 万人。

片区发展目标:

立足粤港澳大湾区、面向全球、面向未来,宜居宜游宜业的国际化绿色生态新城。

规划定位:

开放引领的国际会展门户区、创新共享的湾区科技新引擎、高效复合的西部城市中心极核、产城融合的绿色生态城区。

主导功能:

按照国际标准全面完善会展产业与配套服务等主导功能,大力发展会展经济、海洋经济和都市文旅产业,完善新城市中心生活及公共配套职能,提升宜居环境品质,加快高端人才集聚,彰显滨海新城魅力。

构建“1+2+3”的产业体系。大力发展会展经济,将国际会展城建设成为高级会展经济中心。利用会展驱动优势加速构建科技创新体系,重点推动智能装备制造产业、电子信息产业技术升级,重点培育海洋装备及电子信息产业、航空装备及电子信息产业、生命健康产业,针对性发展其中研发、中试、关键零部件制造等高附加值环节。

构建“双岛三区多廊”的会展新城总体结构。

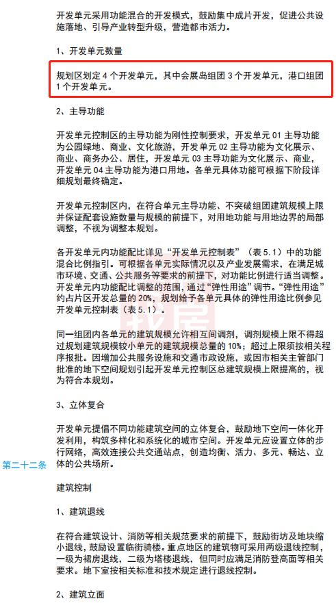
规划区内采取开发单元导控和通则开发导控两种控制方式。开发单元控制区包含会展岛组团和港口组团,共划定四个开发单元。

其中:

1、会展岛组团,包含三个开发单元,总范围面积 616.5 公顷,总建筑规模 325.5 万平方米。

2、港口组团,包含一个开发单元,总范围面积 360.9 公顷,总建筑规模按港口规划确定,规划实施应执行国家港口管理与海洋管理相关规定。

3、会展岛组团总建筑规模为刚性控制要求。

规划区划定 4 个开发单元,其中会展岛组团 3 个开发单元,港口组团1 个开发单元。

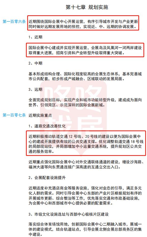
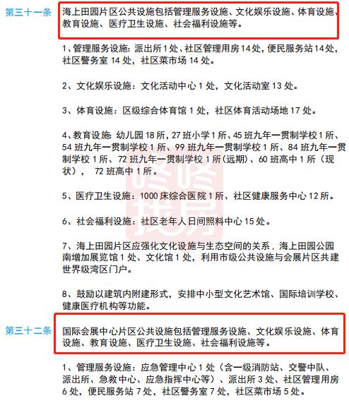
国际会展中心片区

近期围绕国际会展中心开展运营,有序引导城市开发与产业更新,同时做好远期发展用地的预控,实现近、中、远期的协调发展:

1、近期:国际会展中心建成并实现开展运营,会展岛及凤凰河一河两岸建设取得重大进展,招商引资和产业转型升级取得重大突破。

2、中期:基本形成结构合理、国际化程度较高的会展生态体系,基本完善城市公共配套,初步形成产城融合、区域联动的发展局面。

3、远期:全面完成规划目标,实现产业和城市功能转型升级,建成成为面向世界、引领湾区、示范深圳的国际会展新城。

国际会展中心片区公共设施包括管理服务设施、文化娱乐设施、体育设施、教育设施、医疗卫生设施、社会福利设施等。

1、管理服务设施:应急管理中心 1 处(含一级消防站、交警中队、派出所、急救中心、应急指挥中心等)、派出所 3 处、社区管理用房6 处,便民服务站 7 处,社区警务室 7 处,社区菜市场 5 处。

2、文化娱乐设施:文化活动室 6 处。

3、体育设施:社区体育活动场地 8 处。

4、教育设施:幼儿园 10所,54班小学 1所、72班九年一贯制学校 1所、54 班九年一贯制学校 3 所。

5、医疗卫生设施:1000 床综合医院 1 所、门诊部 1 处,社区健康服务中心 9 处。

6、社会福利设施:养老院 1 处,社区老年人日间照料中心 5 处。

7、鼓励以建筑内附建形式,安排中小型文化艺术馆、国际培训学校、健康医疗机构等功能。

海上田园片区

推动海上田园的升级改造,进行市政化改造,在业态上与国际会展中心共同推动会展生态圈的建设,在功能上突破传统景区,逐步实现对公众开放。

加速推动海上田园 420 万平米整备用地范围的有序移交。推动民主社区进行土地整备利益统筹,将德丰围村、石围村及三间仔村纳入利益统筹单元。统筹划定和一整备单元,作为重大市级公共服务设施预留用地。

海上田园片区公共设施包括管理服务设施、文化娱乐设施、体育设施、教育设施、医疗卫生设施、社会福利设施等。

1、管理服务设施:派出所1处、社区管理用房 14处,便民服务站 14处,社区警务室 14 处,社区菜市场 14 处。

2、文化娱乐设施:文化活动中心 1 处,文化活动室 13 处。

3、体育设施:区级综合体育馆 1 处,社区体育活动场地 17 处。

4、教育设施:幼儿园 18所,27班小学1所、45班九年一贯制学校1所、54 班九年一贯制学校 1 所、99 班九年一贯制学校 1 所、84 班九年一贯制学校 1 所、72 班九年一贯制学校 1 所(远期)、60 班高中 1 所(现状), 72 班高中 1 所。

5、医疗卫生设施:1000 床综合医院 1 所、社区健康服务中心 12 所。

6、社会福利设施:社区老年人日间照料中心 15 处。

7、海上田园片区应强化文化设施与生态空间的关系 , 海上田园公园南增加展览馆 1 处、文化馆 1 处,利用市级公共设施与会展片区共建高级湾区门户。

8、鼓励以建筑内附建形式,安排中小型文化艺术馆、国际培训学校、健康医疗机构等功能。

港口片区

协调海洋新城岛与宝安综合港区,优化凤凰河出海口线型,优化凤凰河景观设计,实现高品质的城市中心滨水活力空间营造

综合规划草案重点文本截图

(咚咚找房整理自:深圳市规划和自然资源局)

全部

相关资讯

报名成功
稍后会有专业的置业顾问联系您
返回楼盘

频道导航

返回首页

看房小程序

APP下载

电话拨通后,请您手动拨打分机号

确定拨打电话

电话号码:

分机号:(可能需要拨分机号)