2020年学位申请在即,深圳已经有10区公布了较新的入学积分政策,四区先发布了2020年学位预警。据较新消息,2020年罗湖区义务教育学位申请分类和积分办法及龙岗区2020义务教育阶段招生政策均已出炉。
1
龙岗区2020义务教育阶段招生政策
1招生对象
小学一年级的招生对象必须年满六周岁(2014年8月31日及此日前出生),有学习能力,并符合以下条件之一者:
1.深圳市户籍儿童;
2.享受政府相关优惠政策人员子女;
3.父母双方或一方具有深圳户籍的非深户籍儿童;
4.父母双方或一方持有具有使用功能的深圳经济特区居住证,且在深圳居住满一年、连续参加社会保险(养老保险和医疗保险)满1年的非深户籍儿童。
初中一年级招生对象为目前就读小学六年级,并符合以下条件之一者:
1. 深圳市户籍儿童;
2.享受市政府相关优惠政策人员子女;
3.父母双方或一方具有深圳户籍的非深户籍儿童;
4.父母双方或一方持有具有使用功能的深圳经济特区居住证,且在深圳居住满1年、连续参加社会保险(养老保险和医疗保险)满1年的非深户籍儿童。
2申请方法
排名前列步:网上预报名。登录龙岗政府在线网站“龙岗区教育局基础教育科”页面(http://www.lg.gov.cn/bmzz/zs/),在“学位申请”栏目中点击“小一报名/初一报名”,凭适龄儿童身份证号进入,填写学位申请信息,填报学校志愿,确认信息无误后直接保存,同时产生申请学位的流水号,即完成网上预报名。
第二步:学校网上确认。家长完成网上预报名后,由学校根据家长在网上填报的信息核实其现居住地以及登记的居住信息是否一致、是否属于该校招生地段,完成网上确认。有下列情况之一者,学校不予受理学位申请:
1.申请材料不齐或虚假的;
2.非我市义务教育阶段新生招生对象的;
3.家长提供的证件内容和网上预报名填报的信息不一致的;
4.申请学位的住房材料地址不是排名前列个公办志愿学校招生地段的。
待疫情结束后,由学校通知家长到校提交申请材料并扫描上传存档。在规定时间内未能提交有关材料的,视为入学资料审核不通过。
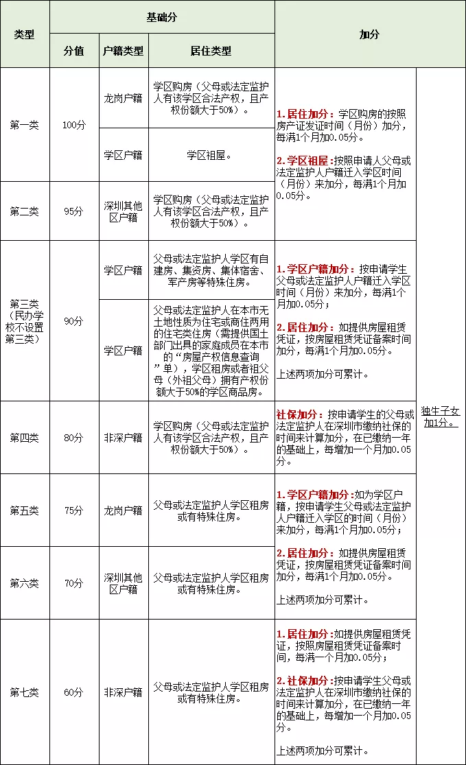
3积分类型及加分项

4申请材料

有关材料具体说明:
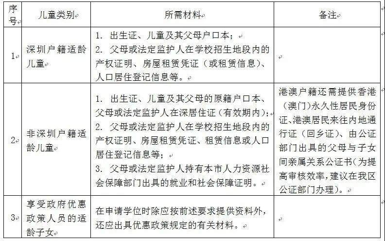
(一)关于居住材料。申请学生父母或法定监护人需提供的居住材料为以下资料中的任一种,且都要求是住宅类房屋,房产所在土地用途为住宅或者商住两用:
1.产权证明:提供我市国土部门出具的真实有效的房产证明,产权必须是父亲或母亲或父母共有且产权份额大于50%;已购房但房产证原件在银行抵押的,提供加盖银行公章的房产证复印件。如果权利人不是父母,是爷爷、奶奶或外公、外婆的,该生须与爷爷、奶奶或外公、外婆在同一户口本上,并按特殊住房计算积分。
2.房屋租赁凭证:由龙岗区房屋租赁部门出具,租房面积为整套,承租人必须是适龄儿童的父母或法定监护人。
①深户籍申请人租期一年以上并包含2020年的6月16日至9月30日。
②非深户籍申请人租期包含2019年8月31日至2020年9月30日,且备案时间须在2019年8月31日及以前。
③深户籍申请人租住在商品房中,暂时因疫情影响无法办理租赁凭证的,在学位申请期间,请租户联系业主并沟通实际情况,在征得业主同意使用其房屋学位条件下,取得房产证有关信息,学位申请时,先按照未办理租赁凭证情况,如实填报业主房产证信息及人口居住登记信息,完成信息填报,待疫情结束后补办房屋租赁凭证并更新报名系统信息(补办房屋租赁凭证时间截止为2020年6月16日,在规定时间内未能补办提交有效房屋租赁凭证的,视为入学资料审核不通过)。
3.特殊住房:
①属于原住居民的祖屋类别的,应由辖区居委会开具相应证明材料。
②属于集体宿舍类别的,所住集体宿舍应属合法住房且取得房产证。适龄儿童父母提供有效房产证明、所在工作单位证明及同地址人口居住登记信息。
4. 租赁信息或人口居住登记信息:已办理有效期在2019年12月31日及以后的“房屋租赁信息”依然有效。已申报网格登记人口信息的,请使用电脑登陆深圳市公安局网站,在“居住登记查询”模块中,查询确认本人登记在学区居住最近一条满足居住时间要求的“登记房屋地址”信息,记录其完整表述,在学位申请时,请将其完整填入报名系统(如公安局网站无法查询到居住信息或有错漏的,请主动申报登记居住信息并记录完整的登记房屋地址表述)。
非深户籍申请学生父母或法定监护人的人口居住登记信息时间须在2019年8月31日前。
(二)关于学位申请房锁定制度。
从2019年起,龙岗区范围内的义务教育阶段公办学校全部实行学位申请房锁定制度。在此前未实施此项制度的片区,已被用来申请学位的住房不会受到影响。学位申请锁定房制度主要内容如下:
1.一套住房只能允许一户住户的孩子申请学位,如同一套房有多个孩子申请,必须是同一父母或监护人;
2.学生被公办学校录取后,即视为用于申请学位的住房被锁定。“小一”开始使用锁定时间6年,“初一”开始使用锁定3年;转学插班使用的,锁定时间为入读年级至同一学段毕业年级;锁定期间不允许其他家庭子女申请就读该校。
(三)关于社保材料
非深圳户籍适龄儿童提供父母或法定监护人至少一方的社保卡或社保参保证明。
特别说明:因疫情期间不可抗力因素导致的社保断缴、新旧证件有效期暂时无法接续等情况,待疫情结束后能提供有效证明材料的,不影响今年学位申请资格。
上述各类入学申请材料原件待疫情结束后,由学校通知家长到校提交申请材料并扫描上传存档。
5征求意见反馈结果《龙岗区2020年义务教育阶段招生政策》自公示以来,截至3月31日,累计阅读量17万+,多途径累计收集建议类问题200余条及咨询类问题300余条。在收集和整理群众意见的过程中,龙岗区教育局对咨询类问题已进行回复,现对群众反馈较多的意见和建议采纳情况答复如下:1公租房或人才住房受疫情影响未能续签非个人意愿导致,要求予以解决。处理意见:采纳。理由:经与区住建部门积极协商决定,因疫情影响延期办理续签或现合同尚未到续签时段,导致合同未覆盖4月至9月的公租房及人才住房租户,可凭现有租赁合同进行网上申请学位。经核查复核续租资格的租户,且续租合同租期覆盖到2020年9月30日后的,可凭现有租赁合同申请学位。2非深户籍无法提供有效房产证明、《房屋租赁凭证》或《房屋租赁信息》,申请学位期间搬迁变更登记居住地址的、居住龙岗区却未在2019年8月31日前登记居住的,要求予以报名资格。处理意见:部分采纳。理由:①采纳“申请学位期间遇搬家/拆迁,予以报名资格”的建议。如确遇搬家/拆迁,须满足搬迁后与原住址仍在同一个学区范围内,能对应提供同一学区内《房屋租赁凭证》《房屋租赁信息》或居住信息登记,可申报学位。②非深户籍2019年8月31日前未在龙岗区登记居住的,不能参与龙岗区2020年积分入学。根据深圳市非深户籍子女入学管理办法,非深户籍需提前一年在本学区办理登记居住或办证,方可申报学位参与积分排队。3商务公寓要求用于申请学位的建议。处理意见:不予采纳。理由:《深圳市城市规划标准与准则》中关于建筑与设施用途分类指引明确:“商务公寓是为商务人士提供中短期商务与住宿服务,不提供学校、幼儿园等居住配套的办公类建筑。”龙岗区一直严格执行此项政策,商务公寓一律不能用于申请学位。4其他类住房要求设置加分的建议。处理意见:不予采纳。理由:根据市教育局的指导意见,全市除了商品房和安居商品房的房产证(或不动产权证)、房屋租赁凭证(红本)以及公租房租赁合同外,其他类住房(包括自建房、军产房、集资房、小产权房、集体宿舍等)只能用于学位申请的准入,但不参与积分加分。5《龙岗区教育局关于2020年新增公办学校招生范围的公示》中新增公办学校学区划分涉及家庭10万余户,公示期间累计收集370封反馈邮件,涉及新增公办学校的主要为缩小或扩大招生范围的建议。处理意见:采纳。理由:龙岗区教育局根据收集的反馈意见,实地走访、审慎研究、多次论证,并主动组织召开会议征询片区居民代表、企业代表、政协委员、党代表意见。悦澜山小学片区,涉及珑禧等小区要求划入悦澜山小学的诉求;布澜小学片区,涉及南湾学校、石芽岭学校和布澜小学周边小区均分别要求优先保障自己本小区居民的诉求,在目前学校布局情况下不能满足。经征集各方意见并充分论证,认为现有新建学校学区划分方案相对合理,符合片区有入学需求的儿童利益,故保持原划分方案不变。
2
罗湖区义务教育学位申请分类和积分办法
根据市教育局2020年招生工作会议精神及《2020年深圳市义务教育招生积分入学工作思路》要求,经公开征求意见罗湖区教育局对《罗湖区义务教育学位申请分类和积分办法》依法作出修订。1分类和积分对象在罗湖区实际居住,符合罗湖区义务教育学位申请条件的:1. 深圳市户籍儿童、少年;2. 符合《深圳市非深户籍人员子女接受义务教育管理办法》(深府规〔2018〕3号)文件规定的非深户籍申请儿童、少年;3. 现役军人、烈士、高层次人才等享受政府相关优惠政策人员子女。2分类和积分办法先按照申请儿童及父母的户籍和居住情况划分学位申请类别,再按申请儿童父母(或监护人)的居住、社会保险时间(养老保险+医疗保险)和计生等情况计算月积分和加分。录取时,视学位数量划定类别/积分线,按申请儿童的类别/积分高低和志愿顺序由申请系统电脑排位录取。同类别按积分从高到低录取。(详见《学位申请分类及积分表》)(一)类别根据申请儿童及父母的户籍和居住情况划分申请类别,共分A、B、C、D、E、F六类。(二)积分积分由“基础分+月积分+加分”构成。1.基础分:按不同的类别给予基础分,A类100分、B类90分、C类80分、D类70分、E类65分、F类60分。2.月积分:根据申请儿童及父母的户籍、居住、社保等不同情况按月积分。(1)深圳户籍儿童①学区住房为住宅类商品房的按《房产证》发证日期,每满1个月积0.3分。特殊房产不积分。②学区租房按《房屋租赁凭证》签署(备案)日期,每满1个月积0.2分。租住商务公寓或特殊房产,提供《房屋租赁信息》(蓝本)或只提供实际居住网格登记信息的不积分。(2)非深圳户籍儿童申请儿童父母(监护人)累计连续缴交社保(养老+医疗)一年的基础上,每增加1个月积0.1分。积分按二项同时参保时间计算(补交不计)。如果参保时间不一致,则按参保时间较短险种计算(以社保局比对验核结果为准)。3.加分:按相关政策要求,对不同情况给予一定加分。①独生子女加1分。②实行大学区招生的地段,申请原地段学校的A、B类加3分;C、D类加1分。③住房为住宅类商品房或租房提供《房屋租赁凭证》加1分。④父母为深户或一方为深户、一方有居住证或双方有居住证加2分;父母同时在深圳缴交社保(养老+医疗)再加2 分。⑤非深户籍父母居住证、社保同时满五年及以上的加1分。⑥深圳户籍具有我市小学6年学籍,非深户籍具有我市小学6年学籍、父母持有满6年有效居住证和缴纳满6年社保(养老+医疗)的小学毕业生申请初一加1分。(注:④⑤⑥项单亲家庭视实际情况加分。离异家庭能同时提供孩子父母双方居住证和社保证明且符合条件的,享受同样加分。)

说明:
1.“住宅类商品房”系指房产用途为“住宅”或“商住两用”,有合法产权证明的商品房。
2.“原居民祖屋”如果没有合法产权证明,由股份公司证明儿童父母(或监护人)为原居民并拥有产权。
3.军产房、集资房、自建房、商务公寓,房产确属儿童父母(或监护人)所有并实际居住的,按特殊房产处理。
4.同分规则:①同一类别,户籍优先。按罗湖户籍-深户-非深户籍顺序。②户籍相同,购房优先。按购房-租房顺序。③住房相同,居住时间优先;居住时间相同,社保优先。
上下滑动可查看
3类别/积分的认定和使用(一)招生系统根据申请儿童及监护人网上填报的入学申请信息,自动给出学位申请初始类别和积分;学校根据申请儿童提交的学位申请材料和有关部门的比对复核结果,确认该申请儿童的学位申请类别和积分。(二)采取“类别+积分,类别优先,后取积分”积分入学办法。录取时,视学位数量划定类别/积分线,按申请儿童的类别/积分高低和志愿顺序由申请系统电脑排位录取。同类别按积分从高到低录取。积分只在同一类别的申请儿童之间比较。
来源:买房之前综合整理自学豆聊升学