焦点研究院 深圳市场消息简报
报告期:2020年6月29日至7月5日
出品时间:2020年7月8日
研究员:李之煜 朱坊
市场聚焦(2020年第27周)
2020年下半年首周,深圳市场交易规模止跌反弹。焦点研究统计显示,当周深圳市场新房住宅成交827套,环比上升36.7%;面积81089.57平方米,环比上升34.0%。纵观6月,深圳全市新房住宅成交3343套。市场监测显示,当周三个项目获得预售许可,一个项目入市,与年中冲刺相比,当周的推盘节奏有所放缓。城建方面,地铁10号线预计8月开通运营,宝安沙井、福田华富北、龙华清湖、大浪等城市更新单元有实质性进展。
市场运行方面,当周深圳市场有三个项目获得预售许可,分别是位于龙岗的大族云峰花园、万致大厦,以及位于大运新城的启迪协信科技园。位于龙岗的大族云峰花园,单价区间5.6至6.3万元/平方米,主推188至220平方米复式产品,可售38套。位于大运新城的启迪协信科技园,单价区间3.4至4.2万元/平方米,主推41至68平方米公寓产品。另外,位于宝安的海谷科技大厦入市,6月29日开盘销售,供应431套房源,系39至44平方米宿舍产品,当天成交均价4万元/平方米。
二手房方面,市场热度依旧,当周全市备案二手住宅2310套,环比上升7.4%;面积19.7681万平方米,环比上升7.54%。纵观6月,深圳全市二手住宅交易10594套,突破万套水平。
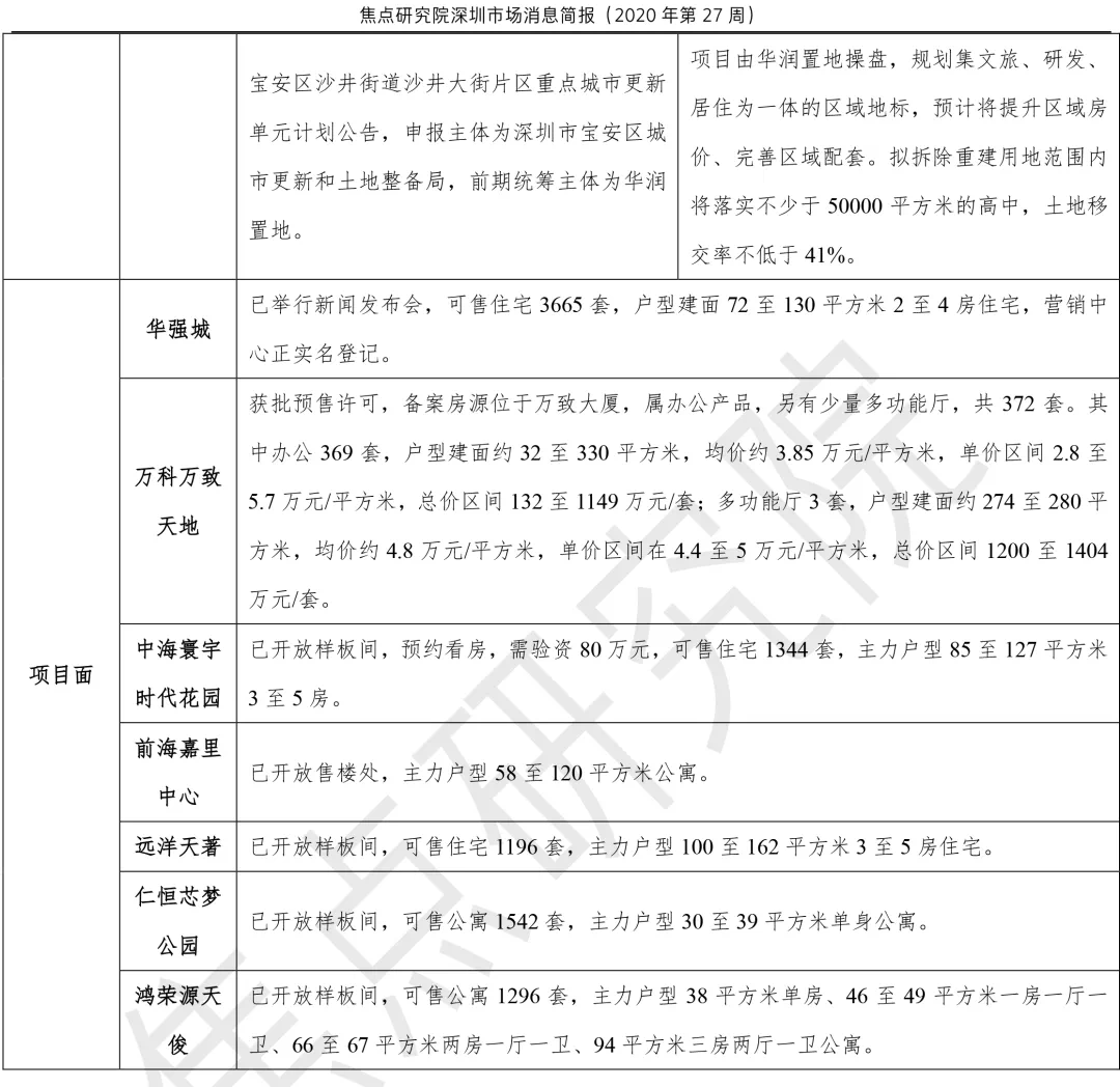
城市更新方面,当周,福田区华富北片区棚改项目住宅房屋搬迁安置补偿方案发布,龙华区两个城市更新单元规划草案公示,大浪街道建泰城市更新单元、龙华街道清湖老村等两个城市更新单元分别被佳兆业和鸿荣源拿下,宝安区沙井街道沙井大街片区重点城市更新单元计划发布规划公告,由华润置地操盘。
焦点研究认为,尽管新房住宅供应有所恢复,但未有新项目入市,成交规模持续上扬后继乏力。二手市场热度依旧,备案规模小幅上扬,6月超过万套的水平更是创下近四年新高,预计还将维持一段时间。



(本文内容仅代表作者立场和观点。本文著作权归搜狐焦点所有。未经允许,严禁转载;经允许转载或使用本文时,请注明来源。获得转载授权请联系:focuskf@vip.sohu.com。)