研究购房资格、准备资料、凑足资金,已成为这个月买房人的优先事项。
为了让更多的买房人能在今年顺利上车,@深圳买房计划 特地制作了2021年深圳较新最全的购房百宝箱。
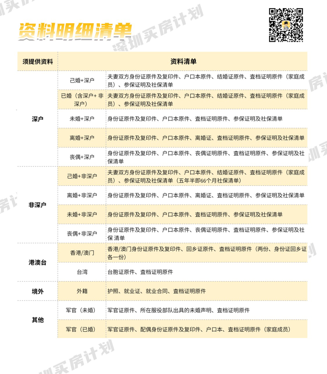
包含深圳上半年48个待入市项目、限购限贷政策、新房需要提交的资料明细、社保、无房证明获取方法,二手住宅公寓税费以及参考价查询。
敲门砖:购房资格
最近有不少买房人咨询@深圳买房计划 关于购房资格,情况也是五花八门。
比如:在外地有房,深圳无房无贷的一方离婚后该咋买?
配偶婚前在深圳有两套房,离婚后深圳无房的一方还能不能买?
……
鉴于此,@深圳买房计划 整理了深圳限购政策以及部分情况解读,供参考。
以下仅根据当前政策解答,部分情况还需等官方细则出炉才能确定。
1、离婚前在深圳无房,离异双方又有购房资格,离婚后一方买了一套、另方外地有贷的首付是五成吗?
答:家庭在深圳有一套住房,离异两年内,无房一方要买房首付不低于7成。
2、之前离婚没有房或者原婚内家庭只有一套的情况下,离婚后无房那方有资格买吗。
答:有购房资格。
3、婚前共2套,一套个人,一套连名,离婚后全卖掉,双方都不能买了吗?之前的联名按揭算,还款人是男方,女方属有贷款记录吗?
答:1)两人都不能买;2)联名的女方属于无贷款记录,有个前置条件是要看个人的那套房是不是女方贷款。
4、外地有房,深圳无房,登记在夫妻双方名下,贷款在老公名下,若办离婚,我在深圳这边买,算几成呢?需要离婚满3年吗?是不是需要先办理离婚,然后把房产更名到对方名下,我名下无房,才可以算3成?
答:有无外地房产对购买深圳住房没有影响,只要名下没有贷款记录,就可以三成。
5、深户家庭2套都登记在男方名下,女方无登记无贷款记录,离婚后,房子归男方所有,女方再结婚社保满5年是否可以再买?
答:如果是离婚三年内,女方不能买房,再婚要看对方有没有购房资格;离婚满三年就可以买。
6、外地有房,房贷在一方名下,另一方有深圳购房资格,离婚后深圳买房几成首付呀?
答:如果双方在深圳都有购房资格,但是离婚前在深圳无房。有房贷记录的首付五成,无房贷记录的首付三成。
7、婚后买房只写了一个人的名字,另一个没写名的,离婚了可以有指标吗?
答:没写名的一方,如果有购房资格且婚前只有1套房,离婚后没分到房的话可以买一套。
8、如果一方本就无房无贷,一方有房有贷,双方离婚的话,无房无贷方能立马买房吗?需要几成?
答:要看离婚前家庭住房套数。2套及以上,双方都不能买;只有1套,无房一方有购房资格可以买一套,首付5成。另外,按照较新的规定,如果一方有资格一方无资格,如果离婚后房子过户给无资格一方,那么有资格一方3年内也不能买房。
9、请问非深户夫妻在深有一套房在男方名下,现在离异不满一年,女方有购房资格吗?
答:要看女方是否缴够五年社保,缴够了可以买一套。
10、我名下无房,有贷款记录(东莞房产已经卖掉了)房贷已经结清。我是深户,已经满三年了,目前已经离婚。问:1、我是三成资格还是五成?2、如果不是三成,需要多久才可以变成三成呢?
答:有过贷款记录就是至少5成。
11、我和我老公在深圳名下一人一套房,想卖掉我老公名下的一套,换到市区,请问到时贷款首付要五成还是七成?那如果我们离婚,老公把名下的房子卖了再买,首付可以五成吗,还是他需要等三年?
答:属于家庭二套,总价750万以下的7成,750万以上的8成。三年内他即便把房子卖了也不能买。
12、婚前一方按揭购房,婚后无房产一方可以3层首付购房吗?
答:不可以,首付需要5成。
13、房子卖了之后再查档,还能看到这个房子的信息吗?
答:可以看到,但会显示失效的状态。而国土局只看是否失效状态,失效就是属于无房。
14、银行已经给了放款承诺函的,还没放款的还是会正常放款吧?
答:这种属于在途交易,按照过往经验是不受影响,建议你跟个贷经理确认一下比较稳妥。
对于离婚情况下,基本可归纳为4种情况进行分析:
◎离婚前外地有房,深圳无房:
只要深圳无房,上述离婚分割房产的补丁对购房者没影响。
如果双方都有在深购房的资格,全国范围内无房贷记录的一方可以以首付三成在深圳购房一套房,有房贷记录的一方在深圳买房,总价750万以下的房产,首付五成;750万以上,首付六成。
◎离婚前在深圳有一套房:
如果双方都有在深购房的资格,房产分割给其中一方,另一方可在深圳购买一套住宅。
无房贷记录的情况下,离婚2年内首付五成。
有房贷记录的情况下,离婚2年内,首付七成/八成(根据750万豪宅线来确定)。
如果只有一方有购房资格,离婚后将房产分割登记到无购房资格一方的名下。那么,有购房资格的一方3年内也不能在深圳买房。
◎离婚前在深圳有两套房:
如果是其中一方离婚后分得两套房产,另一方3年内无论有没有房贷记录,都不能在深圳买房。
◎离婚3年内再婚/复婚:
根据7·15新政,离婚3年内再婚或者复婚的,按现有家庭住房套数计算,不再考虑其双方离异前家庭拥有住房情况。
如果一方离婚后与无房无贷的另一方结婚,以家庭名义购买的首套房首付较低是三成。
只有一方有购房资格的,房产不能登记在无购房资格的另一方名下,也不能联名购房。
新房
2021年上半年,这48个新盘可能要来
结合之前深圳住建局公示的资料,据不完全统计,上半年深圳可能有48个新盘会入市。
其中,宝安有11个、南山有8个、福田有5个,光明有4个(具体入市时间以开发商实际情况为准)。
近期打算买新房的朋友,可以留意一下。



二手房
实际首付或提高2-4成
目前,工农中建四大国有银行深圳分行均已明确,将按政府发布的二手住房成交参考价格作为按揭贷款的重要参考依据。
意味着,如果按挂牌价成交,以参考价做贷款的话,首付比以往提高2-4成。
如果想知道自己看中的小区贷款额度,可点击下方小程序可查询深圳各小区二手房参考价。
买房公社深圳二手房成交参考价查询小程序


来源:深圳买房计划