12月21日,轨道交通官微发布公告,深圳地铁中标深圳4条城际、一条高铁施工总承包工程,这也意味着该5条线路开工在即。
分别为深惠城际大鹏支线、深大城际深圳机场至坪山段、深惠城际前海保税区至坪地段、穗莞深城际前海至皇岗口岸段、深汕高铁先开段。
早在11月19日,深圳公共资源交易中心发布了该5条线的工程监理,并首次给出了深惠城际深圳段、深惠城际大鹏支线、穗莞深城际三期、深汕高铁先开段这四条城际线路,监理工程的准确开工、竣工时间。
4条城际均计划在2024年12月30日竣工,其中,深惠城际深圳段较先开工,11月30日开工,深惠城际大鹏支线、穗莞深城际铁路前海至皇岗口岸段、深圳至深汕合作区铁路工程先开段计划也将在今年(2020年)12月31日开工。
就在前不久的12月10日,深圳地铁集团官网陆续公布了该5条城际铁路线的环评报告全文,陆续进入报批前的公开阶段,这次确定中标,一切准备就绪,不日应该能全部开工。
深圳机场至大亚湾城际深圳机场至坪山段工程
深圳机场至大亚湾城际深圳机场至坪山段工程位于深圳市北部,整体呈东西走向,线路起自深圳市宝安机场,途径深圳市宝安、龙华、龙岗和坪山四区,终至聚龙 站。 工程正线线全长 69.060 km(右线 69.098 km),全部地下线。工程总投资 672.45 亿元。
全线设站 11 座,其 中,枢纽站和换乘站 10 座,分别为 T4 枢纽、机场东、石岩中心、龙胜、民治北、五 和、白泥坑、大运、坪山、聚龙,普通站 1 座,为黄麻布,均为地下站。
设计速度:160km/h
本线初期、近期、远期分别开行 112、134、184 对/天。
施工期:建设总工期 60 个月。
运营期:运营期评价时段按工程设计年度确定,初期2030年,近期2035年,远期2045年。
本项目是深莞惠都市圈一体化、深圳辐射周边的重要城际骨干,粤港澳大湾 区城际铁路的重要组成部分。 大湾区将构建“三极三轴放射”的内部城际铁路格局。
深大城际是深港发展极重 要对外放射通道,能够强化深港路网核心地位,畅通极核东西辐射廊道,完善西岸城 际线网布局,是大湾区城际线网的重要组成。
各站点布局示意图:
深圳至深汕合作区铁路工程塘朗山隧道站前工程
深汕高铁首先公示的是先行开工段塘朗山隧道站前工程的环评报告。而铁路项目建设协调处,在12月4日公示了审批前的深汕高铁可行报告。

深圳至深汕合作区铁路工程(以下简称“深汕高铁”)起于深圳枢纽西 丽站,经深圳市南山、龙华、罗湖、龙岗、坪山等区,惠州市至深汕合作区 赤石镇,引入广汕铁路赤石站(深汕高铁引入后称“深汕站”),再利用广汕 铁路至汕尾,正线全长 128.121km,沿线设西丽、罗湖北、坪山、惠州南、惠东、深汕等站。
施工期:2020 年12月—2024 年7月
运营期:初期2030年,近期2035年,远期2045年。
从报告中可以得知,塘朗山隧道站前工程为前期开工段。
本项目从南山区的西丽站开始,经过南山、龙华、福田、罗湖、龙岗、 坪山,最终至深汕合作区,可覆盖原厦深铁路尚未覆盖到的福田-罗湖片区, 同时也是深圳与深汕特别合作区间湾区城际通道的重要组成部分。
本项目将成为粤港澳大湾区向东辐射的重要高铁走廊, 完善湾区交通脉络,是湾区东进高铁大通道的重要组成。
穗莞深城际前海至皇岗口岸段工程
穗莞深城际前海至皇岗口岸段工程是穗莞深城际的重要组成,线路起于穗莞深城 际前海站(不含),终至皇岗口岸站。线路全长 21.167 公里,动走线长 3.18 单线公里, 全线地下敷设,设超级总部站、皇岗口岸站 2 座地下车站及中心公园地下存车场(含 综合车间)1 处。项目采用 CRH6 型动车组,设计速度目标值为 160km/h。
近期:2035年,远期:2045年。
穗莞深城际前海至皇岗口岸段工程是粤港澳大湾区城际铁路网主轴穗莞深城际的 重要组成部分;是加快粤港澳跨境深度合作,实现前海与福田-罗湖两大中心区深度融 合的重要交通基础设施;是承担着大量城际客流与深圳市内部通勤客流的“公交化” 特征明显的城际轨道线路。
各站点布局示意图:
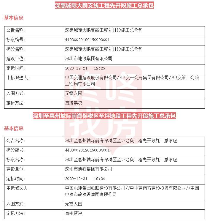
深圳至惠州城际铁路前海保税区至坪地段
深惠城际位于广东省南部,途经深圳、东莞和惠州,是粤港澳大湾区城际铁路网的重要组成部分。线路正线长度 142.633km。
前海保税区至坪地段起于深圳市前保站,止于深圳市坪地站,途经深圳市前海合作区、宝安区、南山区、龙华区、龙岗区,东莞市凤岗镇,正线长度 58.860 km。工程建设总工期为 5 年(60 个月)。
工程建设标准为城际铁路,双线,电力牵引,设计速度目标值 160km/h,全线采用地下敷设方式;新建地下站 11 座(前保、怡海、鲤鱼门、西丽、深圳北、五和、平湖、凤岗、大运北、龙城、坪地),新建坪地动车存车场 1 处(含综合维修车间)。

初期2030年,近期2035年,远期2045年。
初期车次120对/天;近期188对/天;远期220对/天。
各站点布局示意图:













深惠城际大鹏支线
深惠城际大鹏支线主要途经龙岗中心区、坪山中心区、燕子湖片区、葵涌中心区、大鹏及新大片区。线路全长39.5公里,全线采用地下敷设方式,共设龙城站、坪山站、燕子岭站、葵涌站、大鹏站、新大站6座车站,设置新大存车场一处。全线采用地下敷设,并与高铁、城际、地铁等轨道交通线路形成多个综合交通枢纽。
深惠城际大鹏支线是大湾区城际铁路网规划的重要组成部分,是一条兼具城际、市域客运及东部旅游快线功能的城际铁路。线路通过与深惠城际、深大城际联通,实现大鹏新区与机场、南山、前海、龙华、龙岗、坪山的快速联系功能。
咚咚找房综合自:轨道交通、深圳地铁官微等