疫情猛于虎,“宅家”成为抗击疫情最有效的办法。为此,全国各地的大型购物中心取消了促销活动、缩短了营业时间甚至关停,随之而来的是客流锐减、销售额锐减,商业地产受到的冲击不言而喻。
为了消解商户部分经营压力,万达、龙湖、华润、新城、远洋等超二十家房企对商业地产推出减免租金的举措。业内预计仅万达减免就达30亿-40亿元,新城控股自持经营的吾悦广场租金减免也逾亿元,租金减免不仅有助于抗击疫情,更有利于商业地产应对市场萧条以及未来稳健发展。
一天超7家房企减免商户租金
出于共击疫情、保障商户利益,自1月26日以来,多家房企推出租金减免举措。仅1月30日,就有7家房企发布相关信息。
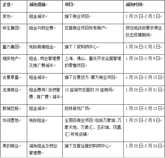
龙湖集团对10城39座商场所有商户推出67天租金(含物管费、推广费)减半措施。覆盖重庆、成都、北京、上海、杭州、苏州、南京等10座城市,在营的39座商场,涉及超过4500家合作品牌。
新城控股也对旗下的吾悦广场推出20天内租金减半的政策。新城控股在全国已开业64座吾悦广场,其中自持经营的租金减免总额逾亿元。与此同时,瑞安房地产、合景泰富集团也都在1月30日推出租金减半优惠政策。
同日,还有部分房企更进一步提出在一定期限内免除租金。其中,富力提出免除自1月24日起10天内旗下7家购物中心商铺的租金;祥生集团对在营商业项目所有商户在防治疫情特殊期间的租金及物业费全免;爱琴海集团决定对旗下全部商户在一个月内减租金及物业费。
业内预计万达减免租金或达30亿
去年春节黄金周,据商务部数据显示,全国零售和餐饮企业销售额超万亿元。而今年由于受疫情影响,全国的购物中心都不可避免地面临客流锐减所造成的业绩下滑。房企为商业地产减免租金,也成为其与商户携手共渡难关的选择。事实上,从1月26日起,就不断有房企提出减免租金的办法。
1月28日,万达商管集团对全国各地所有万达广场的商户,从1月24日至2月25日内的租金及物业费全免。截至2019年底,累计开业的万达广场达到323座。对此,易居研究院智库中心研究总监严跃进预计,万达将减免租金30亿-40亿元。
还有众多企业纷纷出台相应措施。其中,保利商业、华润置地、招商蛇口、大悦城控股、银泰集团、美的商业等企业也都实施了租金减免计划。此外,还有中骏集团、弘阳商业、远洋商业、先进商业、星河商置、龙光商业、禹洲商业等多家企业,对品牌商户实行租金减半优惠。
租金减免有助抗疫,也利于今后商业稳健
除房企开发及运营的商业地产推出对品牌商户减免租金外,很多零售企业也加入了减免租金的行列。对于此举,龙湖的想法很有代表性,据龙湖商业方面认为,随着疫情不断发展,商户经营工作受到不同程度影响。希望借助租金减免,消解商户部分经营压力,并与商户共克时艰、抗击疫情。
对此,严跃进认为,为应对肺炎防控,众多企业推出免租金的做法值得肯定。其中万达商管等实力较为雄厚的企业,给予免租金的优惠比较多。加上降低租金或者延缓开店日期等灵活举措,有助于为近期市场萧条的商业零售提供支持,对于保障商业零售企业的权益也有积极作用。
上述做法不仅与近期肺炎防控工作吻合,严跃进还称,这能够降低商户经营成本和防范商户流失,有助后续商业地产的稳健发展,否则一季度零售业企业的压力会比较大。
据悉,因为看到昔日门庭若市的商场变得门可罗雀,看到遭受疫情冲击的企业,仍然慷慨捐赠、提供后勤保障、为合作商户减免租金。1月27日,全联房地产商会商业地产工作委员会发起购物中心行业抗击疫情专项调查,调查内容包括疫情影响评估、企业应对措施、抗疫心里准备、相关政策建议等。对此,全联房地产商会商业地产工作委员会希望通过调查,倡议业界同仁相互借鉴,彼此传递正能量,抱团取暖。
部分房企旗下商业地产租金减免情况表:


表格来源:根据公开信息整理
新京报记者 袁秀丽
编辑 杨娟娟 校对 范锦春