前段时间,北京又一轮的积分落户,6023人扎根帝都,余下800万北漂还是漂着。要真指望都能留在北京,那是痴心妄想,优胜劣汰的法则谁都得认。
想要扎根北京的,无非两个念头,要么给后代谋福利,要么给自己谋前程。后者不论,这条路坎坎坷坷,心里早该有计较,旁人说再多都是废话。
要是前者,估计自己都会琢磨,还剩几年做打算?户口什么时候落上?房子什么时候买?孩子什么时候上学?老人什么时候能真正不操心?
这些安身立命的问题,不得不让人考虑。考虑来考虑去,天津就成了不少北漂的优选。
今年上半年,房叔帮着表侄在天津落户买房,也算亲身经历了全程。借着机会,这就跟各位看客分享一些心得,顺便说些坑。
如有不准,欢迎指正!
1
众所周知,全国最难取得的户口,非北京莫属,户口是北京的大门,房价是北京的围墙。现如今,围墙越筑越高,大门正在徐徐关上。
面对大门和围墙的北漂,天津会是个好选择吗?
任何一个大城市都可能有溢出效应,这种溢出效应就会使周边的地区在核心城市发展的过程中受益。
且看如今的京津冀一体化,除北京以外,任谁都更看好天津,教育、医疗实力摆在那,所以天津的户口比京郊和河北更值钱。
天津户口的优势:
1、优质教育资源丰富,有着著名的南开大学、天津大学。每年都为国家培养并输送了众多优秀的领导人以及社会名流。
2、高校录取率高。天津市高考上线分数线及重点分数线均比其他省低几十分,每年全国重点大学在天津比其他省招收人数比例有明显的优势,高考更具备竞争的优势。
3、社会保障高。拥有天津户口,即可参加天津的医疗保险,可以使用社保卡在天津就医。
4、交通更加便利,30分钟到北京。高铁,机场更加方便,地铁直达。
天津户口的劣势:天津作为一线城市,收入水平偏低。
从2016年夏天开始,北京不少地方就已经飘着办理天津户口的小广告,西二旗百度大厦门口、通州福利亚……
表侄今年5月就是在朋友(中介工作)的指导下,走的海河计划人才引进落的户,一分钱没收。听他朋友说,有同批申请的北漂也落上了。
当时,天津落户已经开始查北京社保,但事实上没有这么严,有不少人在北京工作,花个万八千的,照样落下户,里头就有些不好的操作了,有兴趣的留言告诉你们。
但实际上,天津海河计划是不收费的。只要自己有时间,下个天津公安app琢磨一下,多打几个电话自个儿就能整明白。

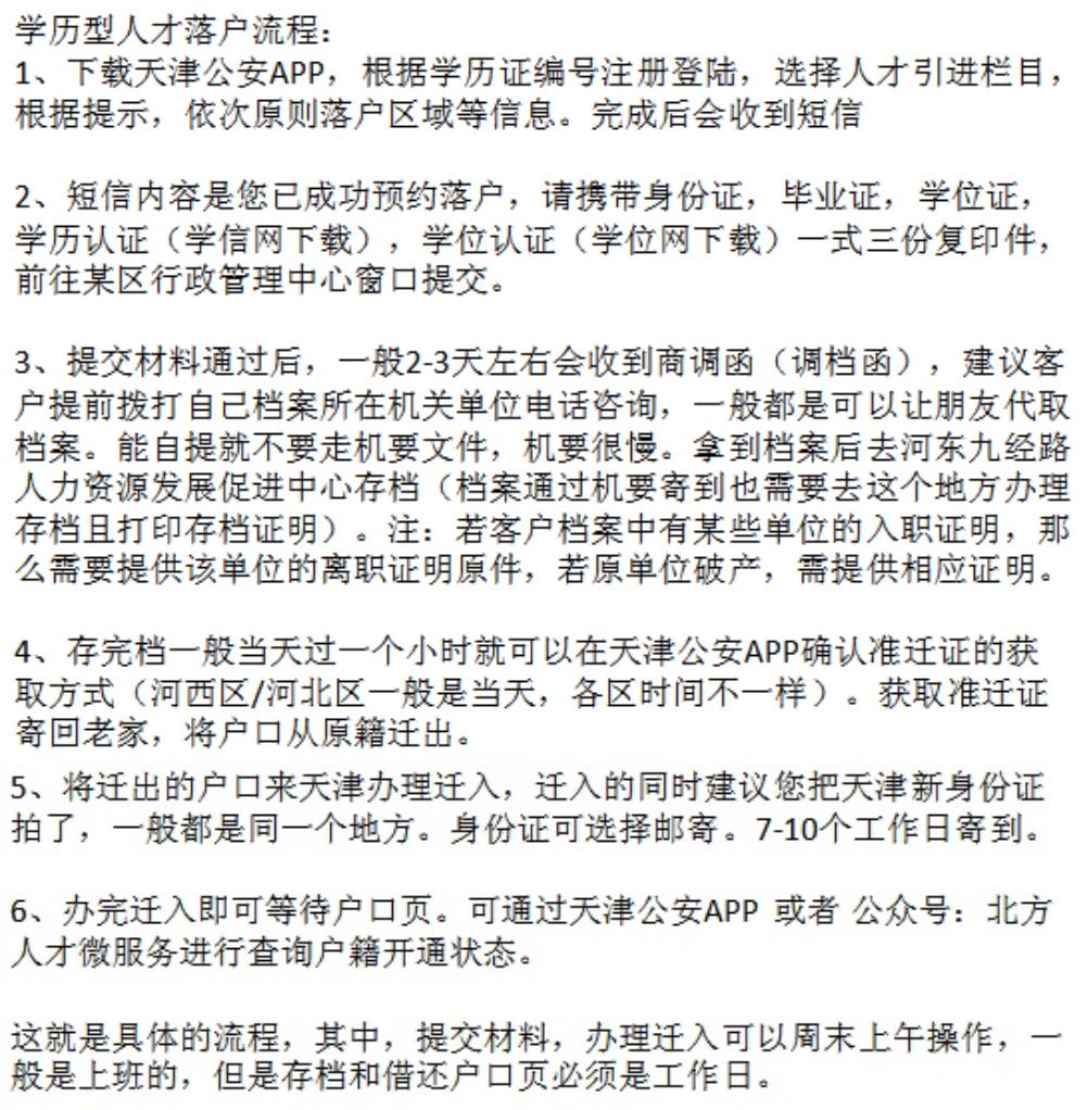
上图是当时表侄朋友给发的流程图,由于当时正值疫情,所有流程都在网上走,省了不少麻烦。
要说,对于承接北京外溢人才,天津政府也是睁只眼闭只眼,还能消化存量房、增加人才储备,何乐而不为呢?
毕竟北京资源有限,哪一天在北京混不下去了,或者孩子去天津上学了,去天津找份工作,可能性太大了。但是政策的事,就像房婶的脸,说变就变,现在天津又开始查北京社保了。
8月份的时候,叔特地打听了一下,市内六区就剩下红桥比较松,还不怎么查。
这个通道随时收紧,以前的买房送户口,后来的人才引进、积分落户,能感觉每一年的要求已经越来越高了,周期变长了。
不过再怎么说,天津虽然是个退而求其次的选择,但是随着北京的溢出效应,机会总会越来越多的。
2
落上集体户,这还不算完,要踏踏实实地买上房,把户口迁到这房子里,这才算放心。
别说叔危言耸听,集体户两大弊端,一是被冻结,二是被清理。
毕竟我国集体户最基本的要求就是“人户一致”,也就是说人在哪里,户口就要在哪里。对于在一直在天津工作和生活的人来说,这当然不是问题。
问题就在于有些人落了户了,但是后期没在天津工作,也就是人户分离了。对于集体户的人户分离,天津市是没有任何继续保管该集体户的义务的,“被冻结”的可能性自然就大。
相对于“被冻结”来说,“被清理”的人员,一般都是通过弄虚作假骗取落户资格。
在外地有社保或者有缴纳个税的人,是不满足海河英才计划落户条件的,而且这些人在办理过程中基本都签过承诺书,白纸黑字地写着,如果弄虚作假那么后果完全自负。

所以,你要真有点什么,不想被炸,赶紧买房迁户。
3
在天津买房,大多数人图的都是小孩能上个好学校。
但并不是每个家庭都能下决心在市内六区买房,有的家长看着津南、西青这两年火了,想着买个房,后期还能赚一笔,一举两得。
如果你家孩子不着急上学或者还没小孩,可以,大不了以后换。如果着急,叔建议你想清楚。
天津中考有这么一条规矩:市内六区和四郊五县是划分开的,哪儿的孩子就上哪儿的高中。
你说成绩很好,从四郊五县考到市内六区,不行吗?行,但那是凤毛麟角,你能保证你家孩子十拿九稳蟾宫折桂?
天津所有的教育资源,都在向市内六区倾斜,谁都犯不着逆着规矩去办事。现在天津市内六区的高中里,100个小孩能有1个是四郊五县考上来的就不错了。
不过有两种例外,一种是买津南海教园的房子,毕竟现在哪儿的房子学区对应的是南开,不过也就这点优势,位置要多偏有多偏。
还有一种就是借读,那就全看家长财力如何了。
这里给大家准备了天津市内六区学区划片资料,添加小助理微信(youyisixiaobai),回复“天津学区”讨要。
4
你说市内六区新房贵,四郊五县便宜,所以只能买四郊五县。
新房贵,建议你就去看看二手房,天津市场二手房比新房便宜。
路劲太阳城,天津河东区开发了近二十年的一个盘,新房和二手房的价格相差悬殊,二手房一平能比新房便宜4000块。


你要是一定执着新房,那些能落户、有学位的公寓,也不是不能考虑。
但这小学你就要费点心了,天津40年能落户、能上学的公寓,小学跟70年住宅不一样,不是划片,而是就近统筹。
说得好听是统筹,说开了,就是看就近的哪个小学没招满,就去哪个小学,大概率学校不会太好。
但也说不一定,之前也是有中海八里台的公寓业主,小孩就近统筹到了师大附小。
这是运气,等到后来小升初,就看孩子自己本事了。
5
选房看房什么的,就是一个取舍问题,之前叔也说得够多了,这里要说说房贷。
北漂落户天津,北京公积金是没办法在天津贷款,也就是说只能纯商贷。
我表侄在办房贷的时候,因为一个小问题,原本半个月能放的款,拖了近一个月。
他媳妇之前有张没用的电话卡,欠了几十块钱,没管它,结果就出现在欠费名单了。如果欠了燃气费、水电费等生活费用,也会上名单。

至于之前一直流传的花呗、京东白条,还没有出现在征信上。
如果贷款人之前有小额贷款,银行会要求你一一还清,并且去每个平台开结清证明。要说这个操作,简直就是扒底裤,现在年轻人太容易接触到小额贷款了。
不说别的,自如、蛋壳的月付不就是小额贷款,要是过去有点冲动消费,现在根本瞒不住家里人,说不准又是一轮家庭大战。
//////////
不管怎么说,最后叔那表侄买了一套河东区一百多平的二手房,区重点中学七中学区,不超过200万。
叔跟身边小朋友们说起,一个个都是既向往又犹豫,毕竟来北京的都是想混出个人样。
扪心自问,人样到底是给自己一个交代,还是给别人看的?对自己一个交代,是逼自己一把好还是善待自己好?而给别人看又到底有没有这个必要?
如果你确定留在北京拼,叔祝福你;如果你没那么肯定,天津不妨是一个选择,叔今天的话,你可以参考。
来源:血拼有意思