惠州荣佳国韵
售楼处电话400-186-1314转6000【售楼中心】
24小时热线◆温馨提示:看房需提前预约
售楼处电话400-186-1314转6000【售楼中心】
〢尊享售楼处🍂销售专业讲解〢
◆在售房源户型价格详询售楼处〢一对一热情服务
荣佳国韵位于惠州大亚湾西区龙山一路与龙海三路交汇处,与深圳坪山交界,直线距离约800米可以进入深圳地界,项目总占地面积约18万平米,总建筑面积约73万平米,约5000户。项目周边交通便捷、生活配套设施完善,是集商住、文体、教育、休闲于一体的文化时尚大盘。

(项目效果图)
荣佳国韵融和八大国韵主题园林、新Art-Deco建筑,打造文化智慧社区。项目共有23栋住宅+一所学校组成,一二期1-20栋已全部交付,三期21-23栋建设中(预计24年11月交付)。荣佳国韵主力推售69-123m²2-3房新品,74-165m²2-5房现房,诚邀品鉴。




荣佳国韵·配套篇
内部配套:
主题园林:8韵国学主题园林,处处有景,四季花开。
文化素养:孔子、孙子、老子、韩非子、鬼谷子、释伽牟尼、扁鹊、鲁班8大圣贤精神传教,丰富文化素养。
品牌小学:24班制品牌小学,让您的小孩赢在起跑线上。
8大学馆:文道馆、武道馆、艺道馆、医道馆、禅道馆、膳道馆、乐道馆、茶道馆,打造人生第二课堂 ,闲暇之余丰富业余爱好。
超大泳池:城市7星级标准打造1700平米超大泳池。
大型商业:5.7万平米大型商业,一站式优质购物体验。
智能安防:为业主营造良好的生活环境。
社区巴士:无缝对接深圳各大交通枢纽。

周边配套:
教育配套:晶晶国际幼儿园、坪山机关幼儿园、坪山中心幼儿园、樟浦小学、华中师范大学附属大亚湾小学、北师大附属小学、新寮小学、西区第二小学、西区第一小学、南边灶小学、坪山中心小学、坪山第二小学、坑梓小学、大亚湾第三中学、坪山中学、坪山高中。
购物娱乐:南边灶综合商业、华润万家超市、京华购物广场、世纪城购物广场、坑梓步行街、坪山步行街、坪山龙盛购物广场
公园休闲:聚龙山生态公园、马峦山公园、坪山湿地公园、坑梓公园、坪山中心公园、大亚湾森林公园、大亚湾儿童公园
医院配套: 坪山人民医院(二甲)、坪山新区中医院(二甲)、坪山妇幼保健院(二甲)、坑梓医院服务中心、大亚湾中山大学附属医院(三甲)、大亚湾西区医院
惠州荣佳国韵
荣佳国韵售楼处24小时电话:400 902 7191
户型图介绍、置业书计划、专属置业顾问对接、优惠折扣咨询
为了更好的看房体验,烦请来电预约专属顾问
线上预约看房并认购可享专属折扣
荣佳国韵售楼处,楼盘开盘,交房时间,房价,户型,学区,怎么样,楼盘详情,价格,售楼处地址,销售中心电话,楼盘地址,户型图,交通,备案价,最新优惠,营销中心电话,得房率,周边配套,售楼处电话:400 902 7191等详情咨询
免责声明:部分信息来源于网络,如果侵权,请联系及时删除,联系电话:400-902-7191
房产信息:
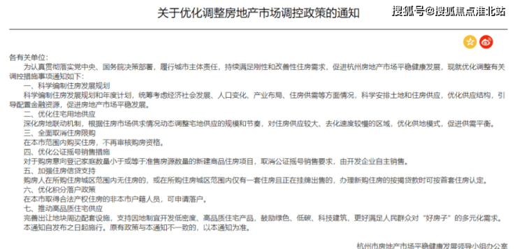
重磅新政!时隔八年,杭州全面取消限购
5月9日,杭州市房地产市场平稳健康发展领导小组办公室发布《关于优化调整房地产市场调控政策的通知》,提出科学编制住房发展规划、优化住宅用地供应、全面取消住房限购、优化公证摇号销售、加强住房信贷支持、优化积分落户政策、推动高品质住宅供应七条措施。

本次新政可简称为“杭七条”,是杭州政府继3.14日“杭五条”之后出台的又一重磅新政。
更多房地产政策研究,“中指云”获取(复制链接) https://www.cih-index.com/
大势所趋,杭州时隔八年全面放开限购
售楼处电话400-186-1314转6000【售楼中心】
24小时热线◆温馨提示:看房需提前预约
售楼处电话400-186-1314转6000【售楼中心】
〢尊享售楼处🍂销售专业讲解〢
◆在售房源户型价格详询售楼处〢一对一热情服务
告之即删